M2小胶质细胞来源的外泌体通过miR-124保护大脑免受缺血再灌注损伤
1536 人阅读发布时间:2021-03-08 16:58
M2小胶质细胞来源的外泌体通过miR-124保护大脑免受缺血再灌注损伤
外泌体是由不同细胞类型分泌的膜状囊泡,能够穿过血脑屏障(BBB)。越来越多的证据表明,外来体在介导细胞间通讯中起着重要的作用。细胞来源的外泌体包含各种miRNA,mRNA和DNA,它们可以在本地起作用或稳定地转移到受体细胞中。其中,外泌体miRNA已显示参与许多生理和病理过程。来自上海交通大学医学院附属瑞金医院、上海交通大学Med-X研究所和生物医学工程学院神经科学与神经工程研究中心Guoyuan Yang课题组的研究人员发现M2小胶质细胞来源的外泌体(M2-Exo)可以将外泌体miR-124转移到神经元中,并调节其下游靶基因USP14的表达,减轻缺血性脑损伤并促进神经元存活。相关研究结果发表于Theranostics杂志上。

M2小胶质细胞条件培养基保护了神经元的存活和M2-Exo的鉴定
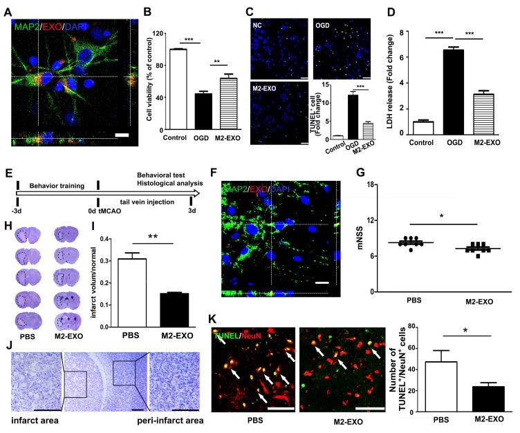
M2-EXO减轻中风后神经元凋亡并改善神经行为恢复
小胶质细胞是大脑中的常驻免疫细胞,在调节免疫反应和脑功能中起重要作用。中风引起的脑损伤激活的小胶质细胞和小胶质细胞偏振转换到“经典活化” M1表型或“可选择性活化的” M2表型。现在越来越多的证据表明,M1小胶质细胞产生高水平的促炎细胞因子,并加剧了急性脑损伤。相比之下,M2表型一致地认为是“治愈”的表型,通过吞噬作用的神经元碎片和分泌多种营养因素(BDNF,CXCL12,半乳凝素3),表现出对大脑的神经保护作用和改善中风后长期的神经结果。然而,M2小胶质细胞介导的神经保护的基本机制仍然是未知的。
越来越多的证据表明,外来体在介导细胞间通讯中起着重要的作用,并且外泌体miRNA被认为是细胞间通讯的一种形式,受到越来越多的关注。越来越多的证据表明miRNA参与许多生理和病理过程。已有研究证明外泌体被用作缺血性中风的治疗策略。神经元外泌体miR-132已被报道为介导神经血管通讯的细胞间信号。据报道,小胶质细胞来源的微泡可调节神经元的兴奋性。最近的一项研究表明,创伤性脑损伤后,源自小胶质外泌体的miR-124含量增加,抑制了神经元炎症,并通过将这些外泌体转移至神经元中,促进神经突的生长。然而,M2小胶质细胞来源的外泌体miRNA对脑卒中后神经元功能的影响尚不清楚。
在这项研究里,研究人员发现M2小胶质细胞来源的外泌体在体内外都被神经元吸收。用M2小胶质细胞来源的外泌体处理后,降低了氧葡萄糖剥夺后的神经元凋亡。体内结果显示,M2小胶质细胞来源的外泌体处理可显著减少短暂性脑缺血的梗塞体积并减轻行为缺陷,而注射miR-124敲低的M2小胶质细胞来源的外泌体部分逆转了神经保护作用。通过双荧光素酶报告基因检测发现, USP14是miR-124的直接下游靶标。此外,miR-124敲低的M2小胶质细胞来源的外泌体结合SP14抑制剂IU1的处理方式具有与单独注射M2小胶质细胞来源的外泌体相当的神经保护作用。这些结果揭示了M2小胶质细胞来源的外泌体通过外泌体miR-124转移到神经元中,并调节其下游靶基因USP14的表达,减轻缺血性脑损伤,并且为治疗缺血性脑卒中提供了新的治疗策略及潜在的治疗靶标。
参考文献:M2 microglia-derived exosomes protect the mouse brain from ischemia-reperfusion injury via exosomal miR-124. Theranostics. 2019 May, 9(10): 2910-2923.