研载生物科技(上海)有限公司

8

手机商铺

qrcode
商家活跃:
产品热度:
  • NaN
  • 0.5
  • 1.5
  • 0.5
  • 3.5

研载生物科技(上海)有限公司

入驻年限:8

  • 联系人:

    刘经理

  • 所在地区:

    上海 闵行区

  • 业务范围:

    细胞库 / 细胞培养、技术服务

  • 经营模式:

    生产厂商 科研机构

在线沟通

公司新闻/正文

巨噬细胞分泌的外泌体通过抑制NEDD4L来稳定c-Myc,从而增强肺癌中的有氧糖酵解和化学抗性

1633 人阅读发布时间:2021-04-21 11:46

        作为最常见和致命的癌症之一,肺癌严重威胁着人类的健康。据报道,与肿瘤相关的巨噬细胞促进人癌症的起始,进展以及化学抗性。然而,驱动肺癌化学耐药性的分子机制尚不完全清楚。在本文中,研究者证明了M2巨噬细胞分泌的外泌体是提高肺癌对顺铂耐药性的关键因素。 MDE展示了包括miR-3679-5p在内的几种miRNA的高表达水平。从机制上讲,miR-3679-5p通过MDE传递到肺癌细胞,下调了已知的E3连接酶NEDD4L的表达,NEDD4L被确定为控制c-Myc稳定性的关键调节因子。这种降低的NEDD4L表达水平导致c-Myc的稳定和糖酵解升高。增强的糖酵解作用可驱动肺癌的化学耐药性。综上所述,研究者的发现不仅表明M2巨噬细胞通过MDE介导的miR-3679-5R / NEDD4L / c-Myc信号级联反应诱导肺癌的化学耐药性,同时也阐明了M2巨噬细胞与肺癌之间的相互影响机制。通过指出潜在的新型生存信号通路,研究者的数据可以为肺癌的治疗和管理提供新的潜在治疗靶标。
       尽管新疗法的研究进展迅速,但由于复发和对治疗的耐药性,肺癌仍然是最恶性和致死性癌症,葡萄糖代谢异常导致的化学耐药性是大多数耐药病例的原因。一种普遍接受的假设是,葡萄糖代谢的重新编程会引起广泛的生理变化,包括癌细胞中异常的DNA修复,自噬增强和外泌体分泌增加。 靶向异常葡萄糖代谢已成为治愈癌症的有前途的策略。
       在本文中,研究者证明了M2a巨噬细胞通过递送MDE促进肺癌细胞的化学抗性。研究者还证明了,通过抑制响应MDE的NEDD4L的表达,miR-3679-5p可以间接稳定c-Myc蛋白,从而增强有氧糖酵解并最终促进肺癌的化学耐药性。
       外泌体a.jpg

       为了确定M2巨噬细胞在肺癌组织中的生物学功能,研究者首先评估了LUAD样品中M2巨噬细胞的状态。通过确定LUAD样品以及相邻正常对照组织中三种主要M2巨噬细胞标记物的表达水平,研究者发现与正常组织相比,M2巨噬细胞在LUAD组织中显着富集。众所周知,Mn THP-1细胞在PMA刺激24小时后可被激活为M0巨噬细胞,或在用IL-4处理24 h后被极化为M2巨噬细胞。为了表征极化的巨噬细胞,检测了多个M2巨噬细胞标志物(包括MRC1,MAF,CCL13,FLG2和ARG1)的表达水平。与M0巨噬细胞相比,所有标记均已上调,表明Mn细胞已成功极化为M2巨噬细胞。为了确定就代谢而言,M2巨噬细胞对肺癌细胞的影响,将A549肺癌细胞与M2巨噬细胞在Transwell系统中共培养2天,然后对A549细胞进行后续分析。当将A549细胞与M2巨噬细胞共培养时,葡萄糖摄取乳酸盐的产生以及基础和最大ECAR被显着促进。与该观察结果一致,两个糖酵解相关基因LDHA和HK2的表达在mRNA和蛋白质水平上均升高。与未与M2巨噬细胞共培养的A549细胞相比,与M2巨噬细胞共培养的A549细胞中DDP诱导的凋亡细胞比例显着降低。研究者的数据表明M2巨噬细胞促进有氧糖酵解和肺癌细胞对DDP耐药性的发展。
外泌体b.jpg

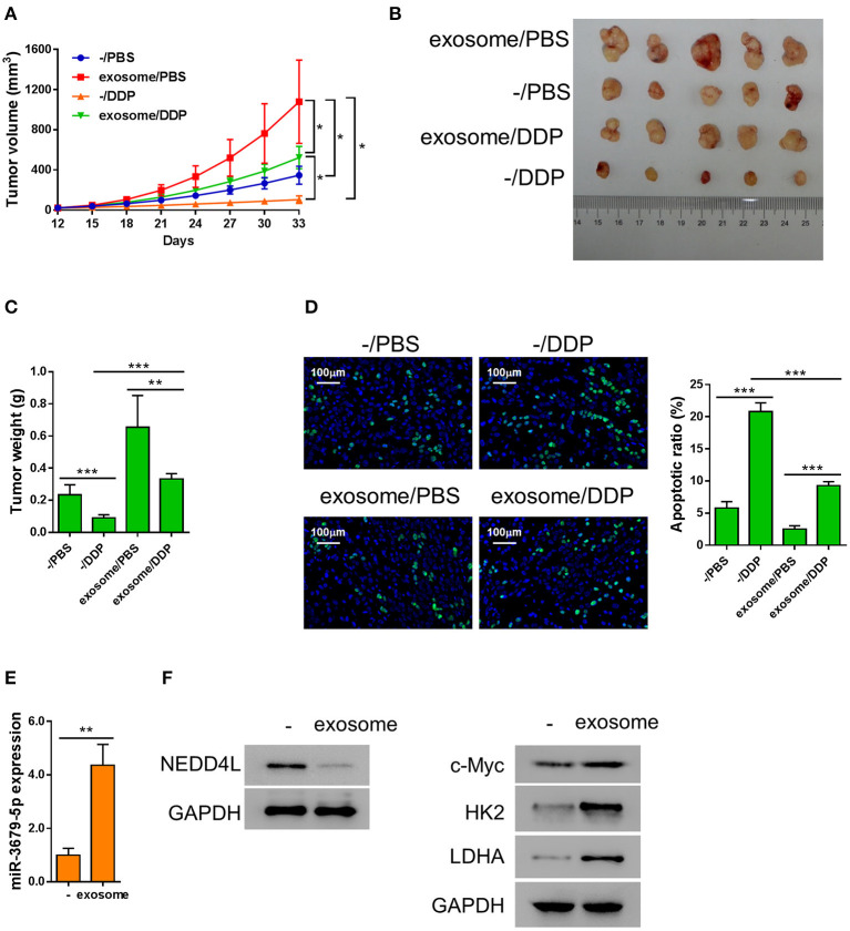
       接下来,研究了M2巨噬细胞衍生的功能外泌体在体内对肺癌的化学抗性。3天向带有A549异种移植肿瘤的无胸腺裸鼠注射M2外泌体,然后每周一次腹膜内治疗DDP。研究者发现,在DDP处理的情况下,外泌体治疗组的肿瘤组织明显大于假模型组,表明M2巨噬细胞衍生的外泌体显着抑制了DDP的化学治疗作用。 。然后,我们通过TUNEL分析评估了异种移植物的凋亡状态,发现M2巨噬细胞衍生的外来体显着降低了DDP诱导的体内凋亡。此外,在miR-3679-5p / NEDD4L / c-Myc调控轴成员中,miR-3679-5p在经外来体治疗的异种移植肿瘤中显着富集,NEDD4L的蛋白质水平明显下调,而c-Myc的蛋白质水平显着增加。结果,糖酵解相关基因的表达水平被上调。两者合计,我们证明M2巨噬细胞衍生的外来体促进糖酵解和赋予肺肿瘤DDP抵抗。
外泌体c.jpg

        为了确认在体内和体外的发现,研究者分析了miR-3679-5p和NEDD4L在LUAD样品中的表达模式。与正常组织相比,LUAD样品中miR-3679-5p的表达显著增加,而NEDD4L的表达显著降低。使用基于TCGA数据库的Pearson r相关检验分析了miR-3679-5p和NEDD4L表达之间的相关性。研究者观察到miR 3679-5p和NEDD4L的表达之间存在显着的负相关性。接下来,研究者通过IHC染色测量了LUAD组织中NEDD4L和c-Myc的蛋白质水平。蛋白质的染色强度(SI)分为弱,中等和强。研究者的数据表明,LUAD样品中c-Myc的蛋白质水平与NEDD4L呈负相关。总之,这些结果通过显示LUAD样品中NEDD4L的表达与c-Myc和miR-3679-5p的表达呈负相关,从而证实了研究者在体内和体外的发现。
 

上一篇

工程化的小胶细胞通过细胞外囊泡和隧穿纳米管增强药物对抗神经胶质瘤作用

下一篇

巨噬细胞来源的细胞外囊泡包含甘氨酰tRNA合成酶1,具有抗癌能力

更多资讯

我的询价