研载生物科技(上海)有限公司

9

手机商铺

qrcode
商家活跃:
产品热度:
  • NaN
  • 0.7999999999999998
  • 1.7999999999999998
  • 0.7999999999999998
  • 3.8
文献支持
大鼠颅骨缺损模型
¥1200

研载生物科技(上海)有限公司

入驻年限:9

  • 联系人:

    刘经理

  • 所在地区:

    上海 闵行区

  • 业务范围:

    细胞库 / 细胞培养、技术服务

  • 经营模式:

    生产厂商 科研机构

在线沟通

公司新闻/正文

携带VEGF质粒的祖细胞源性外泌体可增强大节段性骨缺损的成骨诱导和血管重塑

605 人阅读发布时间:2021-04-28 09:56

      由于新形成的骨骼缺乏血管,所以当前大段骨缺损的治疗无论对骨科医生还是患者来说都极具挑战性。常规的治疗策略是组织工程技术,包括信号分子、种子细胞和支架三大基础,但细胞疗法存在诸多的问题,如细胞来源和活性、免疫排斥、治疗时间长及临床成本较高。因此无细胞组织工程作为一种安全有效的再生医学策略被广泛研究。外泌体,因较高的生物相容性、被细胞高效摄取及可修饰性的特点,在再生医学邻域具有较大的应用潜力。
     华中科技大学生命学院王江林教授的zuixin成果Progenitor cell-derived exosomes endowed with VEGF plasmids enhance osteogenic induction and vascular remodeling in large segmental bone defects,展现了一种功能性外泌体结合3D打印的多孔骨支架,能发挥诱导BMSC成骨分化以及血管生成的作用(Fig 1)。
  外泌体1.jpg 
Fig 1. General idea of engineered exosome enhanced therapies on osteogenesis and angiogenesis
       作者利用3D打印技术获取多孔骨支架,对其表面进行 NH2+修饰,以利于结合多肽CP05,建立一个柔性接头。使用ATDC5细胞来源外泌体携带VEGF质粒,将结合CP05的多孔骨支架与改造的外泌体共孵育,两者通过特异性靶向CD63CP05而结合在一起,建立成一个无细胞组织工程系统。
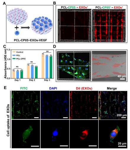
       该系统在体外不仅不会影响rBMSC细胞的存活,而且还利于rBMSC细胞的粘附、扩散、摄取外泌体和成骨分化(Fig 2)。
外泌体2.jpg
Fig 2. In vitro interaction between exosome-mediated bone scaffolds and rBMSCs
      体内研究表明与对照组相比,该系统在植入大鼠桡骨缺损模型12周后就可以产生大量新骨和血管,并且观察到成熟胶原蛋白纤维和CD31的高表达(Fig 3),显示了该系统在大鼠体内能有效诱导大量血管化骨再生,同时显示出局部给予外泌体的优势,可完美地绕开静脉注射外泌体导致的器官堵塞和目的部位不足的问题。
外泌体3.jpg
Fig 3. Micro-CT and histological assessment of rat radial defect repair in vivo
       作者的成果为功能性外泌体提供了替代用途,在无细胞组织工程中替代种子细胞,构建具有类似和等同的血管重塑作用,阐明了其在无细胞组织工程中的应用潜力。
  
 
参考文献:Zha, Yao et al. “Progenitor cell-derived exosomes endowed with VEGF plasmids enhance osteogenic induction and vascular remodeling in large segmental bone defects.” Theranostics vol. 11,1 397-409. 1 Jan. 2021, doi:10.7150/thno.50741
 

上一篇

pH、温度和冻融对外泌体数量变化和细胞摄取的影响

下一篇

工程化的小胶细胞通过细胞外囊泡和隧穿纳米管增强药物对抗神经胶质瘤作用

更多资讯

我的询价