研载生物科技(上海)有限公司

8

手机商铺

qrcode
商家活跃:
产品热度:
  • NaN
  • 0.5
  • 1.5
  • 0.5
  • 3.5

研载生物科技(上海)有限公司

入驻年限:8

  • 联系人:

    刘经理

  • 所在地区:

    上海 闵行区

  • 业务范围:

    细胞库 / 细胞培养、技术服务

  • 经营模式:

    生产厂商 科研机构

在线沟通

公司新闻/正文

基于脂质纳米颗粒的生物启发人工囊泡携带let-7b-5p在体内外促进血管再生

600 人阅读发布时间:2021-05-10 16:45

【关键词】血管新生、内皮细胞、细胞外囊泡let-7b-5p、miRNAs、纳米医学
外泌体1.jpg

【摘要】miRNA通过对靶基因的转录后调控调节表达量,携带有miRNAs促血管再生的小细胞外囊泡可由体外培养的细胞或人体液中提取。脂质纳米颗粒是目前临床批准的递送RNA的先进平台。本研究旨在鉴定sEV诱导的血管再生相关的miRNAs,联合脂质纳米颗粒,研发促血管再生的人工外泌体并评估其促血管再生的疗效。先前研究表明:人骨髓来源CD34+细胞、心包积液、静脉周细胞、骨髓间充质干细胞来源的sEVs均可促进血管新生,通过miRNA测序及数据库结果得知let-7家族是sEVs中促进血管再生的miRNA,进一步体内外评估let-7b-5p的促血管再生作用,随后将其整合至人工外泌体中评估血管再生作用。
      本文的创新点在于人工合成了外泌体,极大改善了内源性EVs产量低的问题。
  外泌体2.jpg
 外泌体3.jpg

【前言】
      心脏的缺血性疾病和下肢的缺血性疾病是全球主要死因。干细胞是目前治疗缺血性疾病的有效手段,并且有大量的临床研究探究其疗效,而干细胞治疗的机制主要是旁分泌某些促血管再生因子,目前公认为干细胞来源的外泌体可发挥促血管新生的作用。目前国际细胞外囊泡研究协会推荐使用“细胞外囊泡”或“EV”指代细胞释放的脂质双层分隔的颗粒,本研究用“人工外泌体AEs”指代生物合成的EVs。
      sEVs的促血管新生作用部分由miRNAs介导,不仅细胞来源的sEVs可促进血管新生,人体液来源的sEVs也可促进血管新生。本研究团队发现隐静脉周细胞,一种血管祖细胞,可通过旁分泌的方式促进血管新生。
      异源的sEVs移植后不会引起免疫反应,具有较好的临床应用价值,但是内源性sEVs产量过低,阻碍了sEVs的研究和临床应用。生物合成的携带促血管新生作用的miRNA的人工外泌体AEs能够克服这一缺点,并且可以量产。而人工合成外泌体需要考虑其脂质膜成分,脂质纳米颗粒LNPs可用于递送RNA,并且不会引起机体免疫反应,因此可用于合成人工外泌体。本研究旨在筛选促进血管新生的miRNA,并且将其整合至人工外泌体AEs中,评估人工外泌体AEs的疗效。
【结果】
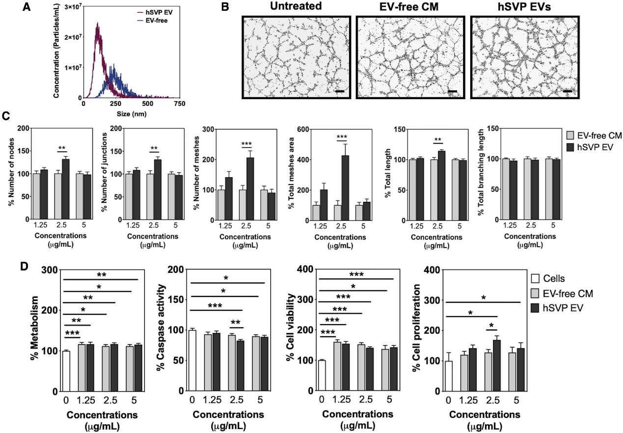
      首先评估人隐静脉周细胞hSVPs来源的sEVs对血管新生的影响。先前研究hSVPs可通过旁分泌miR132促进血管新生,因此提取hSVPs来源的sEVs,NTATEMDLS分别鉴定sEVs的形态和大小,体外基质胶验证hSVPs-sEVs对HUVECs的血管管道形成影响,检测hSVPs-sEVs对缺氧处理的HUVECs的凋亡和增殖影响。结果显示:hSVPs-sEVs可促进血管形成。
外泌体4.jpg


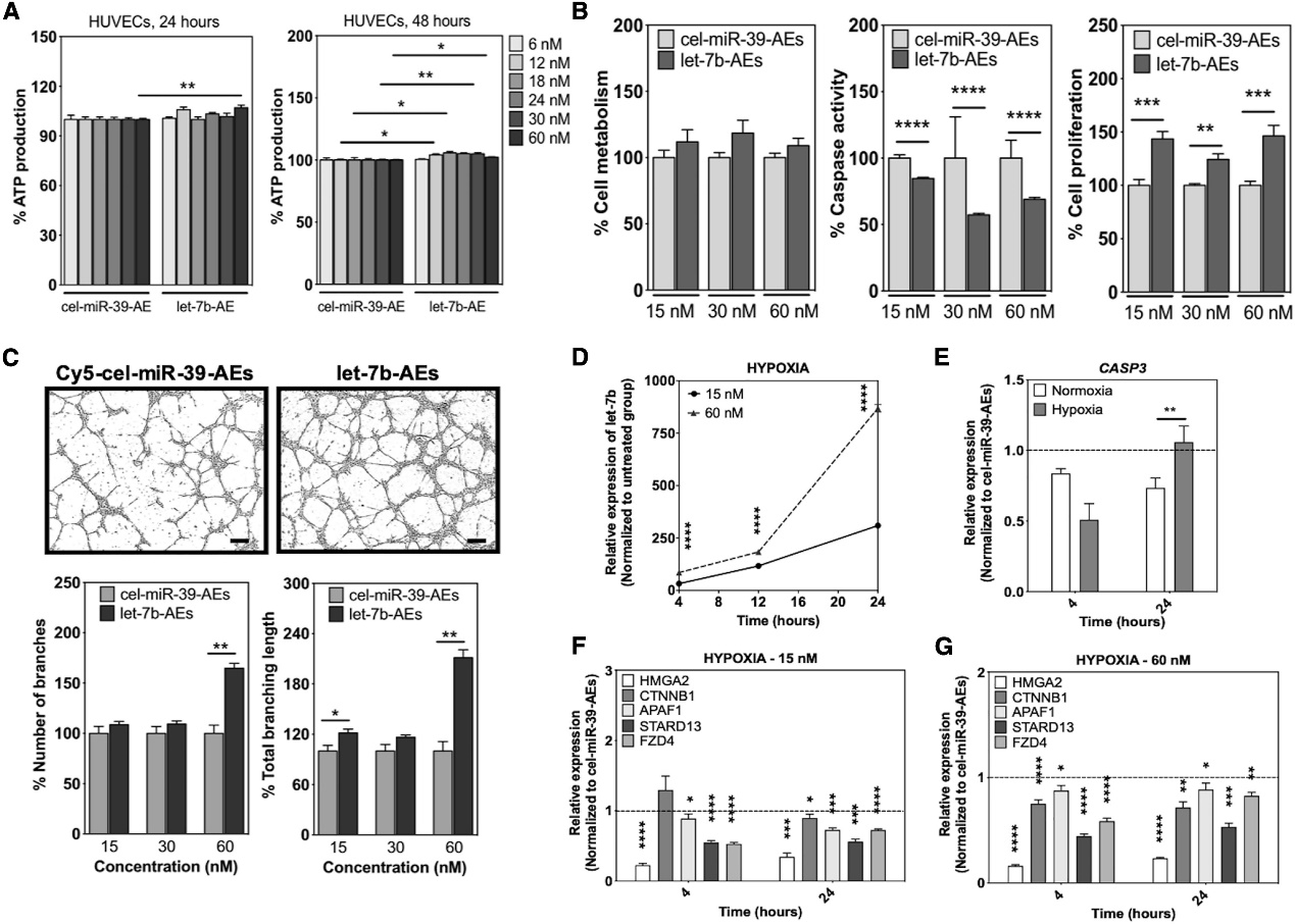
      分析不同细胞(BM-CD34+MNCs、BM-MNChSVP-s4EVs、PF-sEVs)的miRNA库,筛选共同的促进血管新生的miRNA,其中PF-sEVs作为阴性对照,不能产生促血管新生作用。筛选出let-7家族并验证其促血管新生作用。HUVECs转染let-7a和let-7b,检测细胞活性、增殖情况、基质胶检测管道形成等实验。结果显示:let-7家族可促进血管新生。
      人工合成外泌体AEs,使其携带let-7b和荧光素Cy5miR39DLSTEM检测AEs的大小和形态,流式检测HUVECs可整合AEs。结果显示:人工合成的外泌体AEs具有sEVs的特性,可被HUVECs整合至细胞内。
外泌体5.jpg


       评估AEs对血管细胞的毒性、能量代谢、凋亡、增殖、管道形成的影响。结果显示:let-7b-AEs减少HUVECs的凋亡,增加了增殖,同时促进血管新生。
外泌体6.jpg

       纤维蛋白凝胶珠方法和基质胶实验评估let-7b-AEs在低氧下对HUVECs的血管生成能力。结果显示:let-7b-AEs可促进HUVECs的血管新生。
外泌体7.jpg
外泌体8.jpg

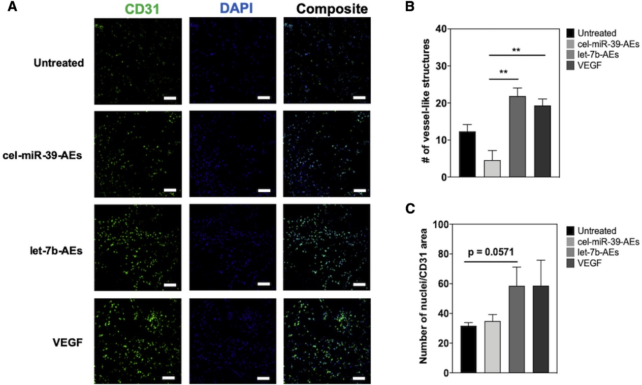
       体内基质胶实验评估let-7b-AEs对微血管形成能力的影响。
外泌体9.jpg



 

上一篇

外泌体递送NF-kB抑制剂延迟了LPS诱导的早产,调节胎儿小鼠免疫细胞谱

下一篇

开学季大促销——活动一

更多资讯

我的询价