研载生物科技(上海)有限公司

8

手机商铺

qrcode
商家活跃:
产品热度:
  • NaN
  • 0.5
  • 1.5
  • 0.5
  • 3.5

研载生物科技(上海)有限公司

入驻年限:8

  • 联系人:

    刘经理

  • 所在地区:

    上海 闵行区

  • 业务范围:

    细胞库 / 细胞培养、技术服务

  • 经营模式:

    生产厂商 科研机构

在线沟通

公司新闻/正文

血小板膜融合细胞外囊泡可靶向增强心梗小鼠血管新生

636 人阅读发布时间:2021-05-24 10:16

【关键词】血管新生、细胞外囊泡EVs、膜融合、血小板模拟物、靶向递送
外泌体1.jpg

【摘要】缺血性心脏病的一个主流治疗手段是提高血管新生,EVs可用于刺激血管新生,但是EVs的低靶向性限制了临床应用。本文作者将EVs融合血小板膜后回输至心肌缺血再灌注小鼠模型(MI/R)中验证靶向性和疗效。结果显示血小板膜融合后的EVs可有效增加靶向性,同时提高血管新生能力。
外泌体2.jpg

【前言】缺血性心脏病包括局部心肌血流不足、内皮功能紊乱、随年龄增加血管新生能力下降,因而成为全球患者主要死因。目前主要干预手段有药物和血管重建,但是仍然有一部分患者治疗后效果不佳。治疗性的血管新生是一个有前景的方法,通过递送蛋白、基因、干细胞、细胞外囊泡(EVs)等刺激血管新生。EVs因其稳定性好、较少引起免疫排斥反应,有较好的应用前景,但应用受限于较差的靶向性、脱靶效应。血小板膜应用于生物材料,可模拟血小板的归巢过程,因此本文作者将血小板膜融合至EVs中,增加EVs的靶向归巢能力,提高治疗效果。
【结果】
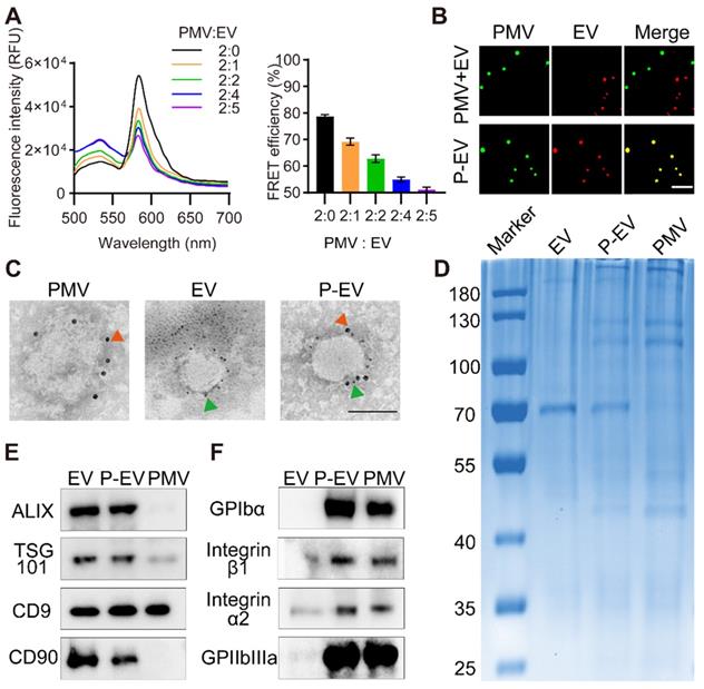
      骨髓中分离MSCs,流式鉴定后提取EVs,TEMNTA鉴定EVs大小和形态。膜融合后检测zeta电位,590nm吸光度判断P-EVs的血清稳定性。结果显示:膜融合后对EVs的基本特征改变不明显
外泌体3.jpg
      对PMVs膜染色后检测荧光,验证血小板膜可以融合至EVs,用FRET方法和不同染料标记膜后结构照明显微镜观察融合的效率。免疫电镜和WB检测外泌体marker和P-EVs的总蛋白。结果显示:膜融合较好,血小板粘附相关蛋白也能在融合后的P-EVs中检测到
外泌体4.jpg
      EVs通常是通过转移miRNAs发挥作用的,因此检测膜融合过程是否会影响EVs中miRNAs含量。对P-EVs和EVs进行miRNA测序,GO富集分析,qRT-PCR验证测序结果。结果显示:工程化的EVs可损害EVs中的一部分内容物,但是其高靶向性可弥补这一缺点
外泌体5.jpg
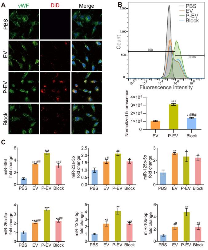
      体外验证P-EVs的靶向性和整合能力。缺氧和常氧下将HUVECs与P-EVs等共培养,DiD标记P-EVs后共聚焦和流式检测HUVECs对P-EVs的整合情况,qRT-PCR验证P-EVs处理后HUVECs中促血管新生的miRNA表达量。结果显示:P-EVs可融合至HUVECs中,并且可以转移促血管新生的miRNAs
外泌体6.jpg

      体外验证P-EVs的促血管新生能力,检测P-EVs处理后的HUVECs的增殖、迁移、管道形成能力。结果显示:P-EVs可促进HUVECs的增殖、迁移和血管新生
外泌体7.jpg


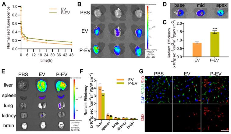
      检测P-EVs在体内的药代动力学和靶向能力。DiD标记P-EVs后回输至心肌缺血再灌注损伤的模型鼠体内,原位荧光显像,心脏组织切片后免疫荧光染色检测P-EVs靶向至心肌的能力。结果显示:P-EVs可靶向转移至受损心肌
外泌体8.jpg

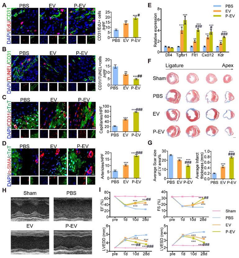
      体内检测P-EVs对血管新生能力的促进作用以及整体的功能恢复。7天和28天心脏取材,免疫荧光检测ECs的增殖、毛细血管密度和小动脉密度,qRT-PCR检测血管新生相关基因变化。结果显示:P-EVs可促进体内的血管新生
      心脏切片染色观察心脏形态和心室壁厚度评估心功能,第1、1028天心电图检测心功能,生存曲线评估整体的恢复情况。结果显示:P-EVs可促进心功能恢复
       安全性、免疫反应、血栓风险评估P-EVs的生物安全性。
外泌体9.jpg外泌体10.jpg

上一篇

急性髓细胞白血病化疗后胆固醇代谢上调,sEVs的分泌增加

下一篇

过表达miR-126-3p的滑膜成纤维细胞来源的外泌体在骨关节炎大鼠模型中抑制软骨细胞炎症和软骨降解

更多资讯

我的询价