研载生物科技(上海)有限公司

8

手机商铺

qrcode
商家活跃:
产品热度:
  • NaN
  • 0.5
  • 1.5
  • 0.5
  • 3.5

研载生物科技(上海)有限公司

入驻年限:8

  • 联系人:

    刘经理

  • 所在地区:

    上海 闵行区

  • 业务范围:

    细胞库 / 细胞培养、技术服务

  • 经营模式:

    生产厂商 科研机构

在线沟通

公司新闻/正文

肿瘤微环境细胞因子结合癌症外泌体决定其摄取和生物分布

514 人阅读发布时间:2021-08-09 10:47

【关键词】肿瘤微环境、细胞因子、细胞因子受体、外泌体、生物分布
外泌体1.png
【摘要】肿瘤的转移过程是一个多方协调后的结果,癌症相关的外泌体近年来被报道与转移过程相关,其表面受体等决定了特定的器官分布。但是目前肿瘤微环境对外泌体生物分布的影响缺乏研究,微环境中的细胞因子可修饰癌症外泌体,进而决定外泌体在外周器官中的分布,外泌体在这些器官中聚集影响局部免疫微环境,进而造成远处转移负担。本文作者揭示了肿瘤微环境中的细胞因子结合外泌体后,通过细胞因子受体来决定其生物分布,尤其以CCL2-CCR2为典型。
外泌体2.png
【前言】肿瘤转移是癌细胞通过一系列生物学过程到达远处器官的过程。转移细胞自身具备一定特性:细胞可塑性、较强的转移和入侵能力、抗凋亡、免疫编辑特性等,而肿瘤细胞也会释放一些细胞因子来影响周围环境,创造远处转移的生境来促使癌细胞进行远处播散。癌症分泌的外泌体被报道参与此过程,这些外泌体可加强细胞间交流,继而重塑肿瘤微环境。癌细胞自发转移过程不仅涉及直接的受体/配体介导的与远处器官的连接,而且也可以通过释放外泌体在远处器官形成转移小生境来间接促进转移过程。但是肿瘤局部微环境能否调节外泌体来影响其生物分布尚不清楚,因此本文作者通过动物模型和原代细胞揭示了肿瘤微环境对外泌体的修饰以及进一步介导其生物分布的机制。
【结果】
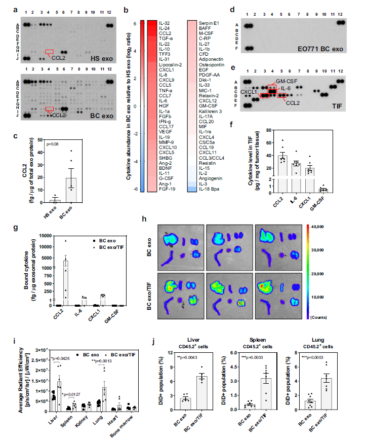
       对比了乳腺癌患者和健康人血浆来源的外泌体丰度,乳腺癌患者血浆来源的外泌体有丰富的细胞因子,然而单纯的乳腺癌细胞系分离的外泌体中缺乏相应的细胞因子和生长因子。提取不含外泌体而富含肿瘤微环境中的细胞因子和生长因子的液体来处理肿瘤细胞中分离出的外泌体,检测其在小鼠器官中的分布,结果表明:富含细胞因子的液体TIF处理后的外泌体在外周器官中丰度更高。
外泌体3.png
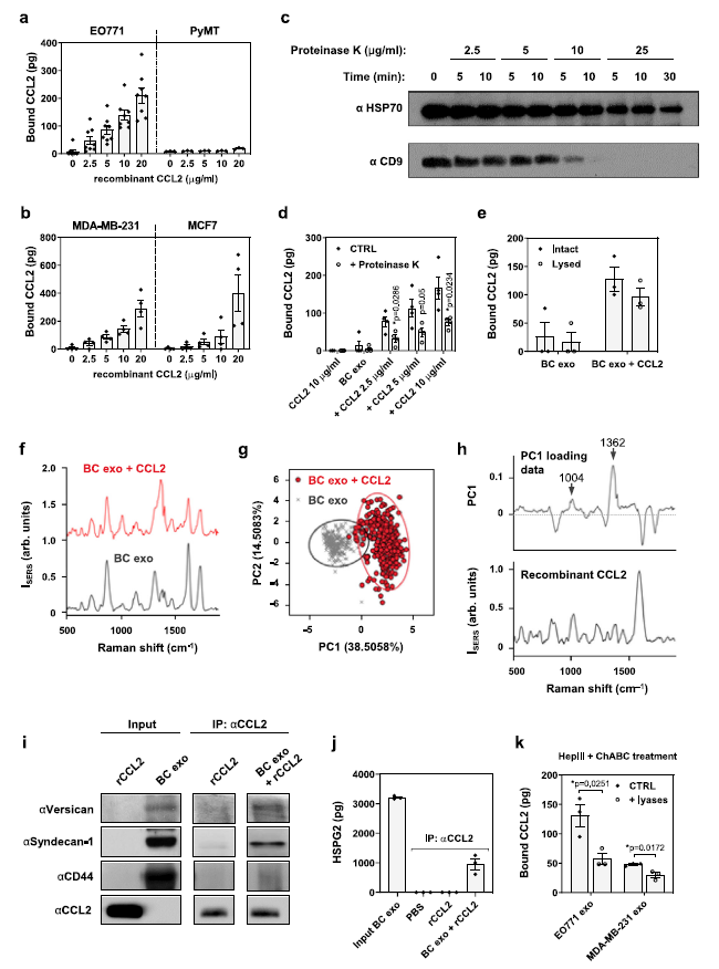
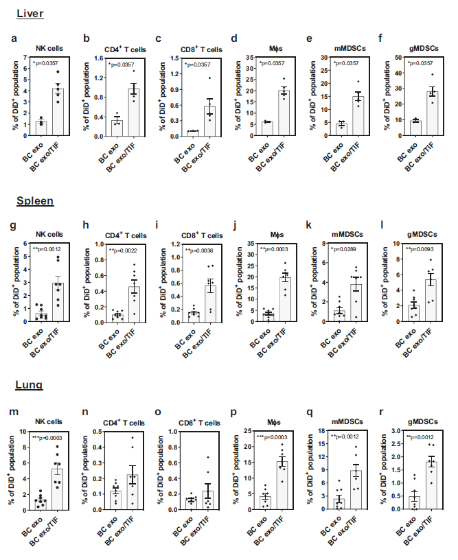
        进一步检测了肝、脾、肺中不同免疫细胞对这些外泌体的摄取,结果表明:富含细胞因子的液体TIF处理后的外泌体被不同免疫细胞摄取更多。
外泌体4.png
       重复注射TIF处理后的外泌体可改变肝、脾、肺中免疫细胞的组成,造成免疫抑制性环境。促转移的小生境形成有利于肿瘤细胞的远处转移,因此在重复注射不同处理的外泌体同时也注射癌细胞,结果表明:用TIF处理后的外泌体注射的小鼠更容易形成转移灶。
外泌体5.png
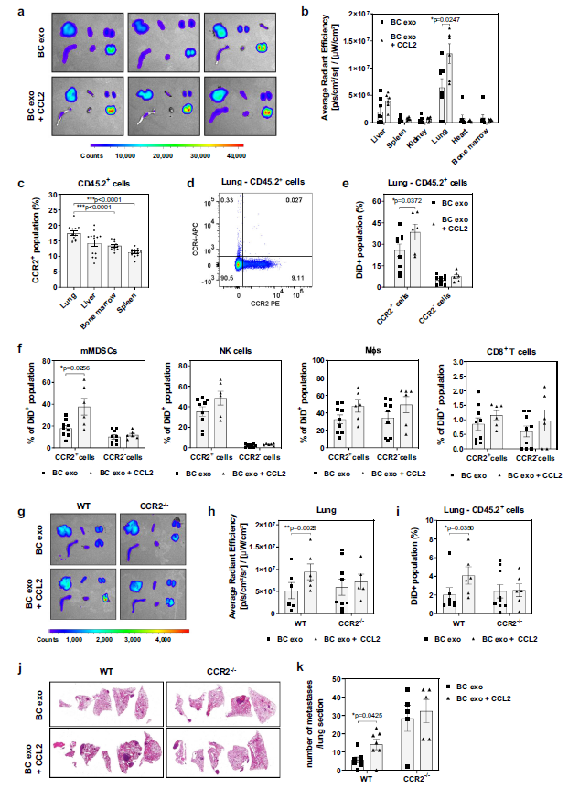
        为了探究细胞因子对癌细胞分泌的外泌体影响的作用机制,首先检测这些细胞因子与外泌体的作用部位。用CCL2IL6处理人和小鼠来源的癌细胞外泌体,处理一段时间后重新提纯外泌体以去除未结合外泌体的细胞因子,结果表明CCL2可结合外泌体。利用蛋白激酶K抑制膜蛋白结合、分析裂解的外泌体和完整外泌体间CCL2含量差异、表面增强的拉曼光谱分析和主成分分析4种方法验证了CCL2细胞因子可结合在外泌体外膜上。
        乳腺癌外泌体的蛋白组学分析了与细胞因子结合的同源受体,本研究中也发现了大量蛋白聚糖的富集,用ELISA进一步验证这些蛋白聚糖的丰度,用催化蛋白聚糖降解的酶处理后CCL2与外泌体结合减弱,进一步验证了CCL2通过蛋白聚糖结合在癌细胞外泌体的外膜上。
外泌体6.png
       在体内进一步验证这些结果,荧光标记CCL2预处理的癌细胞来源外泌体后静脉注射至小鼠体内,体外成像系统观察外泌体的分布。结果表明:CCL2预处理的外泌体更多地被CCR2阳性的免疫细胞所摄取,而在CCR2敲除的转基因小鼠中外泌体分布没有明显差异。同时,CCL2预处理的外泌体注射后的小鼠更容易形成肿瘤转移灶,这就充分说明CCL2通过结合在癌细胞外泌体外膜上促进肿瘤远处转移灶的形成。
外泌体7.png

 

上一篇

缺氧诱导的外泌体促进结直肠癌中的嗜肝转移前生态位

下一篇

IDH突变型胶质瘤细胞释放外泌体促进全身免疫抑制状态

更多资讯

我的询价