研载生物科技(上海)有限公司

8

手机商铺

qrcode
商家活跃:
产品热度:
  • NaN
  • 0.5
  • 1.5
  • 0.5
  • 3.5

研载生物科技(上海)有限公司

入驻年限:8

  • 联系人:

    刘经理

  • 所在地区:

    上海 闵行区

  • 业务范围:

    细胞库 / 细胞培养、技术服务

  • 经营模式:

    生产厂商 科研机构

在线沟通

公司新闻/正文

2型糖尿病鼠骨髓巨噬细胞外泌体中miR144-5p靶向Smad1损害骨折愈合

600 人阅读发布时间:2021-08-16 14:36

【关键词】外泌体、巨噬细胞、miR144-5p、成骨细胞、骨折、Smad1
外泌体1.png
【摘要】糖尿病患者更易发生骨折,其中巨噬细胞影响糖尿病的并发症。然而目前对于糖尿病微环境对巨噬细胞来源的外泌体和骨髓间充质干细胞(BMSCs)成骨分化的影响仍然未知,因此本文作者通过分离糖尿病鼠的巨噬细胞中外泌体,研究其与骨髓间充质干细胞(BMSCs)之间的交互作用,对BMSCs成骨分化的影响。结果表明糖尿病微环境上调巨噬细胞外泌体中miR144-5p的含量,靶向Smad1损害骨髓间充质干细胞(BMSCs)的成骨分化。
【前言】糖尿病是全球范围内一个主要的健康问题,对骨稳态造成不利影响,增加延迟愈合和骨不连的风险。巨噬细胞与骨髓间充质干细胞(BMSCs)之间的交互作用影响成骨分化和骨折愈合,巨噬细胞广泛分布于体内,分泌多种生物活性物质、受体和酶,介导细胞间通讯,是影响糖尿病并发症的重要因素。目前的主流观点认为外泌体介导细胞间通讯,而且以往有研究表明骨髓来源的巨噬细胞(BMDMs)通过外泌体影响BMSCs的成骨分化,但是在糖尿病微环境下骨髓来源巨噬细胞(BMDMs)与BMSCs之间的交互作用研究较少,因此本文作者通过分离糖尿病鼠BMDMs和BMSCs研究二者间的交互作用及BMSCs成骨分化情况。
【结果】
      首先构建糖尿病鼠并进行评估。
外泌体2.png
       分离糖尿病鼠骨髓中BMDMs和BMSCs外泌体并进行表征,检测BMDMs的外泌体可被BMSCs摄取。
外泌体3.png
       检测对照鼠和糖尿病鼠来源的BMDMs外泌体对BMSCs成骨分化的影响,结果表明糖尿病鼠来源的BMDMs外泌体阻碍了BMSCs的成骨分化。
外泌体4.png
      体内检测对照鼠和糖尿病鼠BMDMs外泌体对骨折愈合的影响,X线、micro-CT、组织学结果表明糖尿病书BMDMs外泌体可阻碍骨折愈合。
外泌体5.png 
       通常是外泌体内含的miRNA介导外泌体的生物学效应,因此通过测序分析对照鼠和糖尿病鼠BMDMs外泌体中差异miRNA并进行PCR验证,将糖尿病鼠BMDMs外泌体处理BMSCs后检测miR144-5p的表达进行验证,结果表明糖尿病鼠BMDMs外泌体中过表达miR144-5p,同时可增加BMSCs中miR144-5p的表达。
外泌体6.png
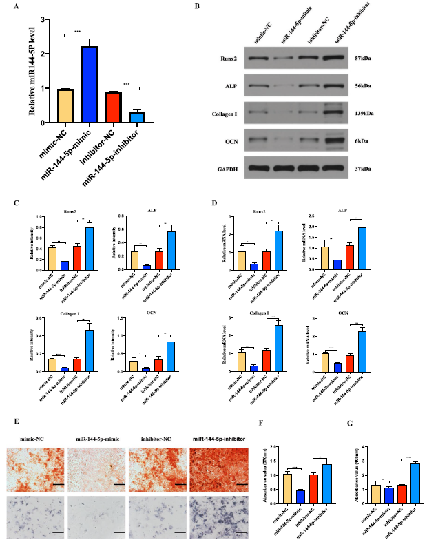
      进一步论证miR144-5p对BMSCs成骨分化的影响,将BMSCs过表达和敲低miR144-5p,验证BMSCs成骨分化的变化,结果表明抑制miR144-5p后BMSCs成骨分化显著增加。
外泌体7.png 
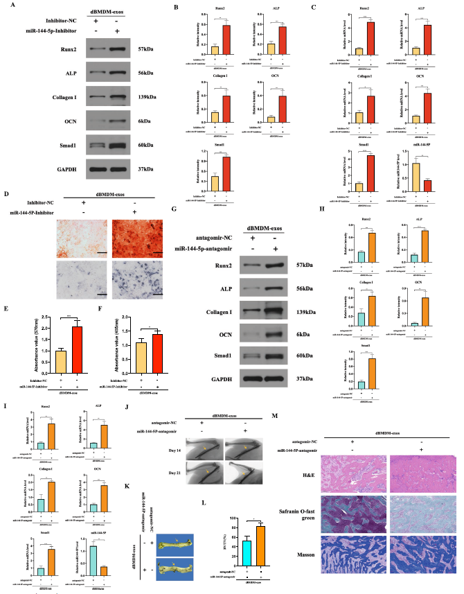
      探究miR144-5p调控BMSCs分化的机制,软件预测miR144-5p的靶基因Smad1后在细胞中进行验证,随后论证miR144-5p/Smad1轴对BMSCs成骨分化的影响,结果表明miR144-5p通过调节Smad1抑制BMSCs成骨分化。
外泌体8.png
      体内进一步验证miR144-5p/Smad1轴对骨折愈合的影响。
外泌体9.png

上一篇

负载外泌体、释放氧气、抗氧化、抗菌的冷冻凝胶制备的OxOBand敷料促进糖尿病和感染伤口的愈合

下一篇

缺氧诱导的外泌体促进结直肠癌中的嗜肝转移前生态位

更多资讯

我的询价