研载生物科技(上海)有限公司

8

手机商铺

qrcode
商家活跃:
产品热度:
  • NaN
  • 0.5
  • 1.5
  • 0.5
  • 3.5

研载生物科技(上海)有限公司

入驻年限:8

  • 联系人:

    刘经理

  • 所在地区:

    上海 闵行区

  • 业务范围:

    细胞库 / 细胞培养、技术服务

  • 经营模式:

    生产厂商 科研机构

在线沟通

公司新闻/正文

外泌体lncRNA GAS5调控动脉粥样硬化中巨噬细胞和血管内皮细胞的凋亡

975 人阅读发布时间:2021-08-23 16:04

外泌体1.png

摘要:
  动脉粥样硬化是一种慢性脂质引起的血管壁炎症。氧化低密度脂蛋白 (oxLDL) 驱动涉及巨噬细胞和内皮细胞 (EC) 的动脉粥样硬化的发生。之前研究表明lncRNA GAS5的表达在从患者和动物模型中收集的动脉粥样硬化斑块中显着增加。在这项研究中,作者发现lncRNA GAS5的敲低减少了oxLDL处理的THP-1细胞的凋亡。相反,lncRNA GAS5的过表达显着提高了oxLDL刺激后THP-1细胞的凋亡。
前言:
  动脉粥样硬化可导致心血管疾病,是工业化国家发病率和死亡率的主要原因。长链非编码 (lnc) RNAs通常定义为长度至少为200 bp至 100 kb且序列高度保守的非蛋白质编码RNA越来越多的研究已经确定lncRNAs调节内皮细胞、巨噬细胞、血管炎症和代谢的功能,表明lncRNAs可能影响动脉粥样硬化的进展。最近的一项研究发现 lncRNA GAS5的低表达促进了人大隐静脉平滑肌细胞通过膜联蛋白 A2的增殖和迁移,从而促进了大隐静脉曲张的发病机制。外泌体是源自多泡体 (MVB) 的小膜颗粒(直径 40-100 nm),由多种细胞类型产生,通过蛋白质和 RNA 向靶细胞的水平转移在细胞间通讯中发挥关键作用。在这项研究中,作者研究了巨噬细胞衍生的外泌体 lncRNA GAS5调节内皮细胞在动脉粥样硬化中的功能。
结果:
  首先使用慢病毒介导的shRNA基因敲低系统敲低了THP-1细胞中 lncRNA GAS5的表达。在基因敲低系统中,70%以上的lncRNA GAS5表达降低。然后,分别使用流式细胞术和蛋白质印迹检测细胞凋亡和蛋白水平。结果表明:lncRNA GAS5的敲低减少了用oxLDL处理的THP-1细胞的凋亡。
外泌体2.png
  使用慢病毒介导的过表达系统在THP-1细胞中过表达lncRNA GAS5 表达。RT-PCR分析表明lncRNA GAS5表达在基因过表达系统中增加了4倍以上。使用流式细胞术检测细胞凋亡,蛋白印记检测蛋白水平。结果表明:lncRNA GAS5的过表达增加了oxLDL处理的THP-1细胞的凋亡。这些结果强调了lncRNA GAS5在调节巨噬细胞凋亡中的重要性,并表明 lncRNA GAS5 可能对动脉粥样硬化的治疗有影响。
外泌体3.png
  使用蛋白质印迹分析表明已经从 THP-1 培养基中分离的外泌体。 RT-PCR分析用于检查THP-1细胞衍生的外泌体中是否存在 lncRNA GAS5,以及这些外泌体中lncRNA GAS5的水平是否因 oxLDL处理而改变。结果表明:在 THP-1 衍生的外泌体中发现了 lncRNA GAS5,与对照组相比,在oxLDL治疗后lncRNA GAS5显着上调。
外泌体4.png
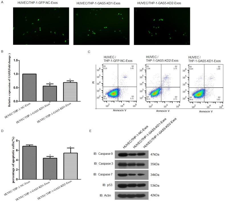
  荧光显微镜分析显示GFP标记的 THP-1外泌体被吸收并转移到血管内皮细胞的核周区域。然后,通过RT-PCR分析检测血管内皮细胞中lncRNA GAS5的表达,流式细胞术检测具有不同水平 lncRNA GAS5 的 THP-1-外泌体对内皮细胞凋亡的影响,蛋白质印迹检测凋亡相关基因的水平。结果表明:lncRNA GAS5来源的外泌体敲低THP-1细胞减少血管内皮细胞凋亡。
外泌体5.png
  通过RT-PCR分析测定血管内皮细胞中lncRNA GAS5的表达,流式细胞术检测这些外泌体对内皮细胞凋亡的影响,最后使用蛋白质印迹分析检测这些外泌体内化后 HUVEC 细胞中凋亡相关基因的表达。结果表明:从过表达lncRNA GAS5 THP-1细胞中分离的外泌体显着增加了HUVECslncRNA GAS5的表达,并提高了HUVECs的凋亡百分比。此外,用过表达 lncRNA GAS5 的 THP-1 细胞分离的外泌体处理后,P53Caspase 3Caspase 7 和 Caspase 9 的表达上调。
  这些结果表明lncRNA GAS5存在于THP-1细胞衍生的外泌体中,外泌体lncRNA GAS5调节内皮细胞的凋亡。
外泌体6.png



参考文献:Chen L, Yang W, Guo Y, Chen W, Zheng P, Zeng J, Tong W. Exosomal lncRNA GAS5 regulates the apoptosis of macrophages and vascular endothelial cells in atherosclerosis. PLoS One. 2017 Sep 25;12(9):e0185406. doi: 10.1371/journal.pone.0185406. PMID: 28945793; PMCID: PMC5612752.
 

上一篇

IL-1β提高SLC7A11通过促进PD-L1和CSF1加速肝细胞癌转移

下一篇

负载外泌体、释放氧气、抗氧化、抗菌的冷冻凝胶制备的OxOBand敷料促进糖尿病和感染伤口的愈合

更多资讯

我的询价