研载生物科技(上海)有限公司

8

手机商铺

qrcode
商家活跃:
产品热度:
  • NaN
  • 0.5
  • 1.5
  • 0.5
  • 3.5

研载生物科技(上海)有限公司

入驻年限:8

  • 联系人:

    刘经理

  • 所在地区:

    上海 闵行区

  • 业务范围:

    细胞库 / 细胞培养、技术服务

  • 经营模式:

    生产厂商 科研机构

在线沟通

公司新闻/正文

吸入肺球体细胞分泌物和外泌体改善肺纤维化

936 人阅读发布时间:2021-09-15 14:14

【关键词】肺球体细胞、分米提、外泌体、肺纤维化
外泌体1.png
【摘要】特发性肺纤维化(IPF)是一种致命且无法治愈的间质性肺病,可导致肺内瘢痕组织形成,影响肺泡气体交换,目前针对IPF的治疗除了肺移植以外缺乏有效治疗方法。本文作者研究了肺球体细胞分泌体(LSC-Sec)和外泌体(LSC-Exo)通过吸入治疗肺损伤和纤维化,LSC-Sec和LSC-Exo可通过重建正常肺泡结构,减少胶原蛋白积累和肌成纤维细胞增殖来减轻肺纤维化,而且其疗效优于源自间充质干细胞的同类产品。
【前言】我们整个身体和器官都覆盖有一层上皮细胞保护层,可促进肺内氧气交换、减少刺激物和毒素的侵害,同时肺内也存在常驻的干/祖细胞群维持组织稳态,因此本研究团队前期研究鉴定出一种治疗性的成人肺细胞(LSCs),可表达肺上皮(EpcamAQP5ProSPCCCSP)和间质(CD90CD105)标记,本文的目的在于评估这些LSCs的分泌体和外泌体对肺纤维化的治疗效果。

       本文结果相对有些仓促,仅对差异表达的蛋白和miRNA做了筛选,未做进一步验证和深入机制的挖掘,本文数据可二次挖掘来筛选自己的研究分子或miRNA。
【结果】
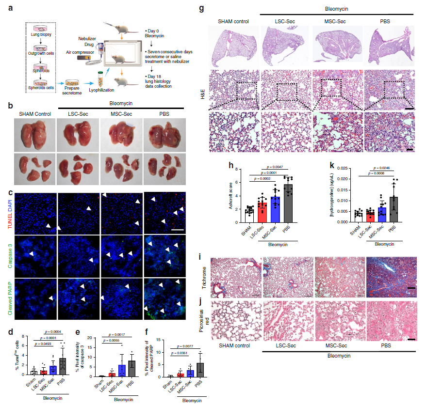
       首先在小鼠动物模型(博来霉素诱导的肺纤维化)中评估LSC细胞分泌体吸入对肺修复和纤维化的作用,并评估其与MSCs细胞分泌体之间的疗效差异。肺纤维化的病理过程先出现炎症而后形成纤维化过程,因此治疗时机应选择纤维化过程。结果表明LSC-Sec吸入可逆转肺上皮细胞损伤。
外泌体2.png
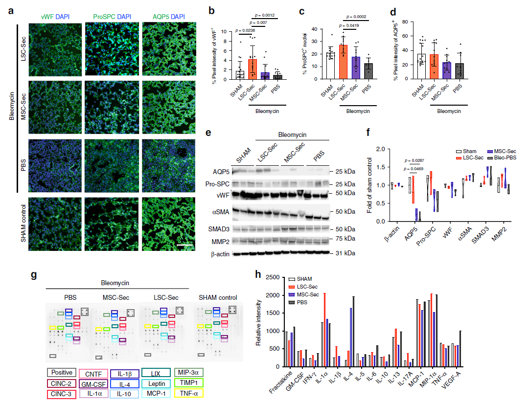
      肺泡上皮由介导气体交换的肺泡1型上皮细胞(AT1)和产生并释放肺表面活性剂、抗氧化剂、细胞因子/趋化因子等维持肺功能重要分子的肺泡2型上皮细胞(AT2)组成。因此,在细胞模型上验证博来霉素处理后,LSC-Sec处理的AT1AT2细胞的变化。
外泌体3.png
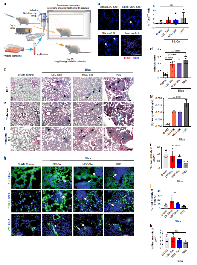
      构建二氧化硅诱导的肺纤维化模型(不同于博来霉素对细胞的直接损伤,二氧化硅颗粒滴入肺部会导致颗粒周围形成纤维化结节),评估LSC-Sec对该模型的疗效。
外泌体4.png
      深入研究LSC-Sec的作用机制,从3个供体中分离LSC-Sec进行液相色谱-串联质谱分析蛋白质组,并与LSC-Exo中的蛋白质组分比较,对比细胞外蛋白和胞质蛋白间的差异,对差异蛋白进行GO分析。
外泌体5.png
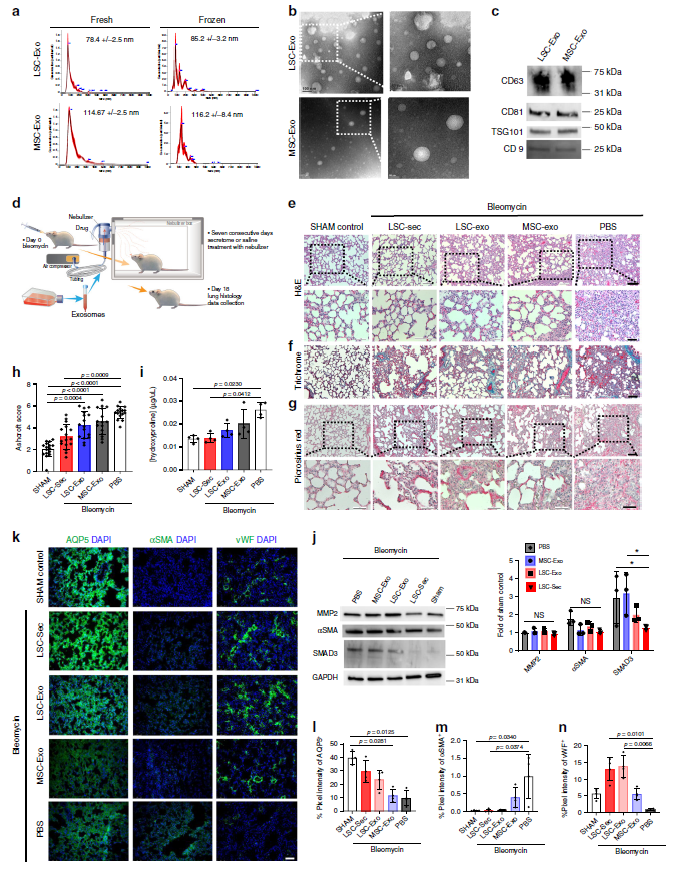
       分泌体中治疗成分不仅包括可溶性蛋白质,还包括细胞外囊泡,尤其是外泌体,因此进一步研究LSC-Exo对博来霉素诱导的肺纤维化大鼠模型的治疗作用,并且与LSC-Sec进行疗效对比。
外泌体6.png
      评估LSC的分泌体和外泌体对肺功能的改善,检测了肺功能相关指标。为了解释其作用机制,检测了MMP-2SMAD3表达,miRNA谱中的富集miRNA。
外泌体7.png

上一篇

开学大促

下一篇

整合外泌体的功能性支架可调节适合组织修复的固有免疫和适应性免疫反应

更多资讯

我的询价