研载生物科技(上海)有限公司

8

手机商铺

qrcode
商家活跃:
产品热度:
  • NaN
  • 0.5
  • 1.5
  • 0.5
  • 3.5

研载生物科技(上海)有限公司

入驻年限:8

  • 联系人:

    刘经理

  • 所在地区:

    上海 闵行区

  • 业务范围:

    细胞库 / 细胞培养、技术服务

  • 经营模式:

    生产厂商 科研机构

在线沟通

公司新闻/正文

间充质干细胞衍生的外泌体通过抑制焦亡来改善椎间盘退变

896 人阅读发布时间:2021-10-25 13:40

      椎间盘退变是一种与衰老相关的疾病。它的特点是细胞外基质(ECM)减少、炎症激活或细胞衰老,从而无法支撑脊柱结构和功能,导致许多脊柱相关疾病,如腰痛和椎间盘突出症。健康椎间盘(IVD)是由内部软髓核(NP)细胞和周围纤维软骨环(AF)以及软骨终板组成的组织。NP细胞能促进ECM的产生,维持IVD的水合。研究人员认为,NP细胞脱水会导致椎间盘高度下降、椎间盘变形、节段性不稳定甚至疼痛。进一步的研究证实,抑制NP细胞凋亡可以减缓ECM的变性,延缓椎间盘退变(IVDD)的进展。因此,有必要进一步了解NP细胞的细胞死亡机制,以研究IVDD的新治疗策略。
      细胞焦亡是程序性细胞死亡的一种形式,由各种炎性体触发。一旦这些炎症小体受到刺激,下游的炎症性caspase 1caspase 11将被切割,并进一步促进细胞释放促炎性细胞因子IL-1βIL-18。这一过程涉及各种疾病,如酒精性肝病和癌症。先前的研究报道,许多促炎因子如IL-1βIL-17参与初级分解代谢酶表达的进程,并随后影响多种底物,如蛋白聚糖、胶原蛋白和明胶,这与IVDD的形成高度相关。迄今为止,Hu等人首次提出NLRP3介导的NP细胞焦亡在体内外参与了IVDD过程。
       外泌体包含各种分子,包括细胞因子、蛋白质、脂质和非编码RNA,可以通过在不同细胞间转移其内容物来参与细胞间通讯。因此,外泌体已经成为多种疾病治疗的重要介质。一些研究报告表明外泌体可用于抑制细胞焦亡。例如,Singla等人发现阿霉素暴露显著刺激NLRP3的表达,诱导H9c2细胞的细胞焦亡;然而用胚胎干细胞来源的外泌体处理后,细胞焦亡被抑制。该结论被进一步在体内证明,暗示着外泌体有利于改善阿霉素诱导的心肌病。此外,外泌体被认为可以作为IVDD治疗的替代方案。此外,进一步研究证实,骨髓间充质干细胞(MSCs)衍生的外泌体具有抗氧化和抗炎作用,以及减轻NP细胞凋亡,这对IVDD治疗有利。然而,外泌体是否抑制IVDD中的细胞焦亡仍不清楚。

       为此,本研究使用LPS处理NP细胞构建IVDD模型,然后评估了MSCs和相关外泌体对NP细胞细胞焦亡的影响,并解释了相关的分子机制。该研究发表于Journal of Cellular and Molecular Medicine杂志上。
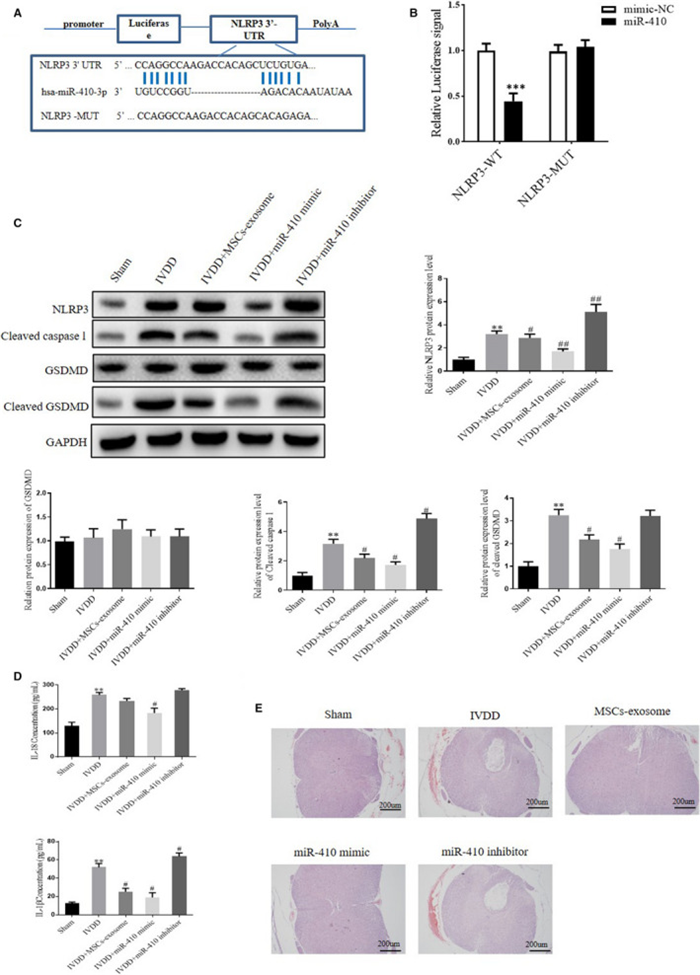
首先,利用C57BL/6小鼠通过AF针穿刺构建了IVDD模型,然后利用HE染色、免疫组化以及WB检测IVDD的严重程度和细胞焦亡情况。HE结果表明IVDD组较假手术组表现出较少的软骨细胞样细胞和无组织的低细胞纤维软骨组织。免疫组化和WB结果显示NLRP3的水平在IVDD组中显著高于假手术组;并且cleaved GSDMD, cleaved caspase-1, IL-18IL-1β也显著在IVDD组中上调。这些结果表明NLRP3介导的细胞焦亡在IVDD形成过程中被激活。
外泌体1.png

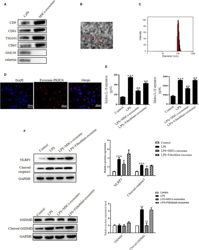
      然后,为了研究MSCsNLRP3炎症小体活性的影响,将LPS处理的NP细胞与MSCs共培养,结果表明LPS显著增加了NP细胞中NLRP3caspase-1cleaved GSDMD的表达水平。然而,MSCs显著逆转了由LPS诱导的变化。一致地,免疫荧光也检测到了类似的结果。随后,我们评估了NP细胞培养上清中IL-18IL-1β的水平,发现LPS刺激后他们的水平增加,而与MSCs共培养后,两者水平均下降。这表明MSCs处理抑制了LPS诱导的NP细胞焦亡。有趣的是,当我们用GW4869进一步处理MSCs以抑制外泌体分泌时,MSCs的作用被消除了。因此,我们认为MSCs对细胞焦亡的影响可能主要是由其衍生的外泌体引起的。
外泌体2.png

  接下来,通过超高速离心法分离了源自MSCs的外泌体,并通过WBTEM和粒径进行鉴定。结果表明外泌体被成功分离。此外,PKH26标记的外泌体可以在24小时后被NP细胞摄取,细胞内具有高水平的红色荧光。随后,进一步检查了外泌体对LPS诱导的细胞焦亡的影响。结果发现MSCs衍生的外泌体处理可以显著影响细胞焦亡,而成纤维细胞衍生的外泌体则不行。
外泌体3.png

      之后,我们发现miR-410IVDD中显著降低,而miR-410MSCs来源的外泌体中的表达显著高于成纤维细胞的外泌体。随后,我们检查了不同处理的NP细胞中miR-410水平。结果发现,与对照组相比,LPS处理显著降低了NP细胞中miR-410的表达。此外,与成纤维外泌体相比,MSCs衍生的外泌体处理重新上调了LPS处理的NP细胞中miR-410的表达。因此,我们数据表明上调的miR-410可能对IVDD产生积极影响。
      为了进一步研究miR-410的功能,用miR-410 mimics或者抑制剂和相关对照转染LPS诱导的NP细胞。正如预期的那样,在 LPS 处理的 NP 细胞中过表达miR-410通过抑制NLRP3/caspase-1通路显着抑制细胞焦亡。此外,miR-410 显着降低了cleaved GSDMD 的表达水平。相反,用 miR-410 抑制剂转染对 NLRP3caspase 1 cleaved GSDMD 的表达水平没有影响。IL-1β 和 IL-18 的含量表现出相似的趋势
      为了确认外源 miR-410 是否来源于外泌体,进行回补功能实验。实验表明:在MSCs衍生的外泌体中过表达miR-410显着降低LPS刺激NP 细胞中NLRP3caspase-1cleaved GSDMD的表达。在MSCs衍生的外泌体中敲低(KDmiR-410,这些标志物的蛋白质水平仍然保持在高水平。RT-PCR 分析表明,与未处理组相比,LPS刺激后IL-18 IL-1β的水平升高了约两倍,而在富含 miR-410 的外泌体处理的细胞中则显着下降
综上,这些结果表明,MSCs衍生的外泌体miR-410可能抑制 NP 细胞中的细胞焦亡。
外泌体4.png


      最后,为了确认miR-410NLRP3之间的关系,通过生物信息学分析确定了miR-410NLRP33’UTR上的潜在结合位点。通过双荧光素酶检测进一步确认了miR-410能够直接与NLRP3结合。接着,进一步讨论了miR-410在体内的作用。结果发现miR-410的体内作用与体外一致。
外泌体5.png


      综上,本研究证明了NP细胞焦亡是在IVDD形成期间启动的,MSCs衍生的外泌体可以在体外抑制LPS诱导的NP细胞焦亡。此外,MSCs 衍生的外泌体miR-410直接与 NLRP3 3'UTR 结合以达到这种效果。该研究为预防 IVDD 提供了新的见解和看法。
 
参考文献:Mesenchymal stem cells-derived exosomes ameliorate intervertebral disc degeneration through inhibiting pyroptosis. Journal of Cellular and Molecular Medicine. 2020 Oct, 24(20): 11742-11754. 




 

上一篇

衰老成骨细胞来源的外泌体介导的miR-139-5p调节内皮细胞功能

下一篇

外泌体介导的角质形成细胞和巨噬细胞在皮肤伤口愈合中的交互作用

更多资讯

我的询价