研载生物科技(上海)有限公司

8

手机商铺

qrcode
商家活跃:
产品热度:
  • NaN
  • 0.5
  • 1.5
  • 0.5
  • 3.5

研载生物科技(上海)有限公司

入驻年限:8

  • 联系人:

    刘经理

  • 所在地区:

    上海 闵行区

  • 业务范围:

    细胞库 / 细胞培养、技术服务

  • 经营模式:

    生产厂商 科研机构

在线沟通

公司新闻/正文

【Advanced Science】17+,脂肪细胞来源的外泌体MTTP抑制结直肠癌中铁死亡并促进化疗耐药

1159 人阅读发布时间:2023-06-28 10:11

 

结直肠癌是世界上第二常见的癌症,发病率和死亡率不断上升,大量证据表明,肥胖导致20%的癌症相关死亡,并与结直肠癌的风险增加有关。今天我们共同学习一篇题为“Adipocyte‐Derived Exosomal MTTP Suppresses Ferroptosis and Promotes Chemoresistance in Colorectal Cancer”被发表在[Advanced Science]期刊(IF:17.521)。肥胖与晚期结直肠癌(CRC)患者预后不良密切相关,但其机制尚不清楚。铁死亡是一种以脂质活性氧(ROS)积累和铁依赖性为特征的非凋亡细胞死亡形式,与肿瘤的化疗耐药有关。本研究表明,脂肪来源的外泌体可降低结直肠癌的铁死亡敏感性,从而促进对奥沙利铂的化学耐药。发现MTTP在体脂比高的CRC患者血浆外泌体中表达增加,具有抑制铁死亡和降低化疗敏感性的作用。从机制上说,MTTP/PRAP1复合物抑制锌指E - box结合同源盒1的表达,上调谷胱甘肽过氧化物酶4和xCT,导致多不饱和脂肪酸比例和脂质ROS水平下降。此外,在类器官中进行了实验,并在肥胖小鼠中建立了肿瘤植入模型,证明抑制MTTP增加了对化疗的敏感性。结果揭示了一种由脂肪来源的外泌体介导的新的细胞内信号通路,并表明靶向分泌MTTP的治疗可能逆转CRC患者的奥沙利铂耐药。
铁死亡 外泌体.png



1. 高体脂结直肠癌患者血清外泌体蛋白的表达特征
   肥胖被认为是结直肠癌的负面预后因素,患者发生结直肠癌的风险增加50%,死于结直肠癌的风险增加30%。超重和肥胖与结直肠癌T3或T4肿瘤和N1或N2淋巴结分期的风险增加有关。此外,在接受CRC治疗的患者中,肥胖患者的总生存期比正常体重的患者短。
铁死亡 外泌体.jpg


   Figure 1A 正常体脂和高体脂的结直肠癌患者示意图
   Figure 1B正常体脂和高体脂患者的总生存期和无进展生存期研究。
   Figure 1CCRC者血浆和分离血浆外泌体的方法流程图
   Figure 1D超高速离心分离人血浆外泌体,通过tem观察典型的外泌体形态。
   Figure 1ENTA检测血浆外泌体的大小范围
   Figure 1F正常和肥胖患者血浆外泌体蛋白差异表达热图。
   Figure 1G肥胖患者与正常体重对照患者血浆KEGG通路富集分析,发现脂蛋白和脂质转运相关途径是最显著的上调代谢途径。


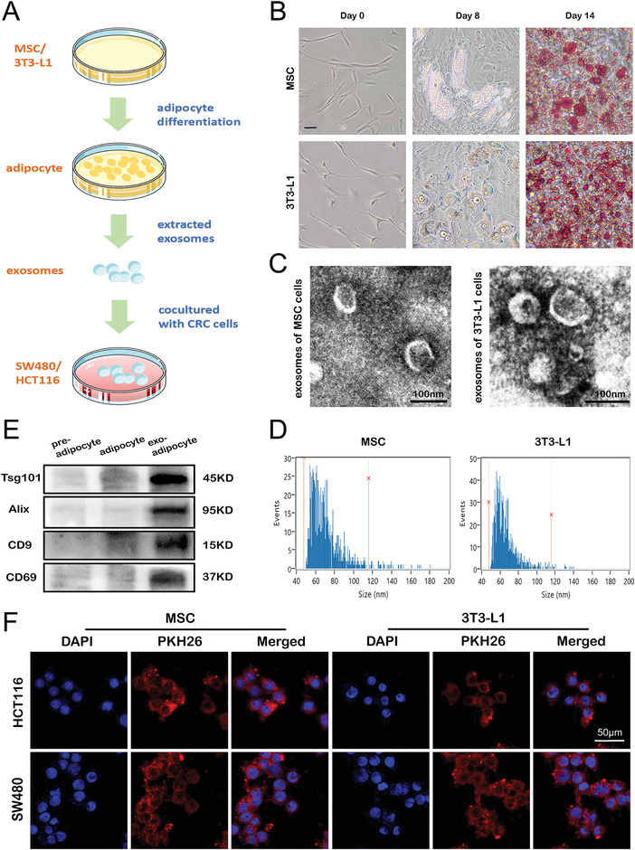
2. 脂肪外泌体与结直肠癌细胞体外共培养模型建立

 
铁死亡 外泌体.jpg


   Figure 2A:脂肪细胞分化、外泌体提取及脂肪细胞外泌体与CRC胞共培养示意图。
   Figure 2B:诱导分化8天的MSC/3T3‐L1和MSC/3T3‐L1细胞照片,以及成熟脂肪细胞的油红O染色。未分化MSC和3T3-L1细胞呈梭形。诱导分化8d后细胞变大变圆,细胞核周围可见透明脂滴,呈环状。成熟脂肪细胞在第14天形成。
   Figure 2C:梯度差速离心分离成熟脂肪细胞外泌体,TEM观察外泌体的形态。
   Figure 2D:纳米流式细胞仪分析外泌体直径,脂肪细胞外泌体的平均大小为69.6 nm (MSC)和65.6nm(3T3-L1)。
   Figure 2E:Western blot检测Tsg101、Alix、CD9、CD69蛋白表达情况,发现来源干成熟脂肪细胞的外泌体中水平最高,其次是成熟脂肪细胞,来源于前脂肪细胞的外泌体中水平最低。
   Figure 2F:PKH26标记的MSC/3T3‐L1外泌体被HCT116/SW480细胞摄取。


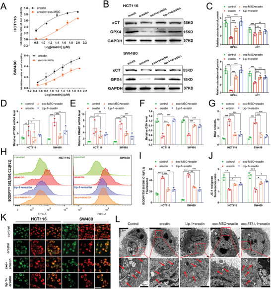
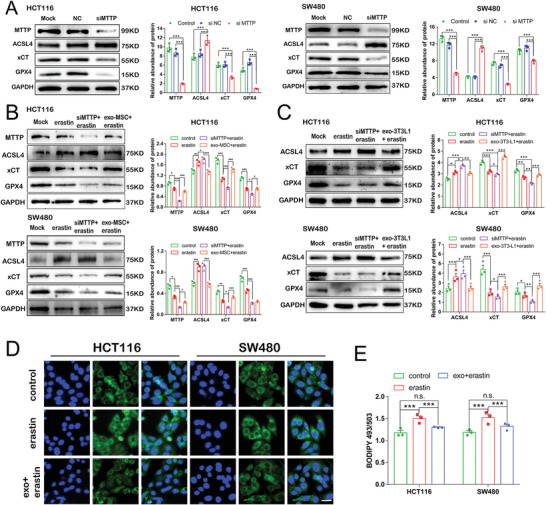
3. 脂肪细胞分泌的外泌体逆转Erastin诱导的结直肠癌细胞铁死亡

 
铁死亡 外泌体.jpg



   Figure 3A:CCK‐8检测erastin暴露的CRC细胞使用或不使用成熟脂肪细胞分泌外泌体处理的抑制率
   Figure 3B:成熟脂肪细胞外泌体对erastin处理的CRC细胞中GPX4和xCT蛋白水平的影响。
   Figure 3C:灰度量化分析GPX4和xCT蛋白表达水平
   Figure 3D-K:erastin和成熟脂肪细胞外泌体、erastinlip‐1处理CRC细胞24小时后PTGS2 和CHAC1  mRNA表达相对水平。对照组、lip‐1或成熟脂肪细胞外泌体处理24小时后GSH 、MDA 、C11‐BODIPY 和JC‐1红绿荧光比的相对水平。
   Figure 3L:TEM观察用lip‐1或成熟脂肪细胞外泌体处理SW480细胞后,用erastin处理后的线粒体形态学和线粒体损伤定量。红色箭头表示线粒体。


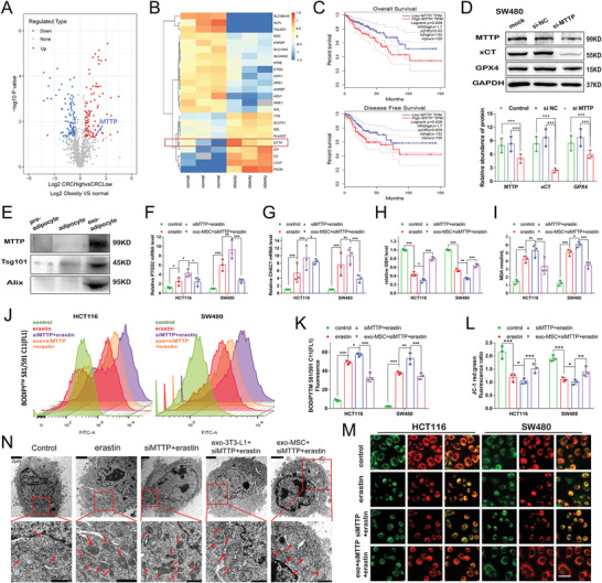
4.脂肪来源的外泌体转运MTTP抑制结直肠癌细胞中的铁死亡

 
铁死亡 外泌体.jpg


   Figure 4A:正常和肥胖患者血浆中差异表达外泌体蛋白的火山图。红点和蓝点分别表示肥胖患者血浆中与正常体重患者相比表达增加或减少的蛋白,并伴有折叠变化。
   Figure 4B:正常和肥胖患者血浆外泌体中代谢相关蛋白差异表达热图。
   Figure 4C:根据GEPIA数据集中MTTP的表达对结直肠癌患者的总生存和无病生存曲线进行分层。
   Figure 4D:WB显示MTTP敲除的SW480中MTTP、xCT和GPX4表达水平,并进行灰度分析。
   Figure 4E:量化MTTP和两种具有代表性的外泌体特异性标志物Tsg101和Alix在脂肪前细胞、脂肪细胞和成熟脂肪细胞外泌体中的表达水平。
   Figure 4F-G:在MTTP敲除或成熟脂肪细胞外泌体处理的CRC细胞中,erastin处理24小时后PTGS2 和CHAC1 的相对mRNA表达水平。
   Figure 4H-M:用erastin处理24小时后,对照、MTTP敲除或成熟脂肪细胞外泌体处理的细胞中GSH 、MDA 、C11‐BODIPY 和JC‐1红绿荧光比的相对表达水平。
   Figure 4N: TEM观察MTTP敲除或成熟脂肪细胞外泌体处理后的SW480细胞线粒体形态学和线粒体损伤定量。红色箭头表示线粒体。




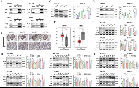
5.MTTP/PRAP1/ZEB1轴抑制铁死亡

 
铁死亡 外泌体.png


   Figure 5A:用HA抗体、FLAG抗体或IgG免疫沉淀HCT‐116/SW480细胞裂解液(IP),然后用HA抗体或FLAG抗体进行western blot分析。
   Figure 5​B 免疫组化分析结直肠癌患者配对癌旁组织和肿瘤组织中GPX4、MTTP、xCT和PRAP1水平。
   Figure 5C-D:WB显示PRAP1、xCT和GPX4在HCT116 和SW480 中的表达水平,PRAP1敲低并使用灰度分析进行量化。
   Figure 5E:在GEPIA数据集中,结直肠癌组织中PRAP1转录物水平显著高于正常组织,ZEB1 mRNA水平显著低于正常组织。
   Figure 5F:HCT116和SW480细胞中转染ZEB1 siRNA,WB检测ZEB1、xCT和GPX4表达水平并进行灰度分析定量。
   Figure 5G:HCT116和SW480细胞中转染MTTP质粒、MTTP siRNA、Prap1质粒或Prap1 siRNA,WB检测ZEB1、MTTP、Prap1、xCT和GPX4水平并进行灰度分析定量。
   Figure 5H:HCT116和SW480细胞中用MTTP或PRAP1质粒单独转染或与ZEB1质粒联合转染或不转染ZEB1质粒,WB检测ZEB1、MTTP、PRAP1、xCT和GPX4水平并进行灰度分析定量。
   Figure 5I:HCT116和SW480细胞中用MTTP siRNA或PRAP1 siRNA与ZEB1 siRNA联合或不联合转染,WB检测ZEB1、MTTP、PRAP1、xCT和GPX4水平并进行灰度分析定量。


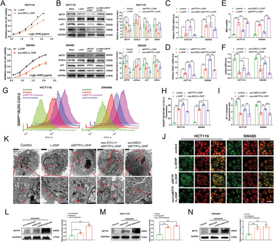
6.脂肪细胞外泌体降低结直肠癌细胞对L-OHP敏感性

 
铁死亡 外泌体.jpg


   Figure 6A:CCK8检测使用或不使用成熟脂肪细胞外泌体处理的CRC胞中L-OHP抑制率。
   Figure 6B:MTTP siRNA和成熟脂肪细胞外泌体对L‐OHP处理的CRC细胞中MTTP、ACSL4、xCT和GPX4蛋白水平的影响,并通过灰度分析进行量化。
   Figure 6C-D:用成熟脂肪细胞外泌体或L‐OHP处理后的MTTP siRNA处理的CRC细胞中检测PTGS2 和CHAC1 mRNA相对表达水平。
   Figure 6E-J:L - OHP处理后,对照、MTTP siRNA或成熟脂肪细胞外泌体处理后的细胞中MDA 、GSH 、C11‐BODIPY和JC‐1红绿荧光比的相对水平。
   Figure 6K:TEM观察MTTP敲除或成熟脂肪细胞外泌体处理后的SW480细胞线粒体形态学和线粒体损伤定量。红色箭头表示线粒体。
   Figure 6L:WB检测前脂肪细胞、脂肪细胞和经L - OHP处理的脂肪细胞外泌体中的MTTP水平并使用灰度分析进行量化
   Figure 6M-N:WB检测脂肪细胞外泌体和L - OHP -脂肪细胞外泌体处理HCT116和SW480细胞中MTTP水平并使用灰度分析定量。




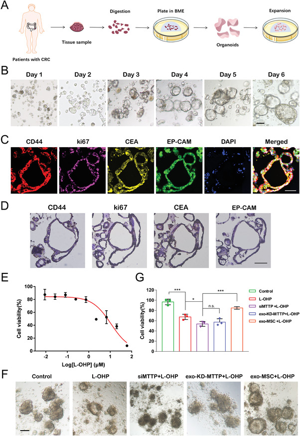
7. KD-MTTP外泌体和脂肪细胞外泌体在结直肠癌类器官中的作用得到证实

 
铁死亡 外泌体.jpg


   Figure 7A:类器官发育示意图。
   Figure 7B:显微镜记录类器官生长的代表性图像。
   Figure 7C:表达特异性标记CD44(红色)、Ki67(粉色)、CEA(黄色)和EP - CAM(绿色)的类器官的多重荧光免疫组织化学染色图像,DAPI染色为蓝色。
   Figure 7D:免疫组化分析类器官切片中CD44、Ki67、CEA和EP - CAM的水平。
   Figure 7E:奥沙利铂暴露的类器官细胞活力测定。
   Figure 7F-G:用L‐OHP处理、MTTP siRNA预处理、KD‐MTTP脂肪细胞或成熟脂肪细胞外泌体的外泌体,然后用奥沙利铂处理的类器官的代表性图像。
 
8.外泌体MTTP通过降低结直肠癌细胞PUFA水平抑制铁死亡

 
铁死亡 外泌体.jpg


   Figure 8A:WB显示在MTTP敲除的HCT116和SW480细胞中MTTP、ACSL4、xCT和GPX4表达水平并通过灰度分析定量。
   Figure 8B-C:MTTP敲除或用MSC分泌的成熟脂肪细胞外泌体和3T3‐L1 处理24小时后,WB检测CRC细胞中ACSL4、xCT和GPX4水平并进行灰度分析。
   Figure 8D-E:用erastin或脂肪细胞外泌体处理CRC细胞,用花生四烯酸(AA)预处理erastin 24 h。


9.外泌体MTTP通过抑制铁死亡促进体内奥沙利铂耐药


铁死亡 外泌体.jpg


   Figure 9A:体内模型实验设计示意图。
   Figure 9B-C:各组小鼠和肿瘤的照片
   Figure 9D:ob/ob小鼠腹部脂肪垫的解剖位置。
   Figure 9E:用IVIS光谱法记录体内荧光信号,腹部脂肪垫处检测荧光。
   Figure 9F-H:各组小鼠体重、肿瘤体积、肿瘤重量。
   Figure 9I:免疫组化分析各组腹部脂肪垫MTTP水平。
   Figure 9J:WB分析各组腹部脂肪垫MTTP蛋白水平并进行灰度分析定量。
   Figure 9K:western blot检测ZEB1、MTTP、GPX4和xCT表达并进行灰度分析定量。
   Figure 9L:免疫组化分析各组肿瘤GPX4、xCT、ki67、MTTP水平。

 
铁死亡 外泌体.jpg


   Figure 10A:体内模型实验设计示意图
   Figure 10B-C:各组小鼠和肿瘤照片
   Figure 10D-G:各组肝转移数,各组小鼠体重、肿瘤重量和肿瘤体积。
   Figure 10H-I:WB检测肿瘤中ZEB1、MTTP、GPX4和xCT蛋白水平并进行灰度分析。
   Figure 10J:免疫组化检测MTTP、GPX4、xCT和ki67的表达.


 

上一篇

综述:【Exp Mol Med】12+,靶向抑制肿瘤来源外泌体作为一种新的癌症治疗选择

下一篇

一区,12+高分文章,胃癌衍生的外泌体miR-519a-3p通过诱导肝内M2样巨噬细胞介导的血管生成促进肝转移

更多资讯

我的询价