8 年
手机商铺
公司新闻/正文
344 人阅读发布时间:2024-08-02 09:34
胆管癌(CCA)是胆管最常见和侵袭性的恶性肿瘤。其异质性高,恶性程度高,信号通路复杂,预后差,易发生转移。由于早期症状不明显,缺乏特异性的分子标志物,以及合适的早期诊断方法,大多数CCA患者诊断为晚期,导致5年生存率低于10%。因此,迫切需要新的生物标志物和治疗靶点来提高早期发现和患者预后。

湾湾今天分享的是一篇发表在【J Nanobiotechnology】(IF:10.6)上题为“Circulating tumor cell-derived exosome– transmitted long non-coding RNA TTN-AS1 can promote the proliferation and migration of cholangiocarcinoma cells”的研究,该研究建立了胆管癌CTC类器官模型,并首次对胆管癌瘤CTC类器官分泌的外泌体进行了转录组测序。结果证实,来自CCA CTCs的外泌体可以转运TTN-AS1,促进CCA细胞的生长和转移。该研究也证实了LncRNA TTN-AS1在胆管癌瘤组织中的高表达,并发现TTN-AS1表达与淋巴结转移和TNM分期有显著相关性。此外,该研究还发现 LncRNA TTN-AS1在胆管癌患者的血液和血清外泌体中表达升高,两者与TNM分期和淋巴结转移有关。血清外泌体中的TTN-AS1有望成为胆管癌诊断和治疗的潜在生物标志物。通过外泌体传递TTN-AS1可为胆管癌的治疗提供新的途径,并为研究胆管癌CTCs分泌的外泌体LncRNA TTN-AS1的生物学功能提供实验依据。
研究结果
1.成功培养CCA CTCs类器官细胞系

图1A:CTCs分离培养流程。
图1B:CTCs生长状况。
图1C:第5周初代CTCs类器官培养。
图1D:传代后的CTCs类器官细胞系。
图1E:正常尺寸的CTCs鉴定,直径≤20 μm,,DAPI和FITC阳性,CD45-PE阴性。
图1F:大尺寸CTCs鉴定,直径> 20 μm, DAPI和FITC阳性,CD45-PE阴性。
图1G:白细胞鉴定,DAPI和CD45-PE阳性,FITC阴性。
图1H:CTCs培养结果。
图1I:正常尺寸CTCs与大型CTCs的比例统计。
2. 外泌体鉴定

图2A:外泌体的粒径大小分布。
图2B:透射电镜观察外泌体呈现准圆形膜状囊泡。
图2C:Western blot分析外泌体中CD9、CD81和Calnexin蛋白的表达。
图2D:流式细胞术成像分析Huh28细胞对Dil标记外泌体的摄取情况,结果显示Huh28细胞有效地摄取了外泌体。
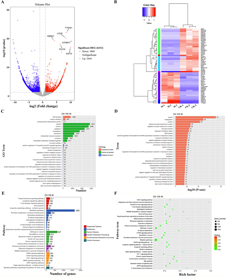
3.LncRNA的筛选与功能分析

图3A:火山图表示M组和CK组样本LncRNAs的差异表达。红点和蓝点分别表示上调和下调基因,灰点表示无统计学意义的基因。
图3B:层次聚类分析LncRNAs的差异表达,红色表示高表达,蓝色表示低表达。从蓝色到红色的颜色渐变表示 LncRNA表达水平的增加。
图3C:在生物过程、细胞成分和分子功能类别中,前30个GO富集分析中差异表达基因的分布。
图3D:条形图显示GO富集分析。
图3E:条形图显示KEGG富集分析。
图3(F):散点图显示差异表达基因富集的KEGG通路。
4. CCA肿瘤组织、血液和血清外泌体LncRNA TTN-AS1的诊断价值

图4A:qRT-PCR检测QBC939和HIBEC细胞源性外泌体中LncRNA的表达。
图4B:qRT-PCR检测胆管癌细胞株中TTN-AS1的表达。
图4C:qRT-PCR检测胆管癌组织及癌旁组织中TTN-AS1的表达。
图4D:qRT-PCR检测胆管癌患者和健康人血液样本中TTN-AS1的表达。
图4E:qRT-PCR检测胆管癌患者和健康人血清外泌体中TTN-AS1的表达。
图4F:胆管癌患者肿瘤组织中TTN-AS1表达的ROC曲线。
图4G:胆管癌患者血样中TTN-AS1表达的ROC曲线。
图4H:胆管癌患者血清外泌体TTN-AS1表达的ROC曲线。
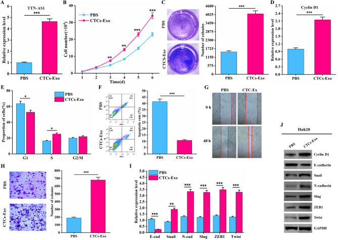
5. CTCs衍生的外泌体TTN-AS1可促进胆管癌细胞的增殖和迁移

图5A:与CTCs -外泌体共培养的Huh28细胞中TTN-AS1表达显著上调。
图5B:CTCs -外泌体促进Huh28细胞的生长。
图5C:CTCs -外泌体增强Huh28细胞的克隆形成能力。
图5D:CTCs -外泌体增加Huh28细胞中Cyclin D1 mRNA的表达。
图5E:CTCs -外泌体加速Huh28细胞的细胞周期进程。
图5F:CTCs -外泌体抑制Huh28细胞凋亡。
图5G:CTCs -外泌体推动Huh28细胞的迁移。
图5H:CTCs -外泌体促进Huh28细胞的迁移。
图5I:CTCs -外泌体共培养后Huh28细胞中EMT相关基因的表达。
图5J:CTCs -外泌体共培养后Huh28细胞中Cyclin D1和EMT相关蛋白的表达。
6. TTN-AS1缺乏、过表达和CTCs -exo对体内肿瘤的影响

图6A:测量肿瘤体积每天的变化情况。
图6B:各组切除肿瘤的照片。
图6C:各组切除肿瘤的平均重量。
图6D:qRT-PCR检测各组肿瘤组织中TTN-AS1的表达。
图6E:各组肿瘤组织HE染色及免疫组化分析。
结论
本研究发现,血清外泌体中LncRNA TTN-AS1的诊断和预测价值超过组织和血液。胆管癌CTCs衍生的外泌体具有转运LncRNA TTN-AS1和促进胆管癌转移的能力。这些发现表明,来自CTCs的外泌体LncRNA TTN-AS1可能作为胆管癌诊断和治疗的潜在生物标志物。TTN-AS1通过CTCs外泌体的转移可能为针对胆管癌的治疗策略开辟新的途径。