8 年
手机商铺
公司新闻/正文
548 人阅读发布时间:2024-11-25 10:51
阿尔茨海默病(AD)是一种不可逆的神经退行性疾病,目前,AD尚无有效的治疗方法,主要是因为其病理机制复杂。AD治疗的临床疗法仅对症状管理产生一定的益处,并不能有效防止神经元损失和认知能力下降。AD 疾病修饰治疗 (DMT) 的临床试验已发生多次失败。目前已有多种抗β-淀粉样蛋白DMT已上市,但它们只能减缓疾病进展,而不能显著改善认知功能。因此,AD 治疗应针对 Aβ 聚集体形成的根本原因以及 Aβ 以外的其他疾病机制。许多证据表明 AD 是由多种病理过程引发的,并且需要不止一种治疗。因此,能够同时调节多个靶点的多靶点策略对于治疗AD具有巨大潜力。

湾湾今天分享的是一篇发表在【J CONTROL RELEASE】(IF:10.5)上题为“Omnidirectional improvement of mitochondrial health in Alzheimer's disease by multi-targeting engineered activated neutrophil exosomes”的研究,该研究提出,多靶点工程化活化中性粒细胞外泌体可以改善神经元线粒体健康,对抗 Aβ 诱导的线粒体缺陷,防止 Aβ 产生和聚集,从而阻止 AD 进展。

研究成果
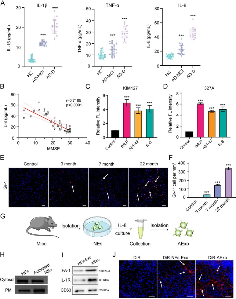
1. 活化的中性粒细胞与 AD 严重程度呈正相关,激活的中性粒细胞衍生的外泌体(AExo)早期阶段在 AD 小鼠的大脑中积累

图1活化的中性粒细胞参与了AD的发展,其衍生的外泌体(AExo)在阿尔茨海默病的早期阶段显著积累。
图1A:通过 Elisa 试剂盒测量血清中炎症细胞因子(IL-1β、TNF-α 和 IL-8)的循环水平。图1B:IL-8活性与队列中受试者的MMSE显著相关。
图1C-D:LFA-1亲和状态,用KIM127抗体检测低至中亲和状态(C),用327A抗体检测高亲和状态(D)。
图1E:APP/PS1转基因小鼠3个月、7个月和22个月皮质层Gr-1 +中性粒细胞(红细胞)的共聚焦显微镜图像。
图1F:对图2E中突变小鼠和野生型对照 (WT ctrl) 中Gr-1 +细胞数量的定量。
图1G:从用IL-8刺激的嗜中性粒细胞的上清液中纯化AExo。
图1H:通过蛋白质印迹法检测经IL-8刺激的活化中性粒细胞的质膜(PM)和胞浆中LFA-1的蛋白表达水平。
图1I:AExo和NEs-Exo的Exo标记(CD63)和中性粒细胞标记(LFA-1和IL-1R)的蛋白质印迹。
图1J:7月龄APP/PS1转基因小鼠皮质层DiR标记的AExo(红色)或NE-Exo的荧光图像。
这些结果表明,中性粒细胞可以穿过血脑屏障并积聚在AD小鼠发炎的脑部区域中。因此,目前 AD 治疗的障碍,如缺乏特异性、血脑屏障外显率差和靶向能力有限等,可以使用基于中性粒细胞的药物输送系统轻松解决。此外,图2J的结果还表明AExo可以在早期阶段在AD大脑中积累,这为AD的诊断和治疗带来了巨大的希望。
2. 多靶点工程AExo的制备和表征

图2 活化中性粒细胞衍生的外泌体 (MP@Cur-MExo)的制备和表征
图2A:示意图说明了多靶点工程化AExo (MP@Cur-MExo) 的制备。
图2B:MP@Cur-MExo 的 TEM 图像。
图2C:MP@Cur-MExo 中 Fe、O、N 和 C 元素的 EDX 映射。
图2D:MP@Cur-MExo 中 LFA-1、IL-1R 和 CD63 的蛋白表达。
图2E:线图显示48小时内PBS中的MP@Cur-MExo释放Cur。
图2F:MP@Cur-MExo的r1表征。插图显示了不同浓度的MP@Cur-MExo的T1图像。信号强度与MP@Cur-MExo浓度之间的线性关系暗示其作为显像剂的潜力。
图2G:不同处理下Aβ聚集的ThT荧光强度比(F/F0)的条形图。
以上数据表明成功建立的MP@Cur-MExo在AD多靶点治疗中具有巨大潜力。
3. 多重靶向工程AExo对Aβ诱导的线粒体功能障碍具有神经保护作用

图3通过多靶点工程AExo对Aβ诱导的线粒体功能障碍进行神经保护
图3A:共聚焦激光扫描成像显示Dil标记的外泌体在经Aβ预处理的HT22细胞线粒体中共定位。观察到 Dil 信号(红色)和线粒体染色的 Mitotracker(绿色)。
图3B:用不同制剂处理后,Aβ处理的HT22细胞中相对ATP产量的条形图。正常HT22细胞的ATP产量用作对照并设置为1。
图3C:用不同制剂处理的Aβ处理的HT22细胞中线粒体的TEM图像。Aβ处理的HT22细胞中的线粒体肿胀,呈圆形,线粒体嵴被破坏,而MP@Cur-MExo处理后Aβ处理的HT22细胞中的线粒体肿胀程度减轻,嵴组织良好。
图3D:不同处理后经Aβ处理的HT22细胞中LC3的免疫荧光成像。 MP@Cur-MExo 处理后,活化的 HT22 细胞中 LC3 水平(红色)受到抑制。
图3E:示意图说明 MP@Cur-MExo 通过多靶点治疗改善神经元线粒体健康。
以上结果表明,多靶点AExo(MP@Cur-MExo)可以被AD脑中过度表达的MMP-2裂解,并释放两种靶向治疗剂,用于AD的多靶点治疗。其中,释放的Cur-MExo可以减轻Aβ诱导的线粒体代谢缺陷并阻止Aβ产生。另一种治疗剂MK-SPION可以抑制细胞外Aβ沉积和聚集,从而协同保护神经元免受Aβ毒性。因此,MP@Cur-MExo可以潜在地改善Aβ损伤神经元的线粒体功能(图3E)。因此,多靶点 AExo 是减缓体内 AD 进展的有希望的候选者。
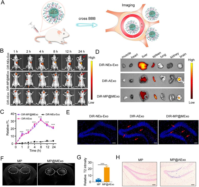
4. 多靶点工程AExo在AD小鼠体内具有脑靶向能力

图4 MP@Cur-MExo在AD模型小鼠中的靶向能力
图4A:示意图显示MP@MExo对早期AD模型小鼠的大脑靶向能力。
图4B:用DiR标记的MP@MExo治疗后AD小鼠的体内成像。
图4C:用DiR标记的MP@MExo治疗后AD小鼠大脑相对荧光强度 (FL) 的条形图。
图4D:注射后24小时后大脑和主要器官的离体成像。AD小鼠被静脉注射DiR标记的制剂,并收获主要器官和AD并进行成像。
图4E:AD小鼠注射DiR标记的MP@MExo后大脑的CLSM图像。
图4F:MP@MExo治疗后AD小鼠大脑的T1图像。圆圈表示海马体。
图4G:MP@MExo治疗后AD小鼠脑区的相对T1强度。以MP治疗后AD小鼠脑组织的T1强度作为对照并设置为1。
图4H:MP@MExo治疗后AD小鼠脑区的普鲁士蓝染色。
这些结果证实了多靶点工程AExo在小鼠AD早期阶段具有良好的脑靶向性,表明它们可以通过双模态(MRI/IVIS)成像在体内诊断AD。
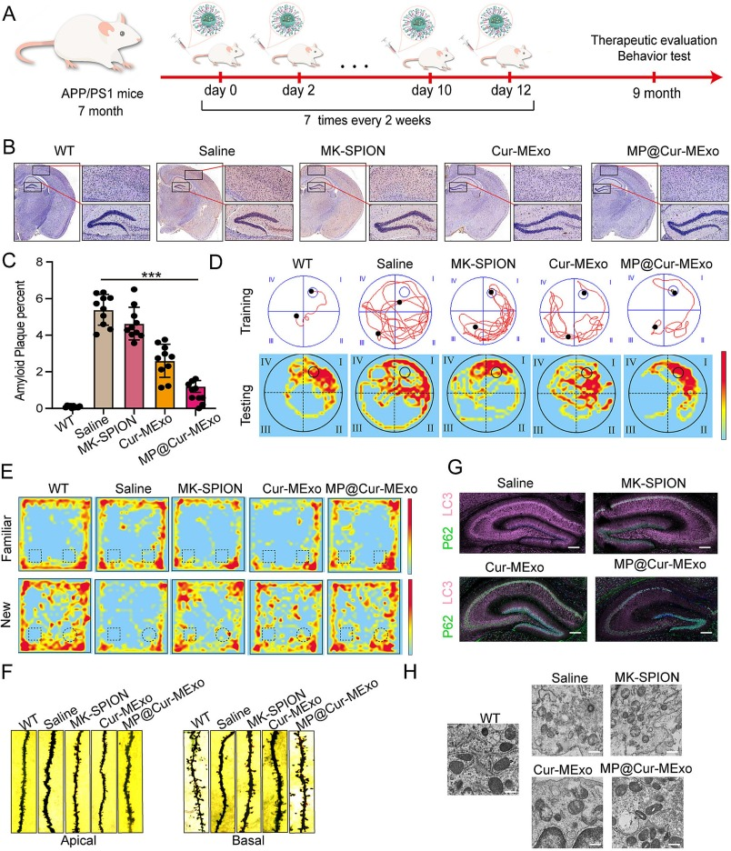
5. 通过多靶点工程AExo缓解AD小鼠的记忆衰退

图5通过多靶点工程AExo缓解AD小鼠的记忆衰退
图5A:示意图说明多靶向工程 AExo 治疗可减轻模型小鼠的AD。
图5B-C:AD模型小鼠大脑中Aβ斑块的免疫组织化学染色 (B) 和半定量分析 (C) 的代表性图像。
图5D:通过MWM测试评估空间记忆。MWM测试的训练和测试阶段的代表性视频跟踪图像(上图)和热图摘要(下图)。
图5E:NOR测试中的代表性热图。
图5F:皮质和海马顶树突棘和基底树突棘的高尔基染色。
图5G:经过不同处理的AD小鼠海马线粒体中LC3和P62的免疫荧光。
图5H:接受不同治疗的AD小鼠海马线粒体的TEM图像。
这些结果表明MP@Cur-MExo具有良好的生物安全性和生物相容性,是一种有前途的AD治疗药物。
结论
该研究建立了一种多靶点工程化AExo (MP@Cur-MExo),它专门针对 AD 大脑响应炎症,并选择性释放细胞内和细胞外靶向治疗剂 (Cur-MExo和MKSPION) 以响应MMP-2过表达在AD微环境中。更重要的是,Cur-MExo通过LFA-1和MK-SPION有效结合Aβ沉积物,靶向AD大脑中激活的神经元,从而通过双模态 (MRI/IVIS) 成像实时显示AD发炎切片。体外研究表明,通过抑制线粒体自噬,激活神经元的线粒体代谢得以恢复,从而有效改善线粒体健康。多靶点工程化AExo有效改善AD小鼠的记忆和认知功能。这项工作表明,改善线粒体健康的多靶点治疗可能是延缓AD进展的一种有前景的策略,并且已建立的 MP@Cur-MExo在临床实践中具有治疗AD的巨大潜力。