8 年
手机商铺
公司新闻/正文
579 人阅读发布时间:2024-12-11 17:24
在寒冷环境中,人体会经历一系列生理反应。哺乳动物作为恒温动物,会根据外部环境的变化调整其能量代谢途径,以维持稳定的核心体温。一般来说,人体核心温度约为 37°C,当降至约 35°C 或更低时,就会发生体温过低。体温下降会损害包括大脑和心脏在内的重要器官的正常功能。然而,适度的冷暴露可能是有益的,因为适度暴露于寒冷环境可能是一种健康且可持续的增加能量消耗的替代方法。最xin研究表明,年轻人在 4 - 5°C 的低温环境中暴露 2 小时后,信号水平发生了显著变化;此外,在冷刺激下ω - 6 和ω - 3 脂肪酸的变化与肥胖、血糖平衡、血脂水平和肝功能呈负相关,有助于进一步改善心脏代谢健康。适度冷暴露还具有提高胰岛素敏感性 、对抗自身免疫性疾病 、抗衰老 、减肥 、增强免疫功能和延长寿命的作用。糖尿病是一种古老的慢性代谢疾病,细胞外囊泡(EVs)在 2 型糖尿病(T2DM)中发挥着重要作用。那么寒冷环境在 2 型糖尿病(T2DM)的发展中是否起作用?EVs是否在其中发挥作用,这是一个有趣问题。

湾湾今天分享一篇10月份发表在《International Journal of Nanomedicine》(IF=6.6/Q1)上题为“Cold Exposure Alleviates T2DM Through Plasma-Derived Extracellular Vesicles”的文章。这篇研究探讨了中度和长期持续冷暴露对小鼠葡萄糖代谢的影响,并揭示冷暴露抗糖尿病作用的新机制。作者将T2DM小鼠暴露在低温(CT,4 - 8°C)或室温(RT,22 - 25°C),研究两种环境对T2DM 小鼠的影响。结果发现CT 或 CT 小鼠血浆来源的细胞外囊泡(CT-EVs)显著降低了 T2DM 小鼠的血糖水平,并提高了胰岛素敏感性。这种治疗增强了葡萄糖代谢、全身胰岛素敏感性和胰岛素分泌功能,同时促进了肝脏和肌肉中的糖原积累。此外,CT-EVs 治疗通过抑制β细胞凋亡,保护了 T2DM 小鼠免受链脲佐菌素(STZ)诱导的胰岛破坏。CT-EVs 还保护胰岛免受破坏,并增加了脂肪细胞和肝细胞中 p-IRS1 和 p-AKT 的表达。体外实验进一步证实了其促胰岛素敏感性作用。以上结果说明,冷暴露可能对 T2DM 的发展具有潜在的有益影响,主要通过冷刺激期间释放的血浆来源 EVs 的抗糖尿病作用。这一现象可能有助于理解寒冷地区糖尿病患病率较低的情况。
研究结果
1. 低温对 T2DM 小鼠的有益作用

图1a - b:数据分析显示,每个国家成年人的糖尿病患病率与该国首都的纬度(a)或该国的平均日温度(b)之间经年龄调整后的相关性。
图1c:评估 CT 和 RT 对 2 型糖尿病(T2DM)小鼠胰岛素抵抗表型影响的实验设计示意图(n = 6)。时间线分析:我们将首次注射 STZ 定义为第 0 周(0 W)。在此之前,进行了 6 周的高脂饮食(HFD),起始时间指定为 - 6W。
图1d-j:(d)血糖水平,(e)体重,(f)胰岛素耐量试验(ITTs),(g)口服葡萄糖耐量试验(OGTTs),(h)胰岛素释放试验(IRTs),(i)空腹血清胰岛素,(j)和胰岛素抵抗稳态模型评估指数(HOMA-IR 指数)。
图1k:在暴露于 CT(4 - 8°C,T2DM + CT)或 RT(22 - 25°C,T2DM + RT)的 T2DM 小鼠的不同时间点。CT 暴露的 T2DM 小鼠在置于 RT 环境后再返回 CT 环境的实验设计图。
图1l:不同环境处理下 T2DM + CT 小鼠的血糖水平。使用双向方差分析(d - h)和非配对 t 检验(i 和 j)对数值进行分析。
以上数据说明,冷暴露的有益效果随外界温度的变化而变化。
2. 全身性血液 CT 血浆给药的益处及 CT-EVs 增加体外胰岛素敏感性

图2 a:CT 血浆及后续实验的方案(n = 6)。
图2 b-c:静脉注射 PBS(T2DM + PBS)、冷处理小鼠的血浆(T2DM + CT 血浆)或去除 EVs 的冷处理小鼠血浆(T2DM + CT - EVsfree 血浆)的 T2DM 小鼠的血糖水平,以及(c)OGTTs。(d)EVs 的 TEM 微观图像。
图2 e:通过 NTA 测量的 EVs 尺寸分布。
图2 f:EVs 上囊泡表面标志物的 Western blot 分析。
图2 g:CT - EVs 用红色荧光染料 PKH26 标记,然后与 3T3 - L1 脂肪细胞、L6 肌细胞和原代肝细胞共培养,红色荧光代表这些细胞中的 EVs。比例尺:50μm。
图2 h:通过流式细胞术检测 3T3 - L1 脂肪细胞摄取 2 - NBDG 的效果(n = 3)。
图2 i:不同组 3T3 - L1 脂肪细胞摄取 2 - NBDG 的细胞摄取率。
以上数据表明,来自血浆的EVs主要是外泌体。
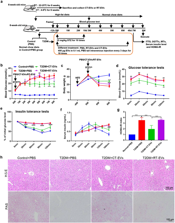
3. CT - EVs 改善 T2DM 小鼠的葡萄糖耐量并提高胰岛素敏感性

图3a:通过静脉注射用 PBS、CT - EVs 或 RT - EVs 处理 T2DM 小鼠的实验设计。
图3b-g:(b)血糖水平,(c)体重,(d)OGTTs,(e)ITTs,(f)IRTs,(g)HOMA - IR 指数。
图3h:Control + PBS、T2DM + PBS、T2DM + CT - EVs 或 T2DM + RT - EVs 组的肝脏和肌肉切片的 PAS 染色。
以上数据表明,CT - EVs逆转了IRTs显示的T2DM小鼠胰岛素分泌功能受损。T2DM+CT - EVs治疗组HOMA-IR指数远低于T2DM+ RT - EVs 治疗组。T2DM+ CT - EVs组肝脏和肌肉中糖原积累较多,但肝脏组织学未见变化。
4. CT - EVs 缓解胰岛素β细胞功能障碍

图 4a:上部:HE 染色的胰岛形态。中部:胰岛中胰岛素(棕色)的代表性 IHC 染色。下部:Control + PBS、T2DM + PBS、T2DM + CT - EVs 或 T2DM + RT - EVs 组中胰岛(n = 4)的胰岛素(INS;红色)、胰高血糖素(GCG;绿色)和 DAPI(蓝色)的代表性共免疫荧光(co - IF)染色。
图 4b:β细胞质量(n = 4)。
图 4c:不同实验组(n = 4)中β胰岛数量的定量和比较。
图 4d:使用 ImageJ 软件测量每个胰岛的面积,并在组间进行比较。
图 4e:通过(a 下部)中用胰岛素和胰高血糖素染色的胰岛的 IF 染色图像计算 INS + / GCG + 细胞的比率。
图 4f - k:不同组(用 PBS 处理的对照组、用 PBS 或 CT - EVs 或 RT - EVs 处理的 T2DM 组)的小鼠禁食过夜,并采集血液样本,检测(f)ALT,(g)ALT / AST,(h)CREA,(i)BUN,(j)TC及(k)TG。
以上数据表明,EVs输注不影响小鼠肝肾功能,对健康组织无明显损伤,为今后临床应用的安全性提供了部分依据。
5. CT - EVs 与胰岛素联合使用具有更强的抗糖尿病作用

图5a:表示在 T2DM 小鼠模型中体内使用有或无胰岛素的 CT - EVs 治疗的示意流程图。
图5b-d:分别在 T2DM + CT - EVs、T2DM + 胰岛素、T2DM + PBS 或 T2DM + CT - EVs + 胰岛素组的小鼠中进行(b)血糖水平检测,(c)OGTTs 和(d)ITTs。
图5e-f:分别注射 CT - EVs 或胰岛素或 CT - EVs + 胰岛素的 T2DM 小鼠的白色脂肪组织和肌肉中胰岛素刺激的 AKT 磷酸化。
图5g:文章的总结图。
以上数据表明,T2DM+CT EVs+胰岛素组小鼠的葡萄糖耐量和胰岛素敏感性改善最好。CT EVs+胰岛素处理的T2DM小鼠WAT和肌肉中AKT磷酸化水平更高。
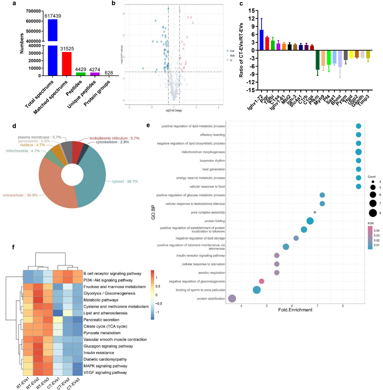
6. RT - EVs 和 CT - EVs 的蛋白质组学分析

图6a:RT - EVs 和 CT - EVs 的串联质谱(MS / MS)数据库搜索结果总结。
图6b:火山图展示了 RT - EVs 和 CT - EVs 之间差异表达蛋白质的数量,截止值为 p < 0.05 且 | log2 倍数变化|≥1.5 。
图6c:CT - EVs 中相对于 RT - EVs 最丰富的前 10 种蛋白质和最稀缺的前 10 种蛋白质的表达比率。每组 n = 3 。
图6d:相对于 RT - EVs,CT - EVs 中上调蛋白质根据其亚细胞定位的 GO 注释。
图6e:相对于 RT - EVs,CT - EVs 中上调蛋白质的 GO 生物学过程富集分析。
图6f:相对于 RT - EVs,CT - EVs 中差异表达蛋白质的 KEGG 通路富集分析。
以上数据表明,CT - EVs选择性地富集了各种功能蛋白。
结论
在本研究中,作者证明了长期冷暴露减轻了 T2DM 小鼠模型中的糖尿病。全身性血浆给药将冷暴露的益处传递给 T2DM 小鼠。令人惊讶的是,发现给予冷暴露小鼠血浆中的循环 EVs 可提高 T2DM 小鼠的胰岛素敏感性并减轻β细胞破坏作用,这可能是解释寒冷地区糖尿病发病率低的一个重要原因,并且 EVs 在降低血糖方面起着部分关键作用。