8 年
手机商铺
公司新闻/正文
436 人阅读发布时间:2025-03-14 11:10
衰老会使多个器官系统功能逐渐衰退,大脑也会出现结构和认知方面的变化,并且衰老被视为大多数常见神经退行性疾病的主要风险因素。“炎症衰老”是衰老过程中的一个重要特征,表现为促炎细胞因子等物质的产生增加,其中神经炎症与衰老密切相关,衰老过程中脑实质内衰老的小胶质细胞和浸润免疫细胞数量增多,会加剧脑组织和神经元细胞损伤,而核因子κB(NF-κB)是小胶质细胞促炎细胞因子分泌的关键调节因子。虽然已有超过700种NF-κB抑制剂被开发,但至今尚无获批用于人类的药物。

外泌体作为一种新型的治疗手段或药物递送系统,可将蛋白质和核酸等物质递送至靶细胞。湾湾今天分享的是一篇发表在【Experimental&Molecular Medicine】(IF:9.5)上题为“Exosome-based targeted delivery of NF-κB ameliorates age-related neuroinflammation in the aged mouse brain”的研究,该研究团队此前开发了搭载非降解形式IκB(srIκB)的工程化外泌体(Exo-srIκB),并在多种炎症性疾病模型中进行了测试。本研究旨在探究Exo-srIκB对衰老相关神经炎症的治疗效果、作用的靶细胞及其在治疗相关神经退行性疾病方面的潜在价值。
研究成果
1.老年小鼠大脑炎症反应增加

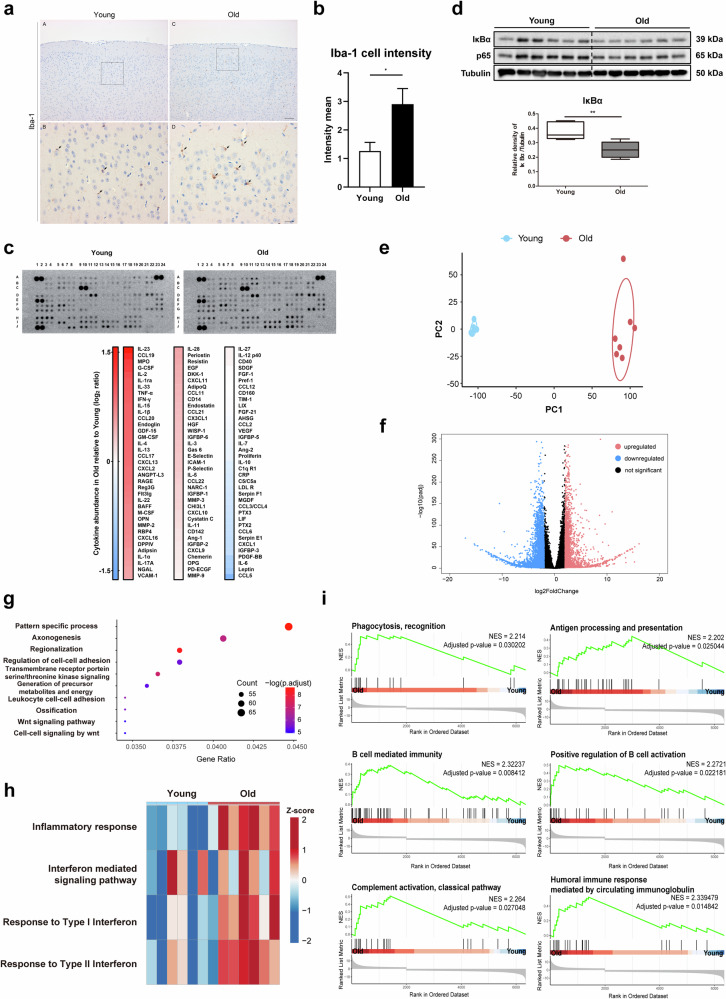
图1老年小鼠大脑炎症反应增加。
图1a:在年轻(2-3月龄)和老年(21-22月龄)小鼠大脑皮质中Iba-1的免疫组织化学染色,结果显示老年小鼠大脑中Iba-1阳性细胞数量多于年轻小鼠。
图1b:对年轻和老年小鼠大脑中Iba-1免疫阳性细胞的相对强度进行了定量,进一步证实老年小鼠大脑中Iba-1阳性细胞的相对强度显著高于年轻小鼠。
图1c:通过细胞因子阵列检测年轻(3个月大)和老年(15个月大)小鼠大脑皮质,发现包括IL-23、CCL19、IL-2和IL-15等在内的79种趋化因子(共检测111种趋化因子)在老年小鼠大脑中的表达上调。
图1d:免疫印迹显示年轻和老年小鼠的IκBα和p65水平,结果显示,老年小鼠大脑中总IκBα蛋白水平显著低于年轻小鼠,表明NF-κB通路在老年大脑中被激活。
图1e:从年轻和老年小鼠大脑获得的RNA-seq数据的主成分分析(PCA)图,结果表明年龄对大脑转录组模式有显著影响,而性别影响不明显。
图1f:火山图显示所有基因的−log10(校正的p值)和log2(变化倍数)值,鉴定出6354个显著差异表达基因(DEGs),其中1992个上调,4362个下调,表明两组基因表达模式存在明显差异。
图1g:基因本体(GO)术语在老年小鼠中显著上调的差异表达基因(DEGs)中富集,结果显示相关的GO术语与细胞-细胞粘附和白细胞细胞-细胞粘附的调节有关,这可能与衰老相关炎症有关。
图1h:基因集变异分析(GSVA)结果热图。结果表明,老年小鼠大脑中炎症反应和干扰素相关信号通路协同上调。
图1i:显著DEGs的GO生物学过程的基因集富集分析(GSEA),结果证实老年小鼠大脑中显著DEGs的表达水平与吞噬作用、抗原加工和呈递、B细胞介导的免疫等众多炎症相关GO术语呈正相关。。
这些结果证实衰老会导致小鼠大脑中炎症反应增加,NF-κB通路被激活,且在转录组水平上,衰老引起了基因表达模式的改变,涉及炎症相关的多个生物学过程。
2.Exo-srIκB或Exo-Naïve治疗的小鼠大脑的单细胞转录组学分析

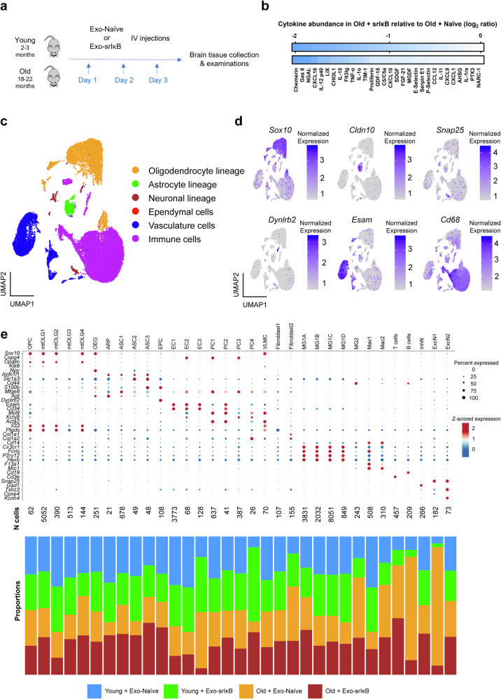
图2四个不同组小鼠大脑的单细胞转录组分析。
图2a:实验流程。
图2b:老年Exo-Naïve-treated和Exo-srIκB治疗小鼠大脑皮质的细胞因子阵列结果,结果显示在Exo-srIκB处理的老年小鼠中,包括IL-1α、IL-11和IL-15等在内的35种(在79种表达增加的蛋白质中)蛋白质水平降低。。
图2c:对Exo-Naïve/Exo-srIκB治疗的年轻和老年雌性小鼠进行全脑单细胞RNA测序(scRNA-seq),各组细胞的均匀流形近似(UMAP)图。
图2d:UMAP可视化显示每个谱系的知名代表性标记基因的表达。
图2e:(上):点图展示了分子鉴定的细胞类型的代表性标记基因,点的大小和颜色分别表示每个细胞类型中表达特定标记基因的细胞百分比和标准化表达值的Z分数。(下):条形图展示了不同组中每个细胞簇的细胞比例。
这些结果表明,Exo-srIκB处理可降低老年小鼠大脑中部分炎症相关细胞因子和趋化因子的水平,单细胞转录组分析成功鉴定了不同处理组小鼠大脑中的多种细胞类型及其比例,为后续研究Exo-srIκB对不同细胞的影响奠定了基础。
3.不同处理组免疫细胞的细胞类型和细胞状态组成变化

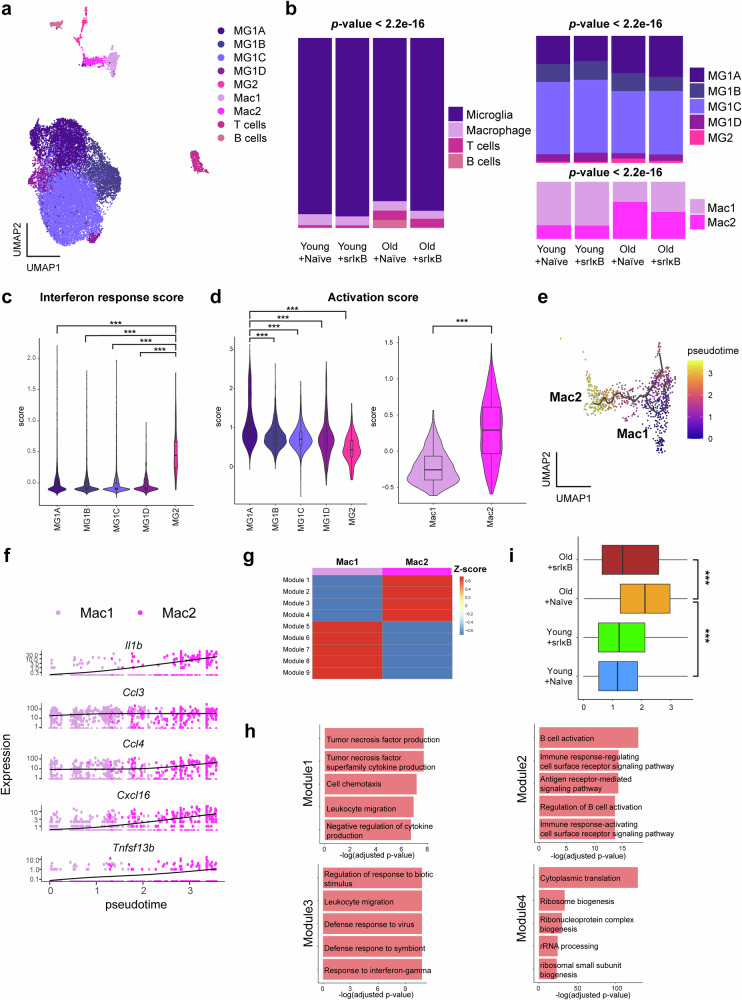
图3观察4组免疫细胞的细胞类型和细胞状态组成的变化。
图3a:免疫细胞的UMAP图。亚聚类分析揭示了免疫细胞存在四种不同的细胞类型(小胶质细胞、巨噬细胞、T细胞和B细胞)以及多种细胞状态。
图3b:4组中免疫细胞的细胞类型(左图)和小胶质细胞或巨噬细胞的细胞状态(右图)的比例。
图3c-d:小提琴图显示不同状态的小胶质细胞或巨噬细胞的干扰素反应分数(c)和活化分数(d)。结果表明,年龄相关的MG2细胞状态的干扰素反应评分在老年Exo-Naïve处理组小鼠中较高,而在老年Exo-srIκB处理组小鼠中该比例下降,其干扰素反应评分也明显降低。
图3e:UMAP图,巨噬细胞的轨迹,根据假时间着色,结果显示,年龄相关的MG1A和Mac2细胞状态的激活评分显著高于其他状态。
图3f:巨噬细胞内特定基因表达水平的变化贯穿假时间轴,结果显示,Mac1随着伪时间逐渐转变为年龄相关的Mac2。
图3g:热图显示了在巨噬细胞轨迹中表达发生显著变化的基因模块。
图3h:Bar图显示各模块中显著富集的前5个基因本体论(GO)术语。
图3i:箱线图显示,老年Exo-Naïve处理组小鼠的巨噬细胞趋向于轨迹末端,而老年Exo-srIκB处理组小鼠的巨噬细胞则向轨迹起始端明显偏移
这些结果表明,衰老和Exo-srIκB处理会显著改变大脑免疫细胞的类型和状态组成,Exo-srIκB可抑制巨噬细胞向促炎状态转变,影响相关细胞因子和趋化因子的表达,调节免疫细胞的激活状态和细胞间的动态变化。
4.四组不同细胞类型的分子特征和细胞过程的变化

图4小胶质细胞和巨噬细胞在四个不同组的分子特征和细胞过程的变化。
图4a:在Exo-Naïve-treated老年小鼠与年轻小鼠之间以及Exo-srIκB处理的小鼠与Exo-Naïve-treated老年小鼠之间,每种免疫细胞类型的许多差异基因,结果显示,衰老时小胶质细胞、脑浸润巨噬细胞和内皮细胞中上调的DEGs比其他细胞类型多;老年小鼠经Exo-srIκB处理后,这些细胞类型中下调的DEGs比其他细胞类型多。
图4b:小提琴曲线图显示了4组中所选分子特征的评分,MG2的干扰素反应评分在四种条件下差异不明显;MG1A的小胶质细胞激活评分在老年Exo-Naïve处理组小鼠中比年轻Exo-Naïve处理组小鼠增加,在老年Exo-srIκB处理组小鼠中进一步增加;巨噬细胞激活评分在老年Exo-Naïve处理组小鼠中比年轻Exo-Naïve处理组小鼠增加,在老年Exo-srIκB处理组小鼠中则降低。
图4c:对老年Exo-Naïve处理组与年轻Exo-Naïve处理组小鼠的小胶质细胞和巨噬细胞中显著上调的DEGs进行GO富集分析,结果显示在老年Exo-Naïve处理组小鼠中,炎症和白细胞激活相关过程明显富集。
图4d:对老年Exo-srIκB处理组与老年Exo-Naïve处理组小鼠的小胶质细胞和巨噬细胞中显著下调的DEGs进行GO富集分析,结果显示在老年Exo-srIκB处理组小鼠中,白细胞迁移、趋化和激活相关过程明显富集。
这些结果表明,衰老和Exo-srIκB处理对小胶质细胞和巨噬细胞的分子特征和细胞过程有显著影响,Exo-srIκB处理可改变这些细胞中与炎症和免疫细胞激活相关的基因表达,调节细胞的功能状态。
5.衰老过程中免疫细胞-细胞间通讯的改变和Exo-srIκB治疗

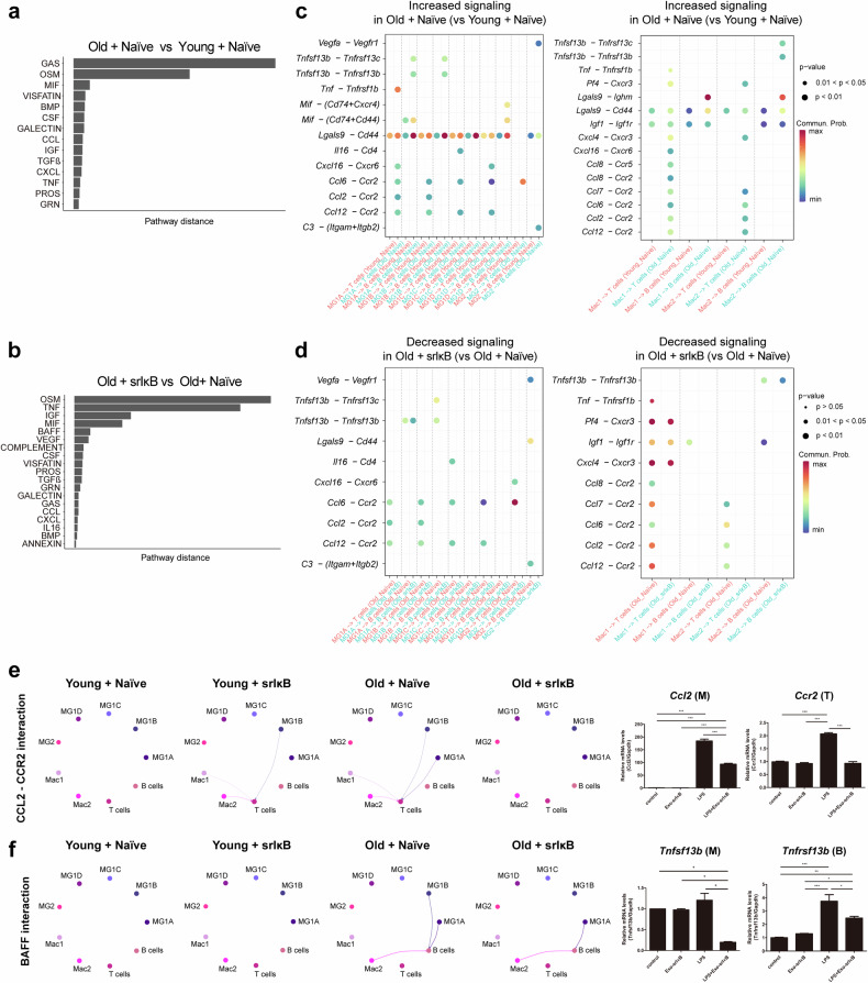
图5四种不同免疫细胞之间细胞-细胞通信的分析。
图5a-b:Exo-Naïve-treated老年小鼠对比年轻小鼠(a)和Exo-srIκB处理组对比Exo-Naïve-treated老年小鼠(b)免疫细胞中通路距离较大的信号网络,发现促炎通路(如巨噬细胞迁移抑制因子(MIF)、CCL、趋化因子(C-X-C基序)配体(CXCL)和肿瘤坏死因子(TNF))在老年与年轻Exo-Naïve处理组小鼠之间以及老年Exo-srIκB处理与Exo-Naïve处理组小鼠之间存在显著差异。
图5c:气泡图显示了参与小胶质细胞或巨噬细胞与T细胞或B细胞之间相互作用的配体-受体对,与年轻的Exo-Naïve-treated小鼠相比,老年Exo-Naïve-treated小鼠中明显增加。
图5d:气泡图显示与老年Exo-Naïve-treated小鼠相比,老年Exo-srIκB处理的小鼠中,参与小胶质细胞或巨噬细胞与T细胞或B细胞相互作用的配体受体对明显减少。
图5e-f:圆形图描绘了四组中从小胶质细胞和巨噬细胞到T和B细胞的选定信号网络的相互作用;通过qRT-PCR分析Ccl2、Ccr2、Tnfsf13b和Tnfrsf13bmrna的表达,并将其标准化为Gapdh表达。
这些结果表明,衰老会改变大脑免疫细胞间的通讯,Exo-srIκB处理可显著调节小胶质细胞或巨噬细胞与T细胞或B细胞之间的配体-受体相互作用,影响关键信号通路,这可能是Exo-srIκB调节衰老相关神经炎症中免疫细胞浸润的重要机制。
结论
本研究表明,NF-κB在衰老小鼠大脑中众多炎症相关基因的表达中起关键作用。Exo-srIκB可作用于大脑中与年龄相关的活化巨噬细胞和干扰素反应性小胶质细胞,导致细胞组成以及小胶质细胞、巨噬细胞与T细胞、B细胞之间的相互作用发生显著变化。虽然目前的研究存在一定局限性,如单细胞解离和样本制备方案无法充分捕获成熟的神经元细胞,但研究结果仍表明Exo-srIκB是治疗衰老相关神经炎症的有效药物,为基于外泌体的治疗方法和下一代药物递送系统的进一步发展提供了重要依据,有望用于治疗衰老相关神经炎症和神经退行性疾病。