9 年
手机商铺
公司新闻/正文
1324 人阅读发布时间:2025-04-11 12:03
冠心病是临床常见的缺血性心脏病,通过经皮冠状动脉介入治疗(PCI)及时恢复缺血心肌血流是挽救死亡心肌细胞、最大限度减少心肌梗死(MI)范围、降低病死率的有效手段。心肌缺血再灌注损伤(MIRI)涉及细胞凋亡、线粒体损伤、氧化应激、内皮细胞功能障碍等多种病理生理过程,因此探索能够有效减轻细胞凋亡、氧化应激、刺激缺血血管生成恢复循环的综合治疗策略对于损伤后心肌组织修复具有重要意义。

今天分享的是一篇发表在【Advanced Science】(IF:14.3)上题为“Injectable pH Responsive Conductive Hydrogel for Intelligent Delivery of Metformin and Exosomes to Enhance Cardiac Repair after Myocardial Ischemia-Reperfusion Injury”的研究,该研究开发了一种可注射导电水凝胶,能够响应缺血损伤的弱酸性微环境,实现二甲双胍和外泌体的智能释放,从而增强MIRI后的心脏修复。

研究成果
1. 水凝胶的制备与表征

图1外泌体的提取和水凝胶的合成。
图1a:骨髓间充质干细胞外泌体(MSC-Exos)提取及水凝胶体系合成示意图。
图1b:MSC-Exos的透射电子显微镜(TEM)图像。
图1c:MSC-Exos粒径图。
图1d:外泌体CD9、CD63、TSG101蛋白表达的Western blot图像。
图1e:HA、OHA、Col、Col-CDH和OHA/Col-CDH的傅立叶变换红外光谱(FTIR)光谱。
图1f:HA、OHA、Col和Col-CDH的1H NMR核磁共振波谱。
图1g:水凝胶的扫描电子显微镜(SEM)图像。
图1h:“瓶倒置法”展示水凝胶合成图。
图1i:二甲双胍从水凝胶中的释放曲线。
图1j:水凝胶外泌体释放曲线。
图1k:通过生物发光成像追踪外泌体在体内的命运。
结果显示水凝胶具有多孔且不规则的网络结构,OHA/Col-CDH/多壁碳纳米管(MWCNT)水凝胶显著了改善MSC-Exos的滞留、稳定性和持续释放的能力。
2. 水凝胶的多功能特性

图2多功能水凝胶的特性。
图2a:水凝胶的膨胀曲线。
图2b:水凝胶降解曲线。
图2c:水凝胶在不同振荡应变下的储存模量(G’)和损耗模量(G″)。
图2d:水凝胶中粘度与剪切速率的关系。
图2e:水凝胶在交变应变作用下的自修复能力。
图2f:以时间扫描模式对水凝胶进行流变学评估。
图2g:水凝胶的导电性。
图2h:水凝胶的弹性模量。
结果表明OHA/Col-CDH/MWCNT-0.2具有与天然心肌匹配的弹性模量和电导率,且具有自修复和可注射性能。因此,作者选择OHA/Col-CDH/MWCNT-0.2作为后续体内和体外研究的水凝胶材料。
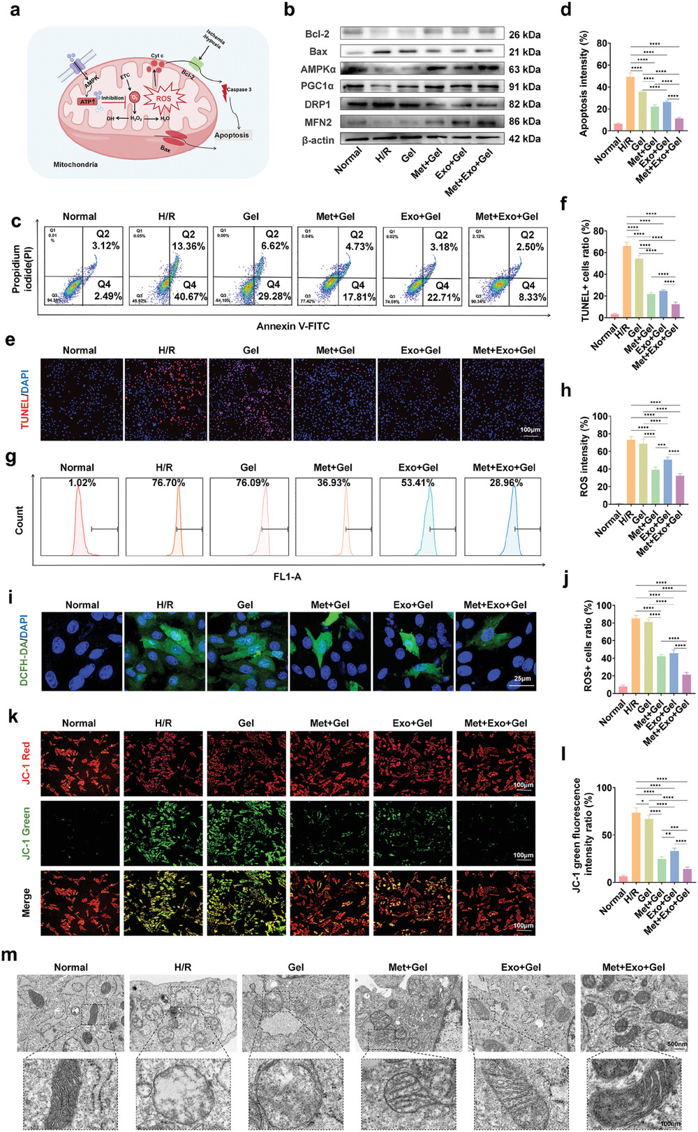
3. 水凝胶处理系统的抗凋亡、抗氧化和线粒体保护作用

图3多功能水凝胶在体外抗凋亡、抗氧化和线粒体保护方面的作用。
图3a:水凝胶体系抗凋亡、抗氧化和线粒体保护示意图。
图3b:Bcl-2、Bax、AMPKα、PGC1α、DRP1、MFN2蛋白表达水平。
图3c:各组细胞凋亡流式细胞术分析图像。
图3d:各组细胞凋亡强度定量分析(流式细胞术)。
图3e:荧光显微镜下观察各组末端脱氧核苷酸转移酶DUTP NITP NITP END标记(TUNEL)反应图像。
图3f:定量分析各组TUNEL+细胞比例(荧光成像)。
图3g:各组DCFH-DA流式细胞术分析图像。
图3h:各组活性氧(ROS)强度定量分析(流式细胞术)。
图3i:共聚焦显微镜观察各组DCFH-DA探针图像。
图3j:每组ROS细胞比例的定量分析(共聚焦成像)。
图3k:各组JC-1染色线粒体膜电位的代表性荧光图像。
图3l:JC-1绿色荧光强度比值定量分析。
图3m:不同处理后线粒体的TEM图像。
以上实验的结果显示H/R损伤破坏了心脏线粒体结构和功能的完整性,导致ROS的过量产生。这种氧化应激激活凋亡途径,最终导致心肌细胞损伤。二甲双胍通过AMPK/PGC1α信号通路促进线粒体生物发生,并通过调节DRP1和MFN2来调节线粒体动力学,从而减轻这些不利影响。
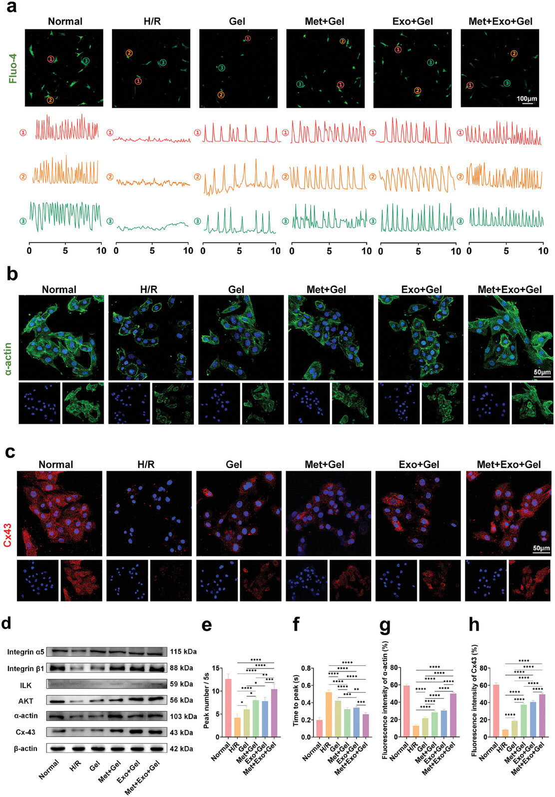
4. 水凝胶处理系统对改善心肌细胞电生理特性的作用

图4多功能水凝胶在体外对新农合电生理性能的改善作用。
图4a:检查钙瞬变和相应的Ca2+来自不同实验组的新生大鼠心肌细胞(NRCM)中的频率信号。
图4b:来自不同实验组的NRCM中α-肌动蛋白免疫染色。
图4c:来自不同实验组的NRCM中CX43免疫染色。
图4d:整联蛋白α5,整联蛋白β1,ILK,AKT,α-肌动蛋白和CX43的蛋白表达水平。
图4e:钙瞬态参数的定量分析,重点是每5秒记录每5秒记录的峰值频率。
图4f:钙瞬态参数的定量分析,集中于峰值时间。
图4g:定量分析α-肌动蛋白的荧光强度。
图4h:CX43荧光强度的定量分析。
结果表明,整合素介导的电生理传导通路被导电水凝胶激活,通过并入MWCNT所获得的传导特性,可以有效地促进动作电位的传递和心肌的同步收缩。
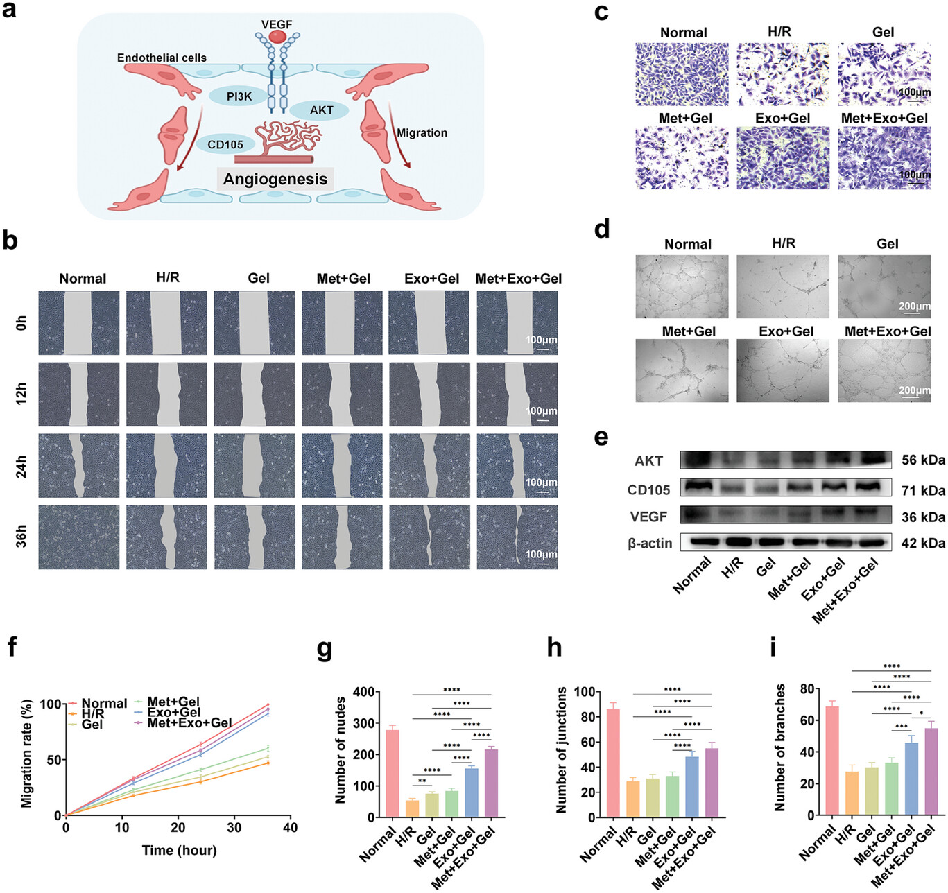
5. 促进水凝胶处理系统的迁移和成管效应

图5多功能水凝胶在体外促进迁移和血管生成的作用。
图5a:促进水凝胶系统迁移和血管生成的示意图。
图5b:用水凝胶系统的成分培养的HUVEC的代表性图像。
图5c:用水凝胶的成分培养的HUVEC的Transwell图像。
图5d:在体外形成管的HUVEC图像。
图5e:AKT,VEGF和CD105的蛋白表达水平。
图5f:伤口细胞迁移比率为12、24和36小时的线图。
图5g-i:不同水凝胶基团的节点(g),连接(h)和分支(i)的定量结果。
这些结果表明,水凝胶体系内的MSC-Exos通过增强HUVEC的增殖和迁移以及上调CD105、AKT和VEGF的表达水平来促进血管生成。
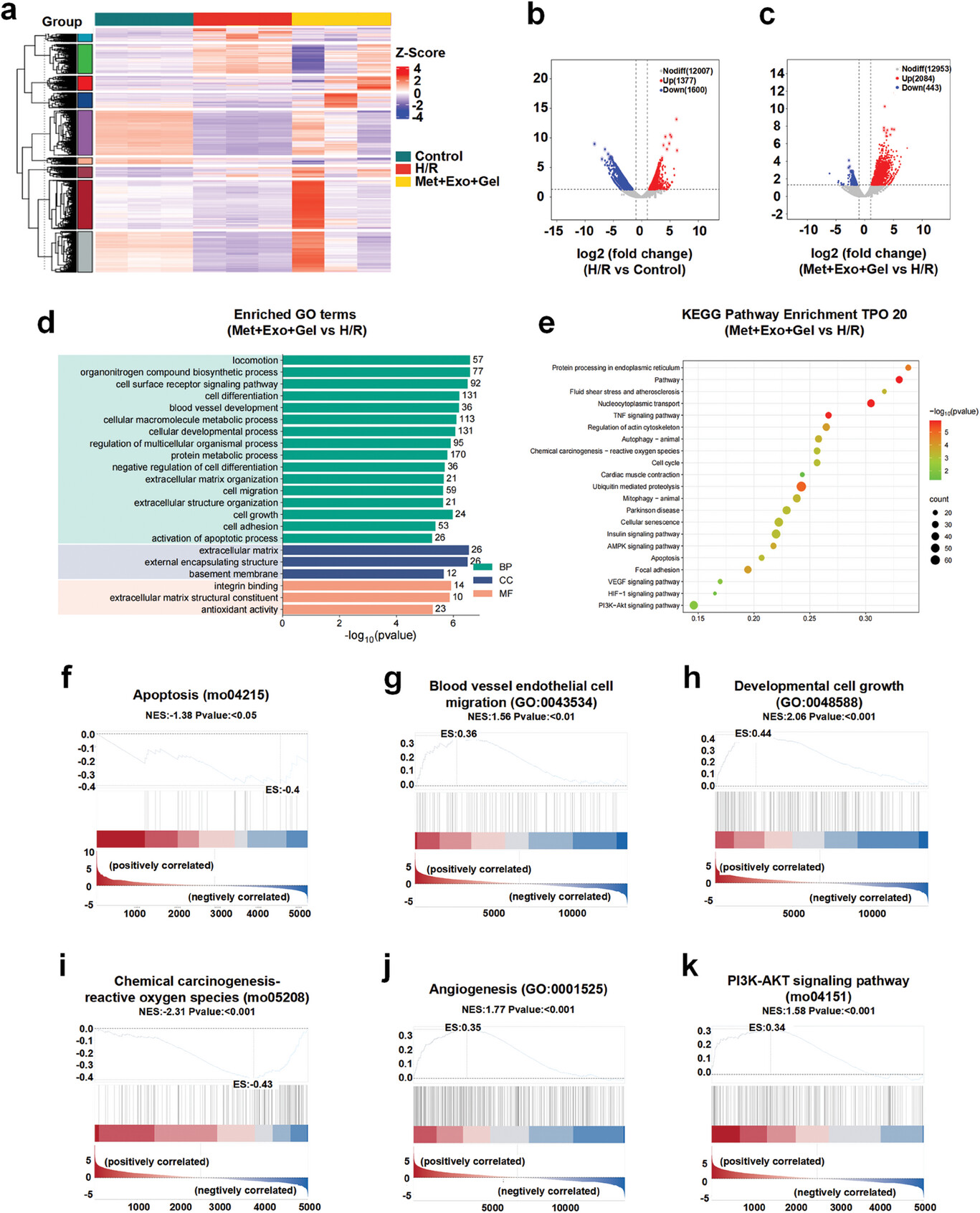
6. 通过RNA测序探讨二甲双胍/外泌体负载水凝胶系统的潜在机制

图6利用RNA测序探究水凝胶体系的潜在机制。
图6a:在不同条件下基因的RNA-seq表达水平的热图。
图6b:对照和H/R之间的差异表达的基因(DEG)上调的火山地块。
图6c:在Met+Exo+凝胶和H/R之间向上和下调的火山地块。
图6d:对Met+Exo+凝胶与H/R组之间的DEG进行分析。
图6e:MET+EXO+凝胶与H/R组之间DEG的KEGG途径富集分析。
图6f:凋亡信号通路的基因集富集分析(GSEA)。
图6g:血管内皮细胞迁移的GSEA。
图6h:发育细胞生长的GSEA。
图6i:化学癌发生反应的GSEA。
图6j:血管生成的GSEA。
图6k:PI3K-AKT信号通路的GSEA。
RNA-seq数据表明含有二甲双胍和外泌体的水凝胶系统通过多种机制增强心肌细胞增殖和修复,并改善心脏功能,如抗凋亡、抗氧化、促血管生成和AMPK通路激活。
7. 多功能水凝胶治疗系统的体内治疗效果评价

图7多功能水凝胶可减轻心肌梗死和纤维化面积,改善心功能。
图7a:示意图显示了28天的时间内部诱导,水凝胶注射,心脏功能评估和病理检查的时间表。
图7b:每组的代表超声心动图图像。
图7c:梗塞区域的HE和Masson染色。
图7d-e:治疗后每组中梗塞大小(d)和纤维化面积(e)的定量分析。
图7f-i:通过治疗后的超声心动图测定心脏功能指标。
超声心动图显示,实验组之间的心功能存在一定差异。功能评价结果证实了负载二甲双胍和MSC-Exos的多功能水凝胶治疗系统通过减少梗死区域的面积和增加左心室壁厚度来改善心脏功能的有效性。组织学分析发现心脏形态通过水凝胶处理系统得到了改善。
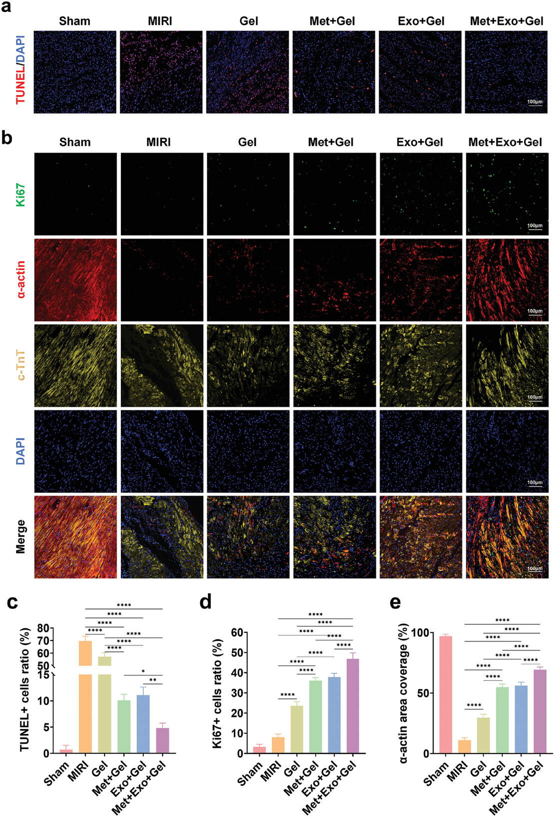
8. 多功能水凝胶在体内抗凋亡、促进细胞增殖和心脏特异性标志物表达的作用

图8多功能水凝胶在体内抗凋亡、促进细胞增殖及心脏特异性标志物表达的作用。
图8a:3天后通过不同治疗方法对损伤区域的代表性TUNEL染色图像。
图8b:4周后,通过不同治疗方法在损伤区域的Ki67,α-肌动蛋白和三分法染色的免疫荧光图像。
图8c-e:TUNEL(c),Ki67(d)和α-肌动蛋白(e)的定量分析。
结果表明,二甲双胍和外泌体促进心肌细胞增殖相关标志物的表达,可能促进心肌结构和功能的重塑。
9. 体内评价多功能水凝胶改善心肌传导和降低室性心律失常易感性的效果

图9多功能水凝胶在体内改善心肌传导和降低室性心律失常易感性的作用。
图9a:28天后,通过不同的治疗方法对损伤,边界和偏远区域的代表性CX43染色图像。
图9b:在注射后4周,编程电刺激(PES)诱导的心律不齐的心电图(ECG)。
图9c:损伤区域中CX43的定量分析。
图9d:由诱导商确定的心律失常敏感性。
结果显示水凝胶有效改善了心肌传导和降低室性心律失常易感性。
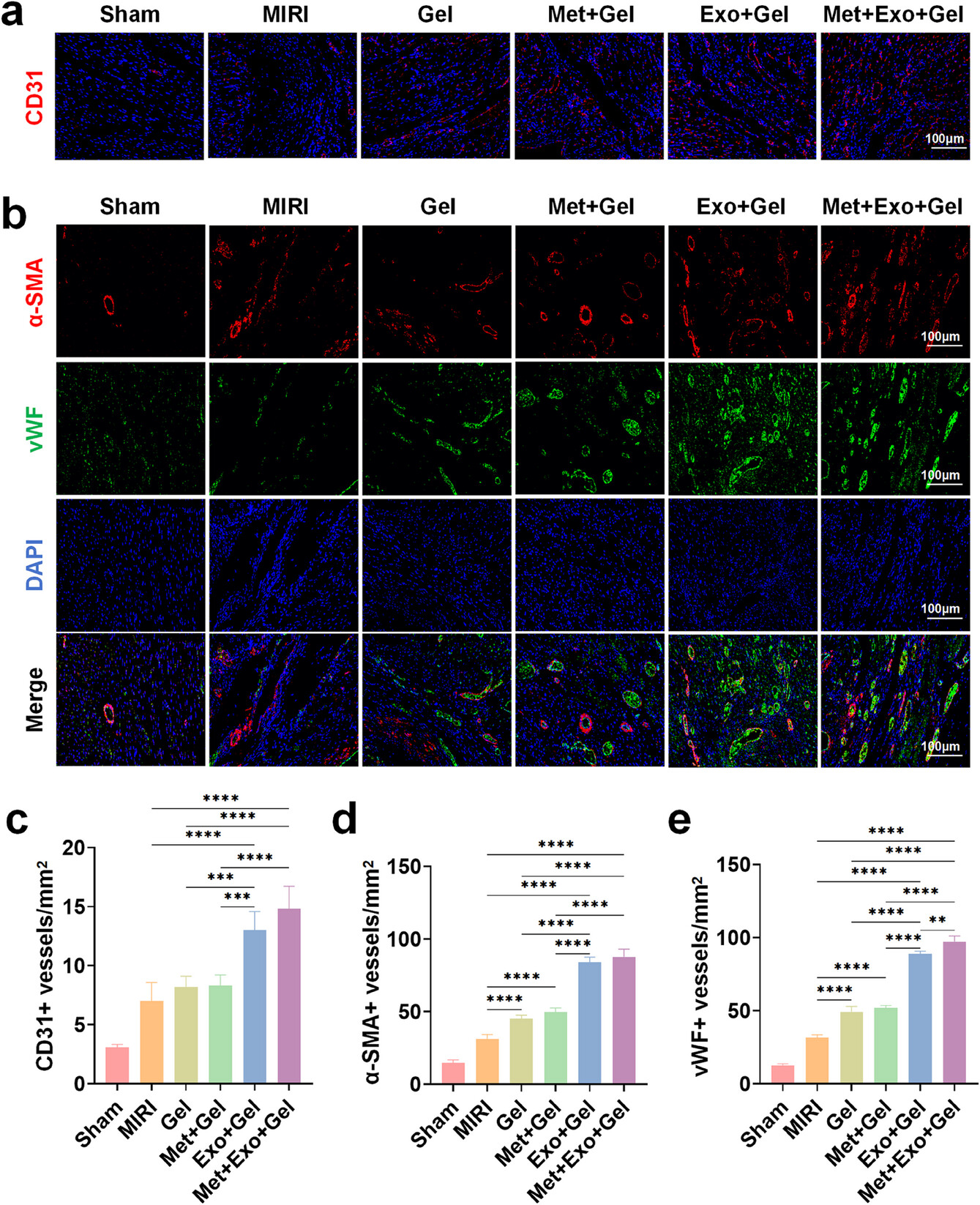
10. 多功能水凝胶对体内血管生成的影响评价

图10评价多功能水凝胶对体内血管生成的影响。
图10a:4周后,通过不同的治疗方法在损伤区域染色的免疫荧光图像。
图10b:4周后,通过不同的治疗方法在损伤区域对α-SMA和VWF双重染色的免疫荧光图像。
图10c-e:损伤区域中CD31阳性血管(c),α-SMA阳性血管(d)和VWF阳性血管(e)的定量分析。
这些结果证实了多功能水凝胶在促进心脏血管生成方面的功效。因此,这种水凝胶处理系统不仅促进了细胞增殖,而且帮助内皮细胞聚集到损伤区域,为MIRI提供了一种有前景的治疗方法。
结论
本研究基于MIRI的病理微环境特点,开发了负载二甲双胍/MCS-Exos的新型可注射导电水凝胶,实现了二甲双胍和外泌体在心肌弱酸性缺血微环境中的按需释放。二甲双胍与按需释放的外泌体的联合作用在体内外实验研究中均显示出显著的疗效,这为MIRI的治疗提供了一种有前景的新方法。