研载生物科技(上海)有限公司

8

手机商铺

qrcode
商家活跃:
产品热度:
  • NaN
  • 0.5
  • 1.5
  • 0.5
  • 3.5

研载生物科技(上海)有限公司

入驻年限:8

  • 联系人:

    刘经理

  • 所在地区:

    上海 闵行区

  • 业务范围:

    细胞库 / 细胞培养、技术服务

  • 经营模式:

    生产厂商 科研机构

在线沟通

公司新闻/正文

骨髓间充质干细胞+外泌体+siRNA=1 区 SCI

5128 人阅读发布时间:2021-12-14 15:39

外泌体在这几年成为了一个新的研究热点,研载生物带大家看看这篇发表一区文章,文章是关于「骨髓间充质干细胞靶向 GRP78 siRNA 修饰的外泌体抑制肝细胞癌中索拉菲尼的耐药性」研究。

文章题目:
Exosomes derived from siRNA against GRP78 modified bone-marrow-derived mesenchymal stem cells suppress Sorafenib resistance in hepatocellular carcinoma

发表杂志:
Journal of Nanobiotechnology
影响因子:5.294; 中科院分区:1 区

背景及摘要
索拉菲尼是一种口服多靶点多激酶抑制剂,能同时抑制肿瘤细胞增殖和肿瘤血管生成,主要通过抑制丝氨酸-苏氨酸激酶 BRAF 和 CRAF 及受体酪氨酸激酶血管内皮生长因子受体(VEGFRs)和血小板衍生的生长因子受体 β(PDGFR-β)。目前为止,索拉菲尼仍是维一受 FDA 批准的用于治疗晚期肝癌的药物。然而,肝癌患者会产生获得性耐药限制了它在临床上的应用。因此,克服索拉菲尼的耐药性已成为迫切需要解决的问题。

骨髓间充质干细胞+外泌体+siRNA=1 区 SCI

外泌体可通过多种小分子进行修饰,因此逐渐成为递送治疗药物的有效载体。研究发现,GRP78 在索拉菲尼耐药癌细胞中,相对于索拉菲尼敏感癌细胞中显著过表达,因此,可能是 HCC 治疗的潜在靶点。

在这项研究中,锦州医学院赵亮课题组通过修饰 BM-MSCs 以表达外泌体 siGRP78,证明了 siGRP78 修饰的外泌体与索拉非尼联合能够靶向肝细胞癌细胞中的 GRP78 并抑制其生长和体外癌细胞的侵袭。此外,siGRP78 修饰外泌体与索拉非尼联合也抑制体内癌细胞的生长和转移。证明了 siGRP78 修饰的外泌体可以使索拉非尼耐药的癌细胞对索拉非尼敏感并逆转耐药性。

技术路线
骨髓间充质干细胞+外泌体+siRNA=1 区 SCI


研究结果
1. BMMSCs 靶向 GRP78 siRNA 修饰的外泌体的表征

骨髓间充质干细胞+外泌体+siRNA=1 区 SCI

图 2 siGRP78 修饰的人骨髓间充质干细胞的分离和鉴定。a) 流式细胞术分析显示 BM-MSC 间充质谱系标志物(CD73,CD90和CD105)阳性,造血和内皮标志物阴性(CD34,CD11b,CD19,CD45),HLA-DR 阴性。 b) BM-MSC 的代表性形态。 c)下调 BM-MSCs 中 GRP78 的表达不会影响 MSC 的干性特征。 蓝色是对照 siRNA;红色是 siGRP78。 d) qPCR 显示,与对照 siRNA(scramble siRNA)相比 GRP78 在转染的 BM-MSC 中 siGRP78 下调。

2. 索拉非尼耐药 HCC 细胞的表征

骨髓间充质干细胞+外泌体+siRNA=1 区 SCI

MTT 检测发现 HepG2 中索拉非尼的 IC50 约为 10 μM,PLC 为 12.5 μM,然而,HepG2-SR 和 PLC-SR 细胞中的 IC50 超过 20 μM。WB 及 qPCR 检测发现 GRP78 在耐药细胞中显著过表达。

3. 靶向 GRP78 的 siRNA 修饰的 BM-MSC 外泌体的表征

骨髓间充质干细胞+外泌体+siRNA=1 区 SCI
骨髓间充质干细胞+外泌体+siRNA=1 区 SCI

图 3 siGRP78 修饰的外泌体的产生和表征。a) WB 显示转染或不转染 siGRP78 的外泌体 CD63,CD81 和 Alix 的蛋白质水平。b) NTA 确定外泌体大小分布。c) 电镜检查显示 BM-MSC 衍生的外泌体的形态。d) 共聚焦显微镜显示用 10 μg/ml BM-MSC 的对照外泌体和 siGRP78 修饰的外泌体处理 PLC 细胞。细胞骨架由 Phalloidin-TRITC 染色(红色); 外泌体用 PKH67(绿色)标记。

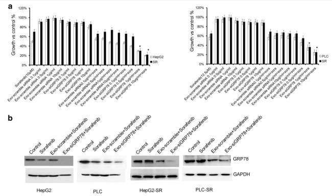
4. siGRP78 修饰的外泌体与索拉非尼联合使用抑制 HCC 的生长

骨髓间充质干细胞+外泌体+siRNA=1 区 SCI
骨髓间充质干细胞+外泌体+siRNA=1 区 SCI
骨髓间充质干细胞+外泌体+siRNA=1 区 SCI

图 4 siGRP78 修饰外泌体对索拉非尼敏感和耐药癌细胞生长的影响。a. HepG2(左图)和 PLC(右图)生长在 48 小时后通过MTT法测定(索拉非尼;0.1,0.5,1 或 10 μg/ml Exo-scrambled siRNA 或 Exo-siGRP78 外泌体,和 0.1,0.5,1 或 10 μg/ml Exo-scrambled siRNA 或 Exo-siGRP78 修饰的外泌体与或不与索拉非尼组合。b. 对 HepG2 和 PLC 细胞系进行 Western 印迹分析 GRP78 的蛋白质水平。c. qPCR 显示 GRP78 在 HepG2 和 PLC 细胞系中的表达情况。d. 皮下原位肿瘤生长体内试验显示不同处理后的肿瘤大小(每组n = 5,注射剂量为 25 mg /kg,q.o.d)。 e. 中位肿瘤体积显示不同治疗方法的抗肿瘤效果。从第 14 天开始观察肿瘤体积方面的显着差异。

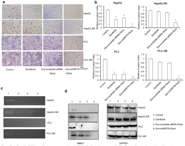
5. siGRP78 修饰的外泌体与索拉非尼联合使用在体外抑制 HCC 的侵袭

骨髓间充质干细胞+外泌体+siRNA=1 区 SCI

图 5 siGRP78 修饰外泌体联合索拉非尼对 HCC 侵袭的作用。 a. Transwell 试验显示不同处理的敏感和抗性癌细胞侵袭性。b. 统计分析侵袭指数。c. 明胶酶谱显示不同处理后 HCC 的细胞外基质降解(1:对照,2:索拉非尼,3:Exo-scramble siRNA + Sora 和 4:Exo-siGRP78 + Sora)。 d. 蛋白质印迹显示不同处理组索拉非尼敏感和耐药细胞中 MMP2 的表达情况。

6. siGRP78 修饰的外泌体与索拉非尼联合使用在体内抑制索拉非尼耐药细胞的转移

骨髓间充质干细胞+外泌体+siRNA=1 区 SCI


图 6 siGRP78 修饰外泌体对索拉非尼耐药癌细胞转移的影响。a. 原位转移模型显示不同的处理对肝脏肿瘤转移影响。b. 统计分析显示小鼠肝脏中肿瘤淋巴结的数量。


研载生物科技(上海)有限公司(简称「研载生物」)是一家生物医学服务公司,提供生物医学领域的实验技术服务。公司有病毒平台、细胞平台、分子平台、病理平台和生物信息学分析平台,致力于为客户提供「一站式实验外包服务。公司拥有高学历技术支持和实验人员,且均在实验操作及方案设计方面有着丰富的经验。同时,公司技术团队时刻把握科研动态,以便在课题设计、创新性评估、结果解读与数据分析方面提供服务。在整体实验中,公司会出具详细的报告内容,包括:实验方法、步骤、实验中间过程记录、原始数据、图谱、表格、曲线、数据分析等。能够确保论文的上下衔接和完整性。

上一篇

外泌体粒径分析:Nanosight 还是 ZetaView?

下一篇

来自冬凌草素预处理的MSC的外泌体通过自噬激活抑制细胞凋亡减轻心肌缺血/再灌注损伤

更多资讯

我的询价