研载生物科技(上海)有限公司

8

手机商铺

qrcode
商家活跃:
产品热度:
  • NaN
  • 0.5
  • 1.5
  • 0.5
  • 3.5

研载生物科技(上海)有限公司

入驻年限:8

  • 联系人:

    刘经理

  • 所在地区:

    上海 闵行区

  • 业务范围:

    细胞库 / 细胞培养、技术服务

  • 经营模式:

    生产厂商 科研机构

在线沟通

公司新闻/正文

Cancer Research: 缺氧诱导的外泌体miRNA通过PTEN /PI3Kγ介导M2巨噬细胞极化以促进胰腺癌转移

2285 人阅读发布时间:2019-01-14 18:43

导语
外泌体是肿瘤细胞与微环境之间相互通讯的重要介质。然而,外泌体在胰腺癌缺氧状态下调节肿瘤发展的机制在很大程度上仍然是未知的。巨噬细胞是肿瘤内和肿瘤周围最丰富的浸润性免疫相关基质细胞,表现出不同的表型和功能。根据环境因素,巨噬细胞可以被极化为M1或M2型细胞。M1巨噬细胞是以诱导型一氧化dan合酶(iNOS)表达为特征的促炎性巨噬细胞,而M2巨噬细胞表达高水平的抗炎细胞因子(例如IL-10)和有效的精氨酸酶-1(Arg1)活性,有利于肿瘤细胞的生长。 然而,巨噬细胞极化的机制在胰腺癌中仍然未知。来自上海第一人民医院的裘正军主任在Cancer Research(IF=9.13,中科院一区)发表论文证明胰腺癌细胞来源的外泌体在缺氧微环境中表达miR-301a-3p,并且可以通过PTEN/PI3K信号通路极化巨噬细胞。巨噬细胞的极化导致体外和体内胰腺癌细胞的转移潜能增强。因此,该研究认为外泌体miR-301a-3p是一种新的介导肿瘤免疫逃避的靶标。

技术路线
Cancer Research: 缺氧诱导的外泌体miRNA通过PTEN /PI3Kγ介导M2巨噬细胞极化以促进胰腺癌转移

研究结果
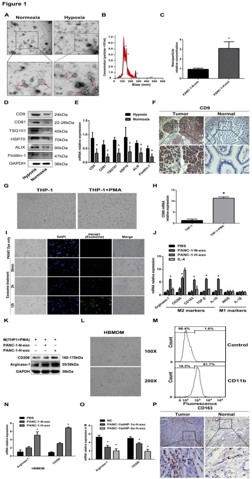
1. 缺氧诱导胰腺癌细胞外泌体分泌,诱导巨噬细胞M2极化
Cancer Research: 缺氧诱导的外泌体miRNA通过PTEN /PI3Kγ介导M2巨噬细胞极化以促进胰腺癌转移

图1:缺氧促进PC细胞分泌外泌体,诱导M2巨噬细胞的极化

Cancer Research: 缺氧诱导的外泌体miRNA通过PTEN /PI3Kγ介导M2巨噬细胞极化以促进胰腺癌转移

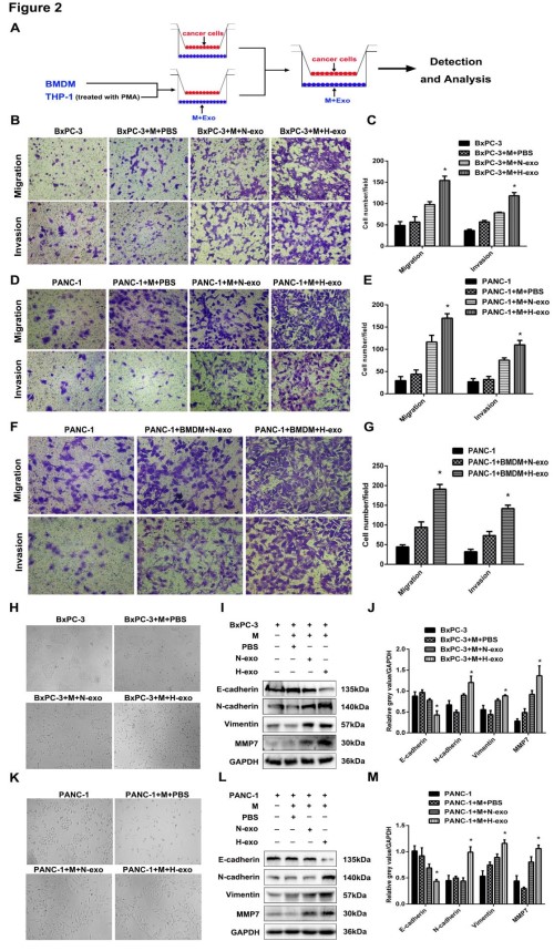
图2:缺氧外泌体极化的M2巨噬细胞能促进PC细胞的迁移,侵袭和EMT

Cancer Research: 缺氧诱导的外泌体miRNA通过PTEN /PI3Kγ介导M2巨噬细胞极化以促进胰腺癌转移

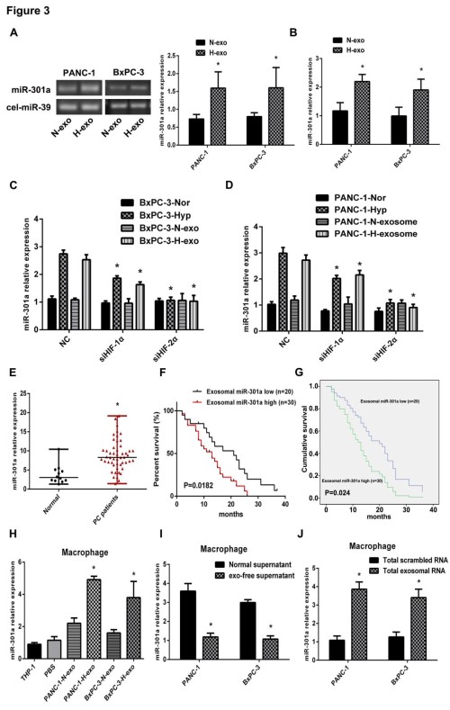
图3:MiR-301a在缺氧PC细胞和PC患者血清的外泌体中高表达,并且可以通过外泌体转移至人巨噬细胞

Cancer Research: 缺氧诱导的外泌体miRNA通过PTEN /PI3Kγ介导M2巨噬细胞极化以促进胰腺癌转移

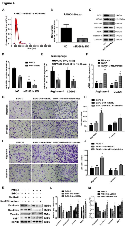
图4:外泌体miR-301a-3p诱导M2巨噬细胞的极化,促进PC细胞的迁移,侵袭和EMT

Cancer Research: 缺氧诱导的外泌体miRNA通过PTEN /PI3Kγ介导M2巨噬细胞极化以促进胰腺癌转移
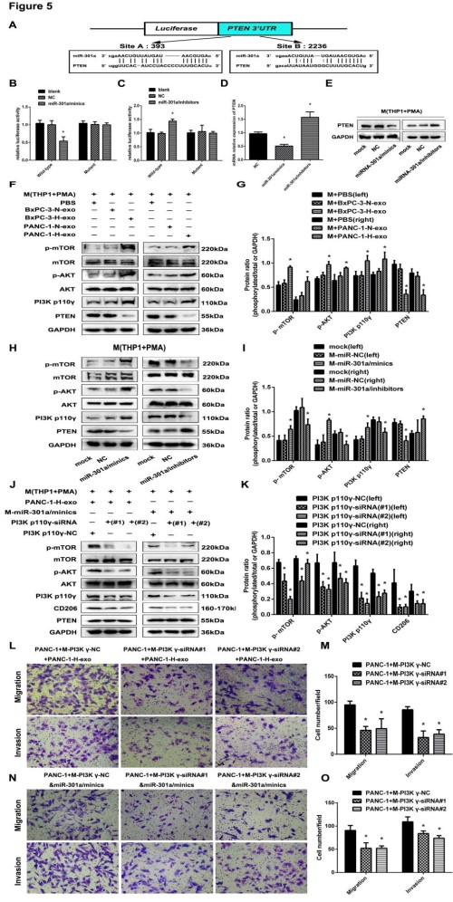
图5:外泌体miR-301a-3p通过下调PTEN表达和激活PI3Kγ信号传导途径使M2巨噬细胞极化

Cancer Research: 缺氧诱导的外泌体miRNA通过PTEN /PI3Kγ介导M2巨噬细胞极化以促进胰腺癌转移

图6:外泌体miR-301a-3p通过体内诱导M2巨噬细胞促进PC细胞的肺转移

总结
1.本研究发现,来自胰腺癌细胞的缺氧外泌体以HIF-1a或HIF-2a依赖性方式激活巨噬细胞至M2表型,然后促进胰腺癌细胞的迁移、侵袭和EMT过程。
2.外泌体已被证明能够转运很多miRNAs以改变细胞功能,同样研究人员发现miR-301a-3p在缺氧胰腺癌细胞中高度表达,并在缺氧胰腺癌细胞衍生的外泌体中高表达。
3.循环外泌体miR-301a-3p水平与侵袭、淋巴结转移、晚期TNM分期和胰腺癌不良预后呈正相关。
4.缺氧下的外泌体miR-301a-3p通过激活PTEN /PI3Kγ信号传导途径诱导巨噬细胞的M2极化。
5.胰腺癌细胞与其中miR-301a-3p被上调,与低氧外泌体处理的巨噬细胞的共培养后能增强胰腺癌细胞转移能力。
6.总的来说,这些数据表明胰腺癌细胞在缺氧微环境中产生富含miR-301a-3p的外泌体,然后极化巨噬细胞以促进胰腺癌细胞的恶性行为。因袭,靶向外泌体miR-301a-3p可为胰腺癌提供潜在的诊断和治疗策略。

 

上一篇

2019年春节放假通知

下一篇

“植物外泌体”重磅!西兰花外泌体复合水凝胶重塑免疫微环境,解锁耐药菌感染伤口抗瘢痕愈合新策略!

更多资讯

我的询价