研载生物科技(上海)有限公司

8

手机商铺

qrcode
商家活跃:
产品热度:
  • NaN
  • 0.5
  • 1.5
  • 0.5
  • 3.5

研载生物科技(上海)有限公司

入驻年限:8

  • 联系人:

    刘经理

  • 所在地区:

    上海 闵行区

  • 业务范围:

    细胞库 / 细胞培养、技术服务

  • 经营模式:

    生产厂商 科研机构

在线沟通

公司新闻/正文

CAFs释放的含microRNA-181d-5p的外泌体通过调节乳腺癌中CDX2\HOXA5促进EMT

1292 人阅读发布时间:2020-02-14 16:16

     研究表明癌相关的成纤维细胞(CAF)可通过调节细胞外基质重塑和生长因子信号传导来调节肿瘤的转移,同时还具促EMT作用。2019年11月哈尔滨医科大学肿瘤医院的李志高教授在Molecular Therapy: Nucleic Acids杂志上发表的一篇文章探索了CAF对乳腺癌的作用,发现CAF通过释放携带miR-181d-5p的外泌体靶向CDX2HOXA5以加速乳腺癌的进展。
      文章链接:
https://www.ncbi.nlm.nih.gov/pmc/articles/PMC6970169/

CAFs释放的含microRNA-181d-5p的外泌体通过调节乳腺癌中CDX2\HOXA5促进EMT

实验结果如下:
  1. HOXA5在乳腺癌组织和细胞中低表达
GEO数据库中分析与乳腺癌GSE61304GSE59247相关的基因表达数据,进行基因差异性表达分析鉴定出57个上调基因和119个下调基因1 A)。基因本体论(GO)分析,获得生物进展中的基因富集(1 B)。前研究表明,结缔组织的发育(GO0061448)对乳腺癌的预后具有重要的预测价值。因此,选择结缔组织发育相关基因进行以下研究:分析了GSE61304相关靶基因的p值,选择p值最低的基因作为乳腺癌EMT的关键基因(1)。对这三个基因的定量分析发现,COMPCOL11A1在乳腺癌中高表达,而HOXA5表达较低(1 A)。同时,对GSE61304差异分析确定了HOXA5在乳腺癌中的低表达(1C)。HOXA5在乳腺癌组织中的表达水平低于在邻近正常组织中的表达(1 D)。IHC检测发现HOXA5在乳腺癌组织中低表达(1 E1F)。与乳腺癌上皮细胞系HBL-100相比,在乳腺癌细胞系(MCF-7MDA-MB-231MCF10A)中HOXA5低表达,MCF-7中的表达最低(1G)。
CAFs释放的含microRNA-181d-5p的外泌体通过调节乳腺癌中CDX2\HOXA5促进EMT

                                      Figure 1. HOXA5在乳腺癌组织和细胞中低表达

CAFs释放的含microRNA-181d-5p的外泌体通过调节乳腺癌中CDX2\HOXA5促进EMT

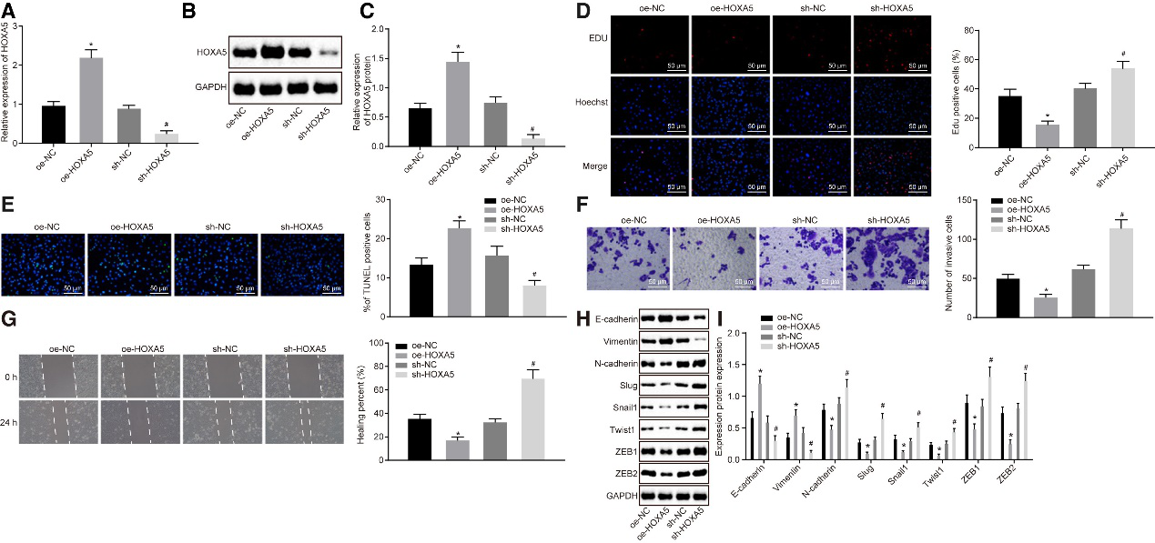
2.过表达HOXA5抑制MCF-7细胞增殖、侵袭、迁移和EMT,诱导细胞凋亡
MCF-7细胞中干扰和过表达HOXA5的表达,以研究HOXA5对乳腺癌细胞增殖,侵袭,迁移,EMT和凋亡的影响。用过表达的HOXA5oe-HOXA5)质粒转染的细胞能高表达HOXA5sh-HOXA5转染的细胞能下调HOXA5表达(2 A–2C)。EdU染色表明,oe-HOXA5抑制细胞增殖(2 D)。TUNEL染色表明oe-HOXA5促进MCF-7细胞的凋亡(2E)。Transwell测定揭示了oe-HOXA5抑制MCF-7细胞侵袭(2 F)。划痕实验亦证明了这一点(2 G)。oe-HOXA5可增强E-cadherinvimentin的表达,降低N-cadherinSlugSnail1Twist1ZEB1ZEB2的表达(2H2I)。因此,HOXA5的过度表达可以促进癌细胞凋亡并抑制增殖,侵袭,迁移和EMT
CAFs释放的含microRNA-181d-5p的外泌体通过调节乳腺癌中CDX2\HOXA5促进EMT
                      Figure 2. HOXA5过表达抑制癌细胞增殖,侵袭,迁移和EMT,并诱导MCF-7细胞凋亡

3.转录因子CDX2结合HOXA5启动子促进HOXA5的表达
JASPAR预测转录因子CDX2可能与HOXA5的启动子结合(3 A)。ChIP验证CDX2可以与HOXA5启动子结合(3 C)。qRT-PCRWestern blot分析在乳腺癌组织中CDX2的表达较低(3B)。然HOXA5表达随CDX2的过表达而升高,随CDX2的沉默而降低(3 D3E)。因此,HOXA5表达受转录因子CDX2调控。CDX2的下调抑制HOXA5的表达,CDX2的上调则促进HOXA5的表达。
CAFs释放的含microRNA-181d-5p的外泌体通过调节乳腺癌中CDX2\HOXA5促进EMT

                                                     Figure 3. CDX2通过结合HOXA5启动子增强其表达


4.miR-181d-5p靶向CDX2
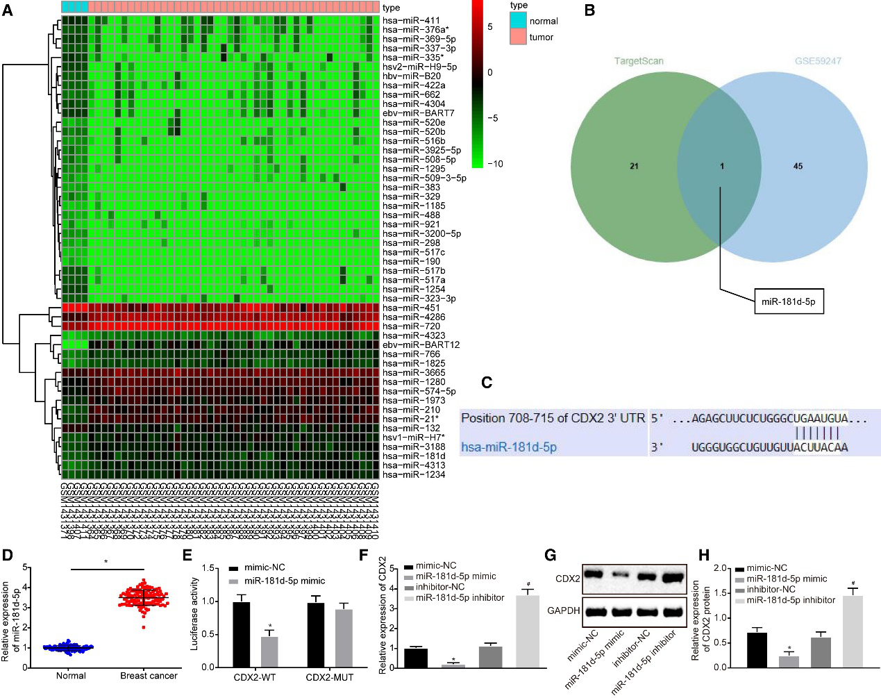
为了进一步研究CDX2如何在乳腺癌细胞中发挥作用,对与乳腺癌相关的基因表达数据集GSE59247进行差异分析,筛选出46个上调的miRNA92个下调的miRNA。选择具有最低p值的前50miRNA,以绘制差异表达的miRNA的热图(4 A)。TargetScan预测miR-181d-5p可靶向CDX24 B)。前研究报告显示miR-181d-5p参与了乳腺癌的发生,提示miR-181d-5p可能调节乳腺癌中的CDX2
根据TargetScan4A4B)分析CDX2miR-181d-5p的结合位点。双荧光素酶报告基因分析,在miR-181d-5p mimic的存在下,CDX2-WT的荧光素酶活性降低,而CDX2-MUT不变(4 D)。此外,miR-181d-5p在乳腺癌组织中的表达增加(4 C)。在MCF-7细胞中miR-181d-5p mimic可下调CDX2表达,而miR-181d-5p inhibitor提高了CDX2表达(4E–4G)。上述发现进一步证明了CDX2的表达受到miR-181d-5p的调节
CAFs释放的含microRNA-181d-5p的外泌体通过调节乳腺癌中CDX2\HOXA5促进EMT

                                                                  Figure 4. CDX2miR-181d-5p的靶基因


5.CAF释放的外泌体促MCF-7细胞增殖,抑制凋亡
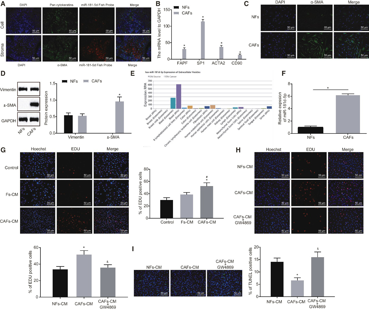
RNA-FISHIF确定miR-181d-5p在乳腺癌细胞和肿瘤基质中表达,且在肿瘤基质中高表达(5A。从乳腺癌组织和邻近的正常组织中分离出CAF和正常成纤维细胞(NFs),相对于NFCAF特异性基因的表达包括FAPFSP1、肌动蛋白α2ACTA2CD90CAF中升高( 5B )。IF证实,NFCAF均表达vimentin,只有CAF表达CAF的特异性标志物α-SMA5 C5D),表明成功分离了CAF同时发现CAFmiR-181d-5p的表达高于NF中的表达(5 F)。
CAFNF的培养基(CM)处理MCF-7细胞。CAF-CM促进MCF-7细胞增殖,而NF-CMMCF-7细胞的增殖几乎没有影响(5 G)。此外,通过检索EV miRNA数据库,发现成纤维细胞分泌的外泌体含有miR-181d-5p(图5E)。因此,推测携带miR-181d-5pCAF外泌体可促进乳腺癌的进展。用GW4869抑制CAF产生外泌体,并用CAF-CMNF-CM处理MCF-7细胞。进行EdU分析和TUNEL评估发现,相对于NF-CM,用CAF-CM处理后细胞增殖增加,细胞凋亡减少,这被GW4869的共处理所阻断(5 H5I)。因此,CAF的外泌体可促进乳腺癌细胞的增殖并抑制其凋亡。
CAFs释放的含microRNA-181d-5p的外泌体通过调节乳腺癌中CDX2\HOXA5促进EMT

                       Figure 5. CAF释放的含miR-181d-5p的外泌体增强MCF-7细胞增殖,抑制凋亡


6.miR-181d-5p通过下调CDX2HOXA5介导MCF-7细胞的增殖和凋亡
为研究CAF的外泌体对乳腺癌的作用,提取CAF的外泌体TEM显示CAF的外泌体呈均匀的圆形或椭圆形膜状囊泡(6 A)。NTA显示其直径范围为30 nm120 nm6 B)。CD63HSP70在外泌体中高表达(6 C)。流式细胞仪检测外泌体表面标志物CD636D)。表明成功提取出外泌体。将标记的外泌体与MCF-7细胞共培养48h,在共聚焦荧光显微镜下观察到MCF-7可摄取CAF的外泌体(6 E)。
MCF-7细胞与外泌体共培养。发现exo-miR-181d-5p mimicmiR-181d-5p的表达但降低CDX2HOXA5的表达,而exo-miR-181d-5p inhibitor导致相反的结果(6 F-6H),含miR-181d-5pCAF外泌体可以转移至乳腺癌细胞中,以调节CDX2HOXA5的表达。体外实验表明,exo-miR-181d-5p mimic可增加MCF-7细胞增殖,促细胞侵袭和迁移能力,抑制凋亡,而exo-miR -181d-5p inhibitor致反向结果(6I–6L)。同时exo-miR-181d-5p mimic 降低E-cadherin vimentin的表达,而N-cadherinSlugSnail1Twist1ZEB1ZEB2的表达升高(6 M6N)。因此,含miR-181d-5pCAF外泌体可以通过调节CDX2HOXA5来增强乳腺癌细胞增殖,侵袭,迁移和EMT,抑制细胞凋亡。
CAFs释放的含microRNA-181d-5p的外泌体通过调节乳腺癌中CDX2\HOXA5促进EMT

Figure 6. CAF释放的含miR-181d-5p的外泌体通过抑制CDX2HOXA5促进癌细胞增殖,侵袭,迁移和EMT,并抑制乳腺癌细胞凋亡

7.CAF释放的含miR-181d-5p外泌体在体内通过靶向CDX2HOXA5促乳腺癌的EMT
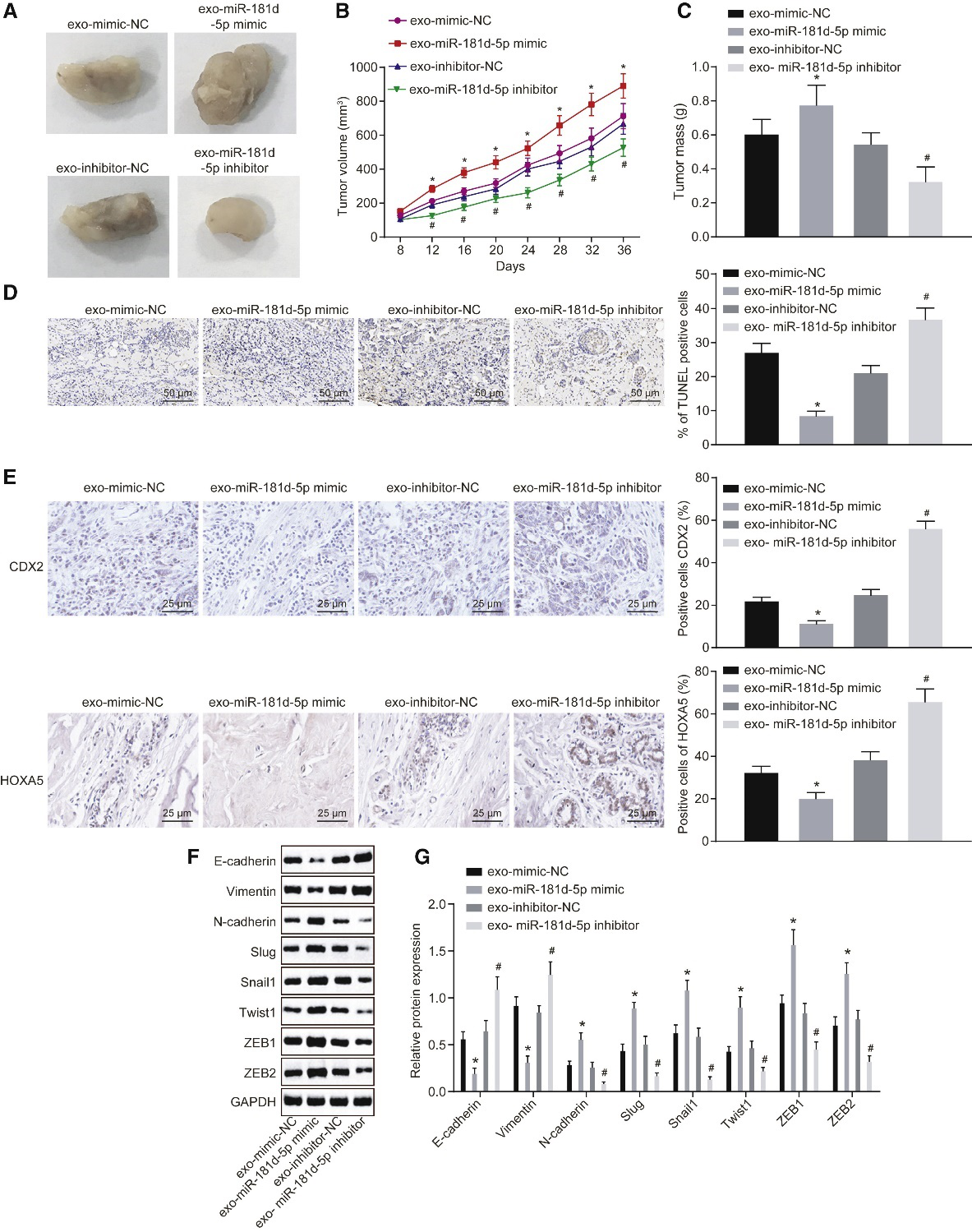
最后,为分析CAF的外泌体对体内乳腺癌生长和转移的影响,向裸鼠皮下注射MCF-7细胞以建立异种移植肿瘤模型。尾静脉注射过表达或沉默miR-181d-5p的外泌体。exo-miR-181d-5p mimic促肿瘤生长和增加的肿瘤重量和体积(7A–7C)。TUNEL染色发现exo-miR-181d-5p mimic可减少细胞凋亡,而exo-miR-181d-5p inhibitor可促细胞凋亡(7 D)。
IHC显示,exo-miR-181d-5p inhibitor可促CDX2HOXA5的表达(7E)。exo-miR-181d-5p mimic降低移植瘤中E-cadherin vimentin的表达,N- cadherinSlugSnail1Twist1ZEB1ZEB2的表达增加( 7F7G)。总之,含有miR-181d-5pCAF的外泌体可以通过调节CDX2HOXA5促进乳腺癌细胞的EMT
CAFs释放的含microRNA-181d-5p的外泌体通过调节乳腺癌中CDX2\HOXA5促进EMT
总结:
本文研究表明携带miR-181d-5pCAF的外来体通过减少CDX2HOXA5的表达,促进EMT,增殖,侵袭和迁移,并在乳腺癌细胞凋亡中起抑制作用。此发现提供了乳腺癌治疗的一个新途径,对携带miR-181d-5pCAF外泌体的研究可更好地了解乳腺癌的治疗方法。
CAFs释放的含microRNA-181d-5p的外泌体通过调节乳腺癌中CDX2\HOXA5促进EMT
                       Figure 8. CAF释放的含miR-181d-5p通过靶向CDX2HOXA5促进乳腺癌的EMT







 

上一篇

缺氧下MSC细胞分泌的携带miR-216a-5p外泌体可通过调控小胶质细胞M1/M2极化修复外伤性脊髓损伤

下一篇

2020年春节放假通知

更多资讯

我的询价