研载生物科技(上海)有限公司

8

手机商铺

qrcode
商家活跃:
产品热度:
  • NaN
  • 0.5
  • 1.5
  • 0.5
  • 3.5

研载生物科技(上海)有限公司

入驻年限:8

  • 联系人:

    刘经理

  • 所在地区:

    上海 闵行区

  • 业务范围:

    细胞库 / 细胞培养、技术服务

  • 经营模式:

    生产厂商 科研机构

在线沟通

公司新闻/正文

开局一个circRNA,如何反手一篇一区SCI?

1069 人阅读发布时间:2020-05-11 13:47

摘要
化疗耐药性的发展仍然是神经胶质瘤的治疗的主要障碍。外泌体介导的环状RNA(circRNA)转移被发现与包括胶质瘤在内的人类癌症有关。最新发表在《Cancer letters》(IF=6.508)上的这篇Exosome-mediated transfer of circRNA CircNFIX enhances temozolomide resistance in glioma
文章中,来自福建医科大学附属第一医院&河南省人民医院的研究人员探索了外泌体circRNA CircNFIX在胶质瘤的替莫唑胺(TMZ)化学抗药中的作用及潜在机制。结果发现外泌体CircNFIX在TMZ耐药患者血清中显著上调,且与预后不良有关。来自TMZ耐药外泌体的CircNFIX通过增强细胞迁移和侵袭并抑制细胞凋亡促进受体细胞TMZ耐药。CircNFIX通过海绵吸附miR-132来负调节miR-132的水平。敲减CircNFIX可通过上调miR-132增强了TMZ耐药胶质瘤细胞对TMZ的敏感性。此外,外泌体CircNFIX促进肿瘤生长及其耗竭增强了胶质瘤细胞在体内的TMZ敏感性。总之,研究结果提示外泌体介导的CircNFIX转移增强了胶质瘤中TMZ耐药性至少部分通过海绵吸附miR-132实现。研究结果提示CircNFIX作为预后生物标志物并有希望作为治疗靶标以改善胶质瘤患者的TMZ治疗。

技术路线
开局一个circRNA,如何反手一篇一区SCI?
研究背景
胶质瘤是最常见和侵略性的原发性脑肿瘤,具有较高的发病率和死亡率。 最近,包括外科手术切除,辅助或新辅助化疗在内的常规治疗取得了重大进展,改善了低度神经胶质瘤患者的预后。但是,大多数高级别神经胶质瘤患者会发生肿瘤复发。替莫唑胺(TMZ)是一种口服烷基化抗肿瘤药,通常用于治疗神经胶质瘤。化学耐药性的产生严重限制了TMZ的治疗。超过90%的复发性神经胶质瘤对第二轮化疗没有反应。此外,至少50%接受过TMZ治疗的患者出现了化疗耐药性,部分原因是肿瘤细胞中O6-甲基鸟嘌呤甲基转移酶(MGMT)的表达升高以及缺乏DNA修复途径。然而,胶质瘤中TMZ耐药性发展的机制在很大程度上仍然未知。
研究发现,CircRNA核因子IX(CircNFIX)在神经胶质瘤组织中被上调,高表达的CircNFIX通过海绵吸附miR-34a-5p来增强神经胶质瘤细胞的增殖和迁移。先前的研究还发现,敲减CircNFIX通过调节miR-378e /核糖蛋白-II轴来抑制神经胶质瘤的进展,提示了CircNFIX在神经胶质瘤中的致癌作用。 然而,CircNFIX对神经胶质瘤中TMZ抵抗的功能和潜在机制仍然未知。
肿瘤来源的外泌体参与多种癌症生物学过程,包括肿瘤血管生成,转移和化学耐药性。CircNFIX是否可以通过包装到外泌体中来传播尚不清楚。

研究结果
1. TMZ耐药患者血清外体CircNFIX表达上调
为了研究CircNFIX是否通过包装入外泌体而分泌,作者首先从神经胶质瘤患者的血清样本中分离出外泌体。 通过TEM获得的代表性显微照片(图1A)。 NTA分析表明,囊泡的浓度约为每毫升4.2×107个颗粒, 大多数颗粒的直径在50-250 nm范围内,中值为86.7 nm(图1B)。 为了探讨CircNFIX对神经胶质瘤中TMZ耐药性的影响,收集了基于TMZ的化疗后33例原发性肿瘤和36例复发性肿瘤的血清样本。qPCR结果显示,与正常对照组相比,在神经胶质瘤患者血清外泌体中CircNFIX表达显著升高。且肿瘤复发患者的血清样品中的表达水平高于原发肿瘤患者的血清中的表达水平。ROC曲线分析显示,外泌体CircNFIX的AUC达到0.885 (95%CI = 0.8096-0.9598)。此外,Kaplan-Meier生存曲线表明,低CircNFIX水平组的复发患者生存率高于高CircNFIX水平组(图1E)。 这些结果共同表明,胶质瘤患者外泌体CircNFIX的高表达与TMZ耐药和不良预后有关。
开局一个circRNA,如何反手一篇一区SCI?
2. CircNFIX在TMZ耐药的神经胶质瘤细胞中表达上调

作者建立了两个耐TMZ的神经胶质瘤细胞系(LN229-R和U251-R),并确定了TMZ的IC50值。 MTT分析显示LN229-R(337μM)和U251-R(366.6μM)细胞的IC50值高于其亲本细胞系LN229(105.1μM)和U251(167.3μM) (图2A),提示成功建立了耐TMZ的神经胶质瘤细胞。然后,作者评估了CircNFIX在LN229-R和U251-R细胞及其亲本中的表达。qRT-PCR数据表明,CircNFIX表达在两种耐TMZ的神经胶质瘤细胞系中表达显著增加。
开局一个circRNA,如何反手一篇一区SCI?
3. 细胞外CircNFIX通过掺入外泌体而转移
几乎所有类型的细胞均可分泌外泌体,外泌体携带的CircRNA被释放到培养基中。 因此,作者进一步探讨了CircNFIX是否被外泌体转移到细胞外环境中。 电镜显示,两种耐药胶质瘤细胞系及其亲代细胞均分泌圆形的外泌体(图3A)。蛋白质印迹分析显示,来自两种抗性细胞系及其亲代细胞的外泌体中,外泌体标记CD63和CD81的表达水平显著增加(图3B)。 此外,qRT-PCR结果表明,与胶质瘤母细胞相比,来自胶质瘤细胞的外泌体中CircNFIX水平显著增加(图3C)。 这些数据表明,细胞外CircNFIX是通过包裹入外泌体而分泌的并与神经胶质瘤细胞的TMZ耐药有关。
开局一个circRNA,如何反手一篇一区SCI?
4. 外体CircNFIX赋予神经胶质瘤细胞TMZ耐药性
为了进一步观察外泌体CircNFIX对神经胶质瘤TMZ耐药的作用,用来自LN229-R和U251-R细胞的外泌体(LN-229-R-Exo和U251-R-Exo)分别在TMZ处理之前处理了原始LN229和U251细胞。qRT-PCR提示,通过用TMZ耐药细胞衍生的外泌体处理,受体细胞中CircNFIX的表达水平显著提高(图4A和4B)。Transwell分析显示,与阴性组相比,TMZ耐药细胞衍生的外泌体显著提高了原始LN229或U251细胞的细胞迁移(图4C和4D)和侵袭(图4E和4F)。通过与TMZ耐药细胞衍生的外泌体共孵育,LN229和U251细胞中TMZ的IC50值显著增加(图4G和4H)。此外,用TMZ耐药细胞衍生的外泌体处理导致受体细胞中多药耐药蛋白ABCG2的表达增加(图4I和4J)。此外,通过用源自TMZ抗性细胞的外泌体处理显著降低了细胞凋亡(图5A和5B)和caspase-3活性(图5C和5D)。
接下来,使用si-CircNFIX进行“表型”沉默以生成CircNFIX下调的外泌体(LN229-R + si-CircNFIX-Exo和U251-R + si-CircNFIX-Exo)。与阴性对照相反,si-CircNFIX在受体细胞中的转染可显著减轻TMZ耐药细胞衍生的外泌体处理受体细胞中CircNFIX水平的上调(图4A和4B)。 此外,通过敲除外泌体CircNFIX可消除由TMZ耐药细胞衍生的外泌体处理引起的受体细胞的细胞迁移(图4C和4D),侵袭(图4E和4F),TMZ的IC50值的增加(图4G和4H),ABCG2表达(图4I和4J)以及细胞凋亡的减少( 图5A和5B)和半胱天冬酶3活性的降低(图5C和5D)。 总之,这些数据表明抗性神经胶质瘤细胞可以通过外体CircNFIX赋予敏感细胞以TMZ抗性。
开局一个circRNA,如何反手一篇一区SCI?

开局一个circRNA,如何反手一篇一区SCI?
5. CircNFIX直接与miR-132结合
为了进一步了解CircNFIX的作用机理,使用在线软件starbase(3.0版)探索了与CircNFIX相互作用的microRNA。生物信息学分析表明miR-132具有CircNFIX上的预测结合位点(图6A)。双萤光素酶报告基因实验将CircNFIX野生型报告基因和miR-132模拟物共转染到LN229-R和U251-R细胞中产生的荧光素酶活性低于用miR-con模拟物共转染的细胞(图6B和6C)。为了进一步验证此效果是否需要预测的miR-132结合位点,将CircNFIX中与预测的miR-132相互作用位点中的所有七个碱基进行突变。结果显示,该突变消除了miR-132 mimics共转染对萤火虫荧光素酶活性的抑制作用(图6B和6C)。RIP分析结果表明,使用抗Ago2抗体在两种耐药神经胶质瘤细胞系中通过miR-132过表达可显著提高CircNFIX的富集程度(图6D和6E),这表明CircNFIX和miR-132之间存在内源性相互作用。 qPCR结果显示,CircNFIX过表达质粒转染可显著降低miR-132的表达,而CircNFIX敲减则显著增加miR-132的表达(图6F和6G)。 这些结果提示,CircNFIX通过与miR-132结合来调节miR-132的表达。
开局一个circRNA,如何反手一篇一区SCI?
6. CircNFIX沉默可通过上调miR-132促进耐药胶质瘤细胞中TMZ的敏感性
在暴露于TMZ之前,先用si-CircNFIX或anti-miR-132+si-CircNFIX一起转染LN-229-R和U251-R细胞。si-CircNFIX的瞬时转染可显著上调2个TMZ耐药细胞系中miR-132表达(图7A和7B)。anti-miR-132共转染显著减轻了si-CircNFIX介导的miR-132上调(图7A和7B)。 随后的实验结果表明,与阴性组相比,CircNFIX沉默导致细胞迁移(图7C和7D),侵袭(图7E和7F),TMZ的IC50值(图7G和7H)和ABCG2受到明显抑制(图7I和7J)以及细胞凋亡的明显促进(图7K和7L)和caspase-3活性的明显增加(图7M和7N)。 但是,通过在TMZ处理下在两种耐药胶质瘤细胞系中共转染anti-miR-132,可以消除CircNFIX沉默的这些调节作用(图7C-7N)。
开局一个circRNA,如何反手一篇一区SCI?
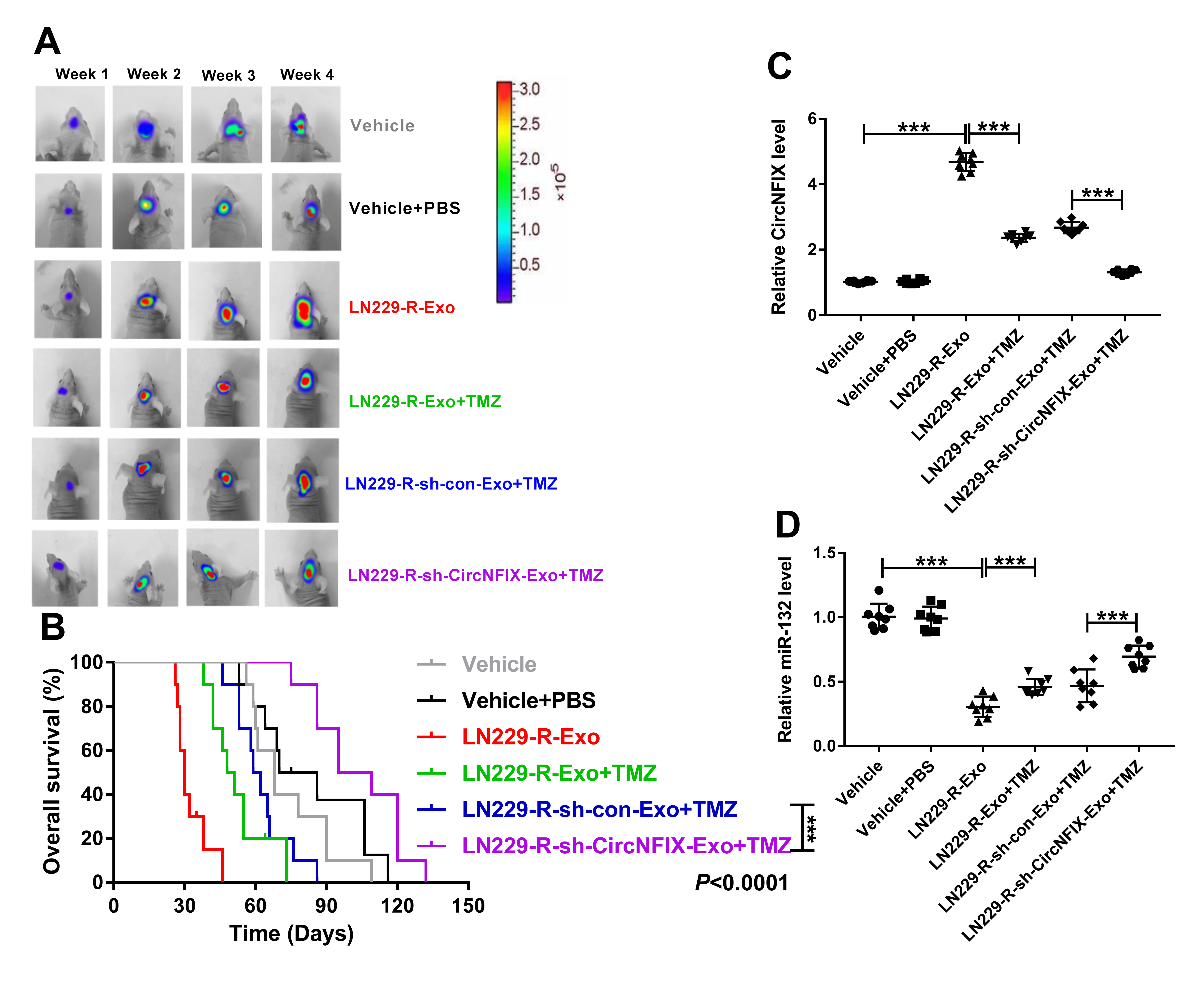
8. 外泌体CircNFIX增强体内肿瘤生长和TMZ抵抗力
在小鼠原位注射之前,将LN229荧光素酶细胞与衍生自LN229-R细胞的外泌体(LN229-R-Exo,LN229-R-sh-con-Exo或LN229-R-sh-CircNFIX-Exo)进行共孵育。生物发光成像结果表明,与阴性对照相比,LN229-R-Exo处理显著促进了肿瘤生长(图8A)并降低了荷瘤小鼠的整体存活率(图8B)。 qRT-PCR结果, LN229-R-Exo处理显著上调了异种移植小鼠血清CircNFIX水平(图8C),而下调了miR-132的水平(图8D)。此外,与单独使用LN229-R-Exo相比LN229-R-Exo和TMZ共同处理可明显抑制肿瘤生长(图8A),增加小鼠的整体存活率(图8B),降低CircNFIX表达(图8C)和提高miR-132的水平(图8D)。此外,与相应的阴性组相比,同时进行LN229-R-sh-CircNFIX-Exo预处理和TMZ暴露可导致对肿瘤生长的更明显抑制(图8A),整体存活率有更强劲的增长(图8B),CircNFIX和miR-132水平也有更显著的变化(图8C和8D)。 这些结果表明,外泌体CircNFIX促进了肿瘤的生长,而敲除CircNFIX则增强了体内胶质瘤细胞对TMZ的敏感性。
开局一个circRNA,如何反手一篇一区SCI?
总之,研究表明CircNFIX通过包装进入外泌体,并通过海绵吸附miR-132来促进神经胶质瘤细胞的TMZ耐药性。

开局一个circRNA,如何反手一篇一区SCI?

 

上一篇

间充质干细胞来源的外泌体通过诱导自噬修复帕金森病模型

下一篇

人参来源的EVs改变巨噬细胞极化以抑制黑色素瘤的生长

更多资讯

我的询价