研载生物科技(上海)有限公司

8

手机商铺

qrcode
商家活跃:
产品热度:
  • NaN
  • 0.5
  • 1.5
  • 0.5
  • 3.5

研载生物科技(上海)有限公司

入驻年限:8

  • 联系人:

    刘经理

  • 所在地区:

    上海 闵行区

  • 业务范围:

    细胞库 / 细胞培养、技术服务

  • 经营模式:

    生产厂商 科研机构

在线沟通

公司新闻/正文

少突胶质细胞分泌外泌体支持轴突转运和维持

1082 人阅读发布时间:2021-03-15 09:43

关键词:少突胶质细胞、外泌体、轴突转运
【摘要】  轴突的长期完整性依赖于轴突物质转运和临近少突胶质细胞的支持,但目前少突胶质细胞对轴突支持机制尚不清楚。少突胶质细胞通过胞外小泡释放外泌体至神经元周围,促进神经细胞的活性。当小鼠基因突变导致少突胶质细胞释放外泌体受损后,出现继发性轴突变性。分离野生型和PLP以及CNP基因突变鼠的少突胶质细胞,提取外泌体,通过活细胞成像观察不同来源的外泌体对于营养缺乏的神经元的代谢和轴突转运有不同影响,揭示了胶质细胞转运外泌体对神经元影响的新机制。
少突胶质细胞分泌外泌体支持轴突转运和维持
细胞外囊泡(EVs)在神经发育、维持、神经退变与再生中均参与神经细胞间交流过程,根据EVs产生部位不同,将EVs分为微泌体和外泌体,由于EVs一旦存在于细胞外空间便很难从技术层面区分质膜衍生的EVs(微泌体)和内体衍生的EVs(外泌体),而且本文在提取EVs后未进行外泌体纯化,因此本文将统称为EVs。细胞通过EVs递送生物分子(包括核酸)进行细胞间交流,但是中枢神经系统中,不论是生理情况还是病理情况,神经元和胶质细胞间EVs的交流很少有研究,因此本文便聚焦于神经元和胶质细胞间EVs的作用
先前的研究证实:有髓鞘的少突胶质细胞释放外泌体至神经元发挥神经保护作用,神经元在内吞EVs后代谢增加,尤其在应激下,放电频率增加,促神经元存活的信号增加,这些均提示胶质细胞来源的EVs具有神经保护,促进神经元的稳态等作用。神经元在响应胶质细胞的信号后,可展现复杂的极化结构,向胞体伸出轴突,然而这一过程需要能量、营养以及胶质细胞来源的信号支持。PLPCNP基因突变后可出现继发性轴突变性,然而这两个基因和代谢支持以及轴突退变之间的因果关系仍然不清楚。轴突的转运是维持神经稳态一个重要功能,而转运率降低则是轴突功能障碍的早期迹象。
因此,本文研究少突胶质细胞来源的EVs对于轴突的维持、轴突转运之间的影响
首先验证少突胶质细胞来源的EVs促进轴突的快速转运。密度梯度离心分离少突胶质细胞的EV后未进行外泌体纯化,仅研究EV的功能。利用CD81CD9marker表征sEV(小的细胞外囊泡),电镜下观察呈现均一性。提取原代海马神经元,与少突胶质细胞来源的sEV短暂孵育后,分别在正常情况和应激情况下,进行活细胞延迟成像观察轴突快速转运,并用HEK细胞来源的sEV作对照。
结果显示:不论是正常情况或是应激下,少突胶质细胞来源的sEV均可通过减少小泡停顿、增加小泡顺行运动来促进轴突的快速转运
少突胶质细胞分泌外泌体支持轴突转运和维持
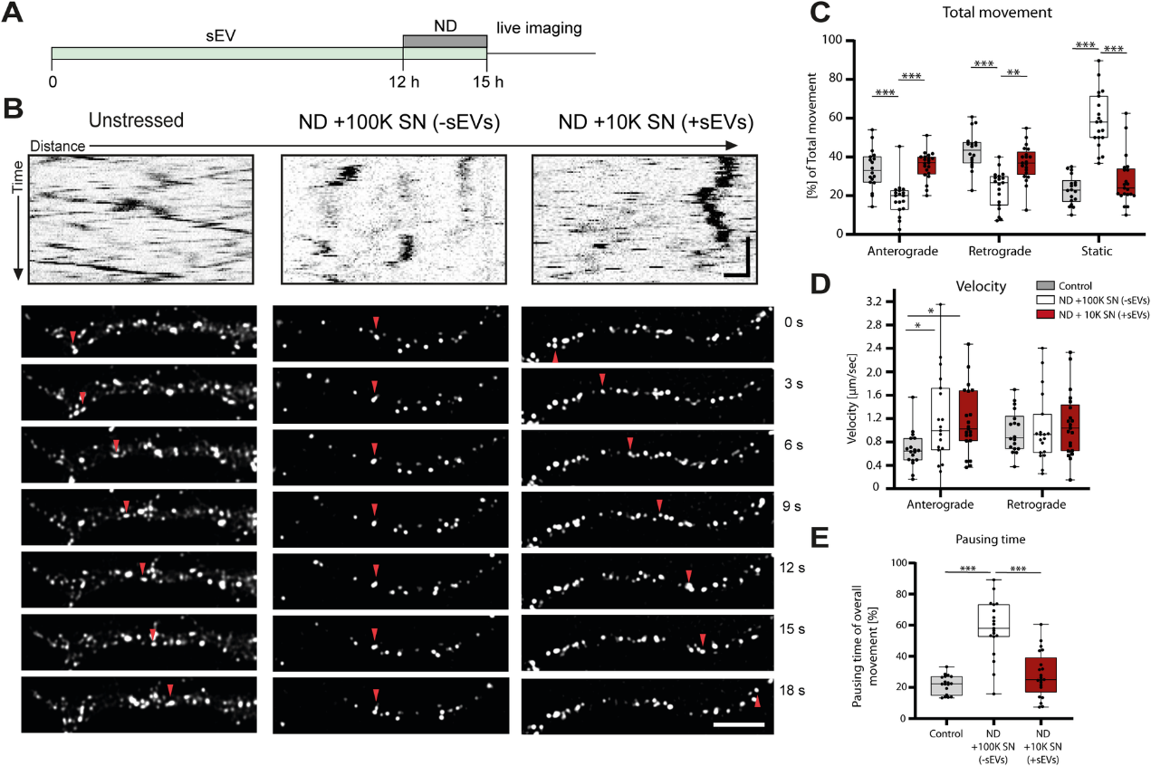
在全培养基条件下的神经元具有过量的营养和生长因子,因此很难检测出促进轴突运输的额外因子,因此接下来验证少突胶质细胞来源的sEV在营养剥夺的情况下(去除B27)可维持轴突转运。神经元分别由少突胶质细胞上清液(10K+sEV)、去除sEV的上清液(100K+sEV)处理,在轴突成像前3h进行营养剥夺,未经营养剥夺的神经元作为对照。
结果显示:营养缺乏导致神经元轴突快速转运下降,而少突胶质细胞来源的sEV可恢复其转运速率,且顺行和逆行转运均有增加。
少突胶质细胞分泌外泌体支持轴突转运和维持
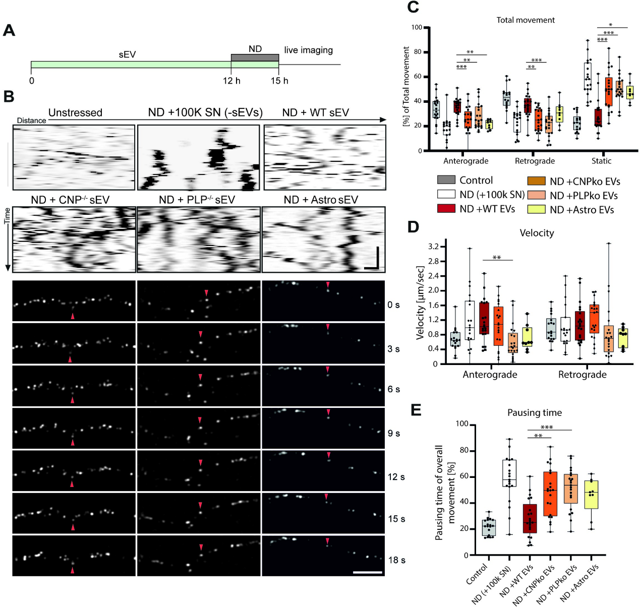
在研究了少突胶质细胞来源sEV生理状态下对轴突转运的影响,作者进而研究轴突变性情况下,少突胶质细胞分泌EV的能力以及sEV对轴突转运的影响,为此,作者使用PLPCNP基因缺陷小鼠模型。
首先基因突变鼠相对于野生型小鼠,少突胶质细胞的囊泡相对于轴突表达量严重不足,且囊泡运输至远处部位能力下降,但形态正常,提示PLPCNP突变小鼠少突胶质细胞释放囊泡受损。进一步分离基因突变鼠和野生型小鼠中少突胶质细胞,体外培养后提取EV并进行鉴定:形态大小正常,但基因突变鼠EV浓度仅有野生型鼠的一半。进一步WB结果显示基因突变鼠中少突胶质细胞的EV常见标志物Alix、Tsg101、FLOTILIN-1(Flot-1)、Hsp70、PLP、CNPSirtuin-2(Sirt2)也减少。
少突胶质细胞分泌外泌体支持轴突转运和维持
为了探究背后的潜在机制,对分离出的少突胶质细胞EV进行无标记定量液相色谱-质谱检测蛋白变化。结果表明PLPCNP缺失鼠中少突胶质细胞来源的EV中有5个蛋白表达量下调Annexin A5 (ANXA5)Heat shock-related 70 kD protein 2 (Hsp70-2)Sirtuin-2 (Sirt2)Immunoglobulin superfamily member 8 (IGSF8)Peptidyl-prolyl cis-trans isomerase (FKB1A),并且对差异蛋白进行互作网络和功能聚类分析。最后用WB验证质谱结果。
少突胶质细胞分泌外泌体支持轴突转运和维持
鉴于PLPCNP缺失小鼠少突胶质细胞EV释放受损,进一步其EV功能是否正常。腺病毒转染基因突变鼠中分离出的少突胶质细胞,使其分泌的EV携带报告基因。与神经元共培养后发现报告基因表达减少一半,提示基因突变鼠少突胶质细胞EV能携带物质进行转运,但是少突胶质细胞分泌EV能力下降
进一步检测sEV的作用是否是剂量依赖性。提取野生型小鼠少突胶质细胞来源的EV,配置成不同浓度的EV处理神经元后检测神经元活力,结果表明EV浓度降低至60%便没有神经保护作用。因此,提取野生型和突变型小鼠少突胶质细胞的EV同样浓度的EVPLPCNP来源的EV对于神经保护作用弱
少突胶质细胞分泌外泌体支持轴突转运和维持
进一步评估PLPCNP突变小鼠少突胶质细胞来源的EV对于轴突转运的影响。因为胶质细胞对神经元轴突有影响,此次评估同时也衡量星形胶质细胞来源的EV对轴突转运的影响。结果显示:少突胶质细胞来源的EV相对于星形胶质细胞来源的EV更好的促进轴突转运速率,PLPCNP突变小鼠少突胶质细胞来源的EV在神经元缺乏营养下难以维持正常的轴突转运
少突胶质细胞分泌外泌体支持轴突转运和维持

上一篇

前列腺癌来源的外泌体通过胆固醇的方式与骨髓细胞发生交互作用促进骨转移

下一篇

前列腺癌来源外泌体中miRNA-92a-1-5p靶向COL1A1激活破骨细胞分化同时抑制成骨细胞分化

更多资讯

我的询价