研载生物科技(上海)有限公司

8

手机商铺

qrcode
商家活跃:
产品热度:
  • NaN
  • 0.5
  • 1.5
  • 0.5
  • 3.5

研载生物科技(上海)有限公司

入驻年限:8

  • 联系人:

    刘经理

  • 所在地区:

    上海 闵行区

  • 业务范围:

    细胞库 / 细胞培养、技术服务

  • 经营模式:

    生产厂商 科研机构

在线沟通

公司新闻/正文

前列腺癌来源的外泌体通过胆固醇的方式与骨髓细胞发生交互作用促进骨转移

680 人阅读发布时间:2021-03-15 10:28

【关键词】前列腺癌、骨转移、胆固醇、外泌体、骨髓细胞
【摘要】原发性肿瘤通过循环肿瘤细胞与远距离器官发生交互作用,继而在远处器官增殖,这一过程被称为转移前生态位(PMN),而肿瘤来源的外泌体也参与这一过程。大量研究阐述了肿瘤来源的EVs在远处器官内创造促进肿瘤生长的微环境,然而EVs是如何与远处器官中的受体细胞进行交互作用的研究较少。本文作者从受体细胞的胆固醇稳态的角度,通过体外和体内实验验证了:前列腺癌EVs可被骨髓髓样细胞摄取,激活NF-κB途径,调节胆固醇相关基因,增加破骨分化,促进PMN的行成。
前列腺癌来源的外泌体通过胆固醇的方式与骨髓细胞发生交互作用促进骨转移
     已有研究证实多种类型肿瘤来源的EVs可与远处转移器官内细胞进行交互作用,促进肿瘤形成的微环境,进而促进转移,这一过程被称为转移前生态位(PMN)的形成。这长距离的细胞间交互作用依赖于肿瘤来源的可溶性因子或膜包裹的因子,到达远处器官的受体细胞后通过细胞膜整合进细胞实现信号转导,此过程被受体细胞膜所调控,换言之,被胆固醇所调控,因为细胞膜的40%成分是胆固醇,且胆固醇可介导脂质依赖性信号转导和胞吞作用。本文作者在之前的研究中已经证明:胆固醇可干扰外泌体的摄取。
     骨髓腔是甘油三酸脂、脂肪酸、胆固醇动态储存库,对血清的脂质水平特别敏感,因此骨髓腔内细胞的脂质依赖性通讯可能是由这些细胞所介导的。鉴于PCa骨转移患者骨髓腔内和远处转移器官中胆固醇含量要高于对照组,因此PCa骨转移是研究胆固醇依赖性PMN的理想对象。
【结果】首先挑选合适的细胞CWR-R1细胞作为前列腺癌骨转移的模型,有两大特点:耐受去势治疗、易发生骨转移。将前列腺上皮细胞PNT2作为对照,分别提取外泌体并进行外泌体表征:电镜观察形态,动态光散射观察大小,鉴定EVs标志蛋白(CD63CD9Flotillin1阳性而GM130阴性),比较前列腺癌和正常前列腺上皮细胞EVs的产量。
结果显示:两者均能提取出外泌体,且癌症来源的外泌体产量高于正常细胞
前列腺癌来源的外泌体通过胆固醇的方式与骨髓细胞发生交互作用促进骨转移
      接着分别从体外和体内验证循环肿瘤细胞最初是将EVs种植在骨髓腔内。DiI标记EVs后,体外骨髓细胞培养物和体内骨髓固有细胞可摄取EVs,并且分别用免疫组化和流式证明。结果显示:骨髓细胞可摄取前列腺癌来源的EVs
      通过流式检测,摄取EVs的细胞是破骨细胞祖细胞亚群。分选出该亚群并进行体外培养后进行RNA测序,检测摄取EVs后破骨细胞祖细胞发生的基因变化。筛选出的基因中有两个关键基因TSP1VCAN与癌症转移生境PMN相关,聚类分析显示上调的基因与细胞分化和增殖相关,而且NF-κB也有上调。体外报告系统验证NF-κB的上调。
前列腺癌来源的外泌体通过胆固醇的方式与骨髓细胞发生交互作用促进骨转移
      体内骨髓中破骨细胞祖细胞亚群可摄取EVs,推测:PCa来源的EVs可能促进破骨细胞分化而促进PMN。利用RAW264.7验证PCa来源的EVs对破骨细胞分化的影响。
     结果显示:PCa来源的EVs可不依赖RANKL促进破骨细胞分化,同时刺激NF-κB活性。而PCa来源的EVs中不含有RANKL,考虑存在其他机制可能。
前列腺癌来源的外泌体通过胆固醇的方式与骨髓细胞发生交互作用促进骨转移
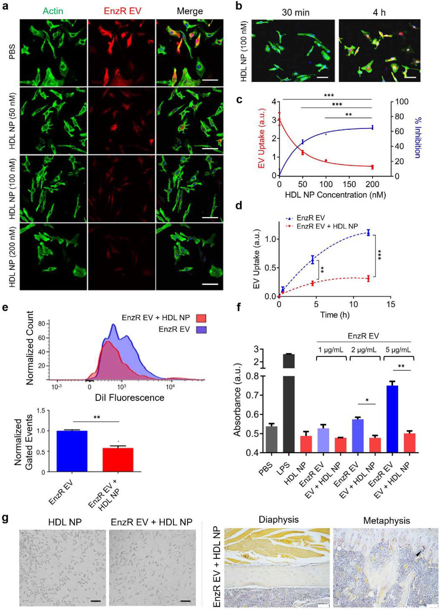
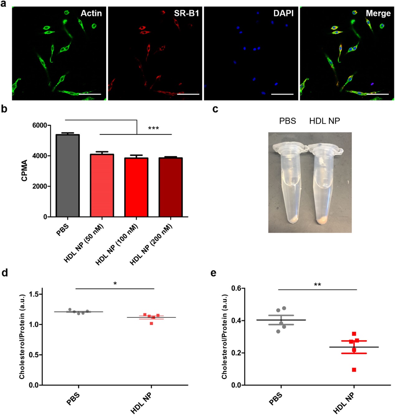
     受体的胆固醇稳态可影响受体细胞摄取EVs,因此利用天然HDL纳米颗粒模拟物(HDL-NP)减少细胞胆固醇。结果显示:骨髓髓样细胞可表达SR-B1,并且可由HDL-NP调节细胞胆固醇水平。HDL-NP可抑制骨髓髓样细胞的胆固醇水平,同时抑制EVs的摄取
前列腺癌来源的外泌体通过胆固醇的方式与骨髓细胞发生交互作用促进骨转移
     分别在体外和体内检测HDL-NP对骨髓髓样细胞与EVs之间的交互作用的影响。流式检测证实HDL-NP可抑制骨髓内在细胞摄取PCa来源的EVs,这种作用在SR-B1基因敲除后消失。最后利用各种不同的PCa细胞来源的EVs验证了之前的实验。结果显示:HDL-NP可通过调节胆固醇抑制骨髓细胞摄取PCa来源的EVs
     H
DL-NP可抑制PCa来源的EVs对NF-κB的激活,取消了对破骨细胞分化的影响,抑制TSP1表达量。

     前列腺癌来源的外泌体通过胆固醇的方式与骨髓细胞发生交互作用促进骨转移
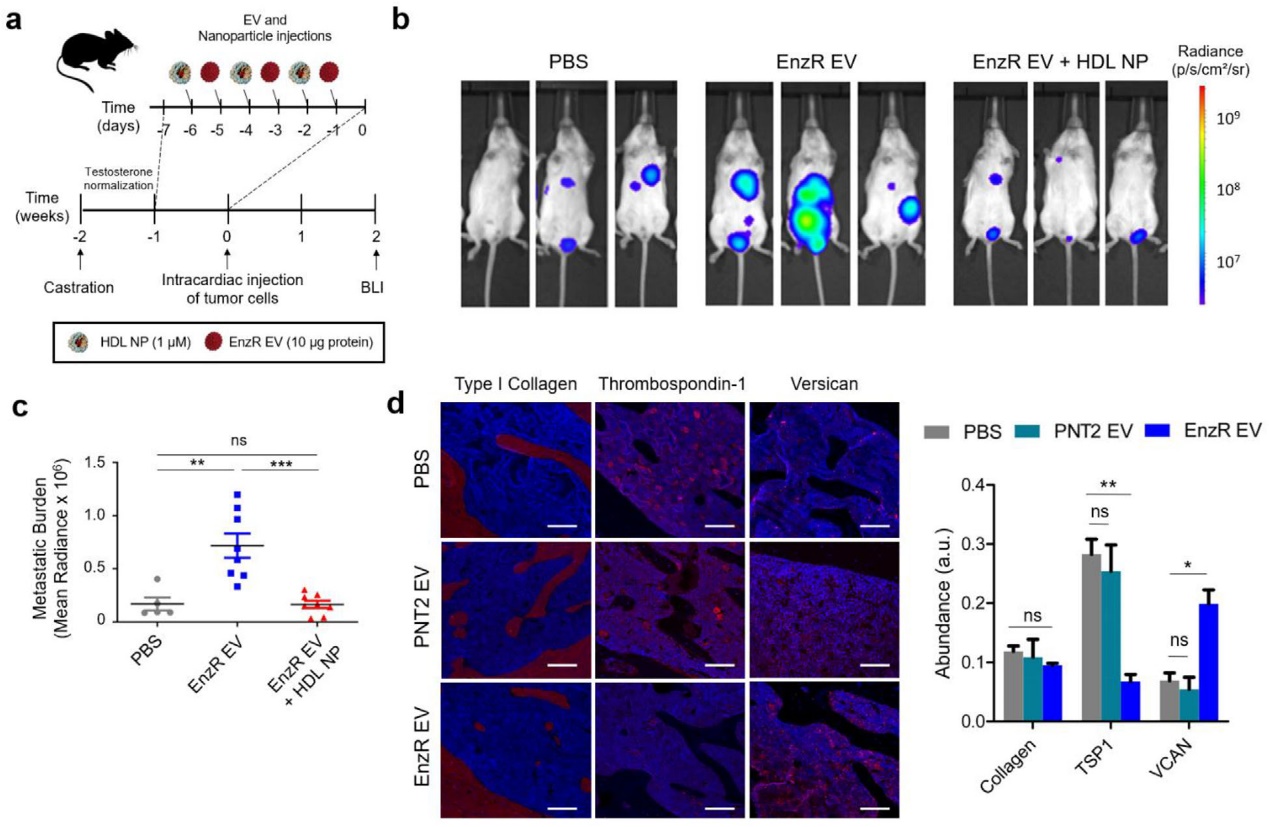
     在前列腺癌转移小鼠模型验证P
Ca来源的EVs对转移的影响,而HDL-NPEVs转移情况能否发生影响。构建负瘤小鼠,PCa来源的EVs促进癌症骨转移,而HDL-NP预处理后,EVs对前列腺癌骨转移没有明显的促进作用。通过分析之前的RNA测序数据,筛选出TSP1VCAN差异表达基因,免疫组化验证结果。

前列腺癌来源的外泌体通过胆固醇的方式与骨髓细胞发生交互作用促进骨转移
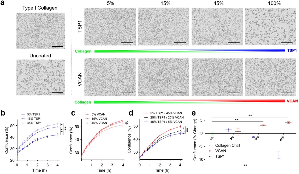
     转移与ECM分解相关。构建体外细胞粘附模型,活细胞成像检测CWR-R1细胞的粘附作用和扩散效率。结果显示:ECM涂层中TSP1比例越高,粘附力越差,而VCAN比例越高,粘附力越高。
前列腺癌来源的外泌体通过胆固醇的方式与骨髓细胞发生交互作用促进骨转移
     因此,前列腺癌来源的EVs可靶向骨髓中髓样细胞,抑制胆固醇水平,激活NF-κB活性,下调TSP1,促进PMN过程,进而促进癌症骨转移
前列腺癌来源的外泌体通过胆固醇的方式与骨髓细胞发生交互作用促进骨转移

上一篇

M2巨噬细胞衍生的外泌体通过靶向E2F2促进胰腺导管腺癌的血管生成和生长

下一篇

少突胶质细胞分泌外泌体支持轴突转运和维持

更多资讯

我的询价