研载生物科技(上海)有限公司

8

手机商铺

qrcode
商家活跃:
产品热度:
  • NaN
  • 0.5
  • 1.5
  • 0.5
  • 3.5

研载生物科技(上海)有限公司

入驻年限:8

  • 联系人:

    刘经理

  • 所在地区:

    上海 闵行区

  • 业务范围:

    细胞库 / 细胞培养、技术服务

  • 经营模式:

    生产厂商 科研机构

在线沟通

公司新闻/正文

MSC来源的外泌体调节巨噬细胞免疫功能改善肺支气管发育不良恢复肺功能

844 人阅读发布时间:2021-04-13 10:33

【关键词】间充质干细胞、外泌体、巨噬细胞、免疫调节、支气管发育不良
【摘要】间充质干细胞可治疗多种疾病,包括支气管发育不良,但是其中机制仍然有待阐述。新生鼠在高氧处理后构建肺支气管发育不良模型,进而给予MSC-exo治疗,探究潜在机制。MSC-exo改善肺泡简化、纤维化、血管重构、调节炎症和免疫反应来发挥治疗效果。
MSC来源的外泌体调节巨噬细胞免疫功能改善肺支气管发育不良恢复肺功能
【前言】
       
支气管发育不良缺乏有效的治疗手段,目前已有部分临床试验证实干细胞移植有一定疗效,但是临床前研究发现:移植细胞很少会整合至宿主,表明这种治疗效果可能是通过旁分泌或间接发挥的。而目前有大量研究证实MSC是通过外泌体发挥作用的,因此本文探究MSC-exo的治疗效果及其内在机制。

       本文大部分实验都是在动物体内完成,可信度相对高。
【结果】
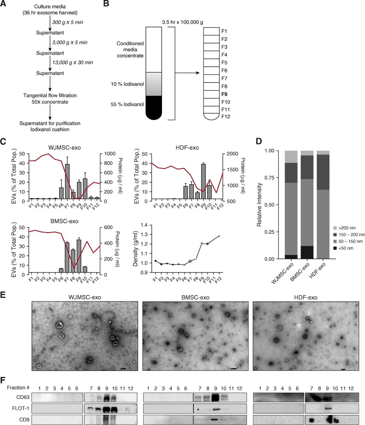
       分别分离WJMSCs、BMMSCs、HDFs(作为对照)的外泌体并进行表征:电镜和纳米追踪技术观察大小和形态,WB检测外泌体相关marker(CD9CD63flotillin1
MSC来源的外泌体调节巨噬细胞免疫功能改善肺支气管发育不良恢复肺功能
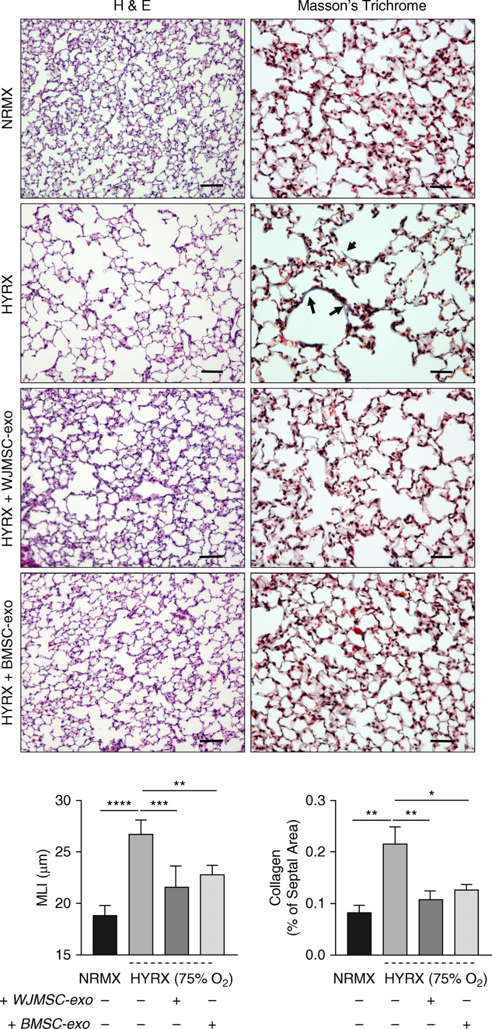
      肺支气管发育不良小鼠模型建模7天后单次静脉注射WJMSC-exos、BMMSC-exos、HDF-exos后观察短期疗效和长期疗效。肺组织切片形态学观察短期疗效,肺结构(空泡化情况)和胶原重塑(肺纤维化情况)评估长期疗效。
结果表明:MSC-exos治疗的动物肺泡化显著改善,肺纤维化少,肺结构几乎完全恢复
MSC来源的外泌体调节巨噬细胞免疫功能改善肺支气管发育不良恢复肺功能
MSC来源的外泌体调节巨噬细胞免疫功能改善肺支气管发育不良恢复肺功能
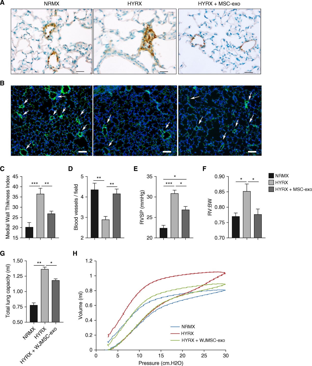
      评估MSC-exos对周围肺血管重构的影响,检测α-SMA评估血管肌肉化程度,von Willebrand因子染色评估肺血管数量。结果表明:MSC-exos减少高氧导致的肺血管丢失,改善周围肺动脉重构
      评估MSC-exo对高氧诱导支气管发育不良引起的继发性肺动脉高压的影响。测量右心室和体重比,Fulton指数。结果表明:MSC-exos可减轻肺动脉高压
       评估MSC-exo对肺功能影响,检测压力体积环路,结果表明:MSC-exo可显著改善肺功能
 MSC来源的外泌体调节巨噬细胞免疫功能改善肺支气管发育不良恢复肺功能
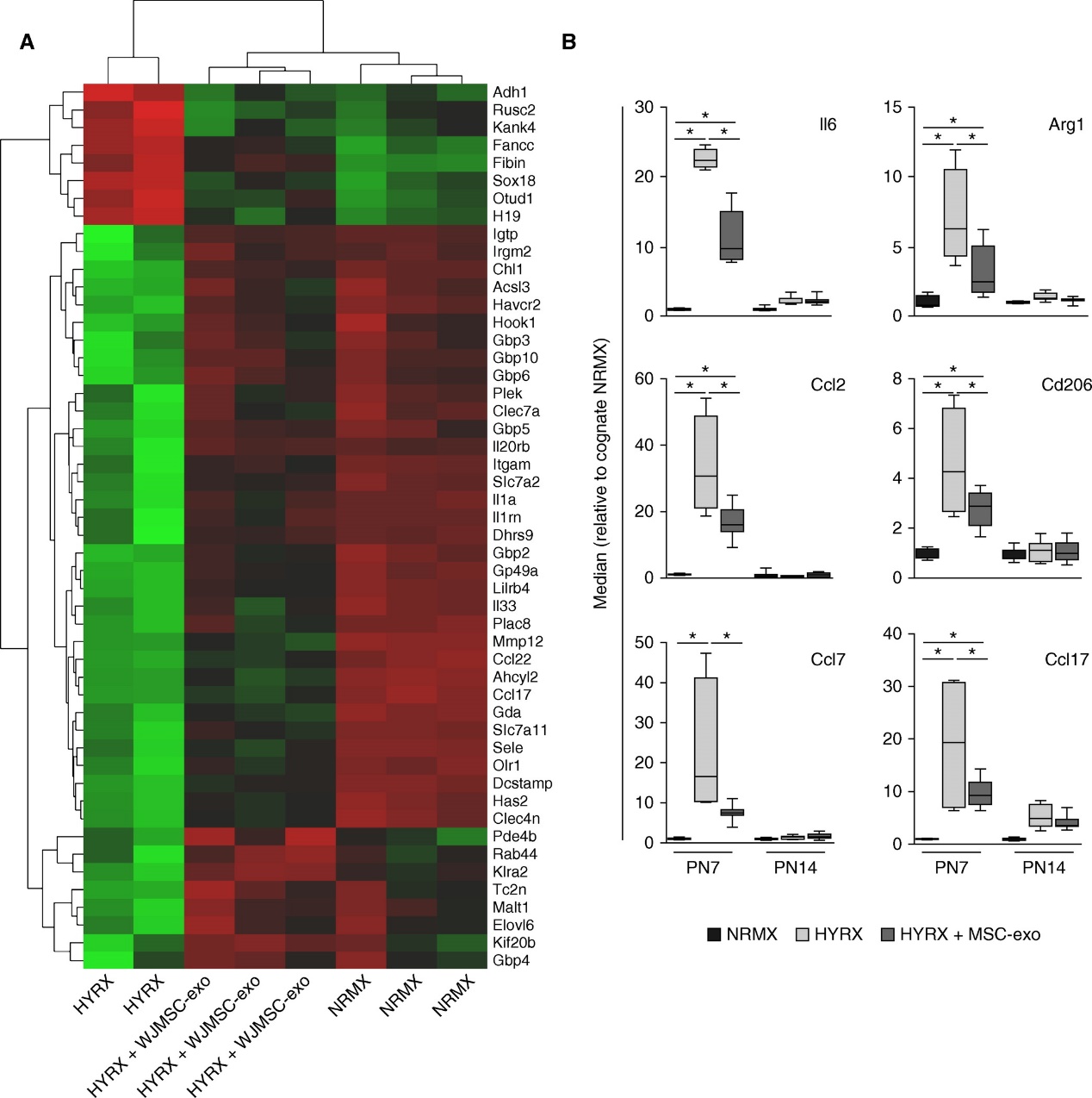
       对整个器官进行转录组分析,筛选可能的预测预后的指标。对转录组的差异基因进行GO分析,表明外泌体治疗后差异基因的功能可分为:细胞外基质及结构重构、心血管发育、SMAD蛋白入核、炎症反应和免疫反应。
       qPCR验证转录组分析结果,免疫荧光检测外泌体摄取,体外检测MSC-exo对巨噬细胞极化的影响,体内流式检测巨噬细胞极化。结果表明:MSC-exo可减少M1极化,增加M2极化
MSC来源的外泌体调节巨噬细胞免疫功能改善肺支气管发育不良恢复肺功能
MSC来源的外泌体调节巨噬细胞免疫功能改善肺支气管发育不良恢复肺功能

上一篇

巨噬细胞来源的细胞外囊泡包含甘氨酰tRNA合成酶1,具有抗癌能力

下一篇

Cellhesion VP提高MSC-EVs的免疫调节特性

更多资讯

我的询价