研载生物科技(上海)有限公司

8

手机商铺

qrcode
商家活跃:
产品热度:
  • NaN
  • 0.5
  • 1.5
  • 0.5
  • 3.5

研载生物科技(上海)有限公司

入驻年限:8

  • 联系人:

    刘经理

  • 所在地区:

    上海 闵行区

  • 业务范围:

    细胞库 / 细胞培养、技术服务

  • 经营模式:

    生产厂商 科研机构

在线沟通

公司新闻/正文

Cellhesion VP提高MSC-EVs的免疫调节特性

446 人阅读发布时间:2021-04-12 09:45

【关键词】间充质干细胞、细胞外囊泡/外泌体、免疫调节、Cellhesion VP
【摘要】间充质干细胞(MSCs)传统培养和体内在形态上有明显差异,干性基因表达量和旁分泌因子分泌量有区别。Cellhesion VP是一种水溶性材料,可进行3D培养,细胞在3D培养中增殖能力增强,干性基因表达增加,迁移能力增加,细胞外囊泡EVs)产量提高,并且其中蛋白谱也发生变化。MSCs在2D3D培养下获得的EVs具有相似的免疫调节作用,但是3D培养下获得的EVs蛋白表达谱变化,可用于治疗各种感染和代谢性疾病。
外泌体1.jpg

【前言】间充质干细胞(MSCs)具有多谱系分化能力,能够通过旁分泌方式分泌各种因子,因而具有较好的疗效。细胞传统的贴壁培养和三维培养在干性基因和旁分泌因子上有明显差异,在EVs的产量和蛋白谱上也有差异。体外三维培养材料需要为细胞提供可粘附的生长平面,并且促进细胞生长。Cellhesion VP可提供细胞生长界面,促进细胞增殖,因此评估Cellhesion VPMSCs的影响。
 
【结果】
       鉴定MSCs,用Cellhesion VPMSCs进行三维培养,对培养的细胞进行细胞计数。结果显示:三维培养下细胞量相对少,但是细胞增殖能力更好。
外泌体2.png

       
















检测三维培养下总体基因水平的变化,对差异基因进行基因富集分析,通过文献验证三维培养下细胞干性、细胞存活和
EVs相关基因的改变,通过PCR和免疫荧光验证差异基因表达。


外泌体3.jpg
外泌体4.jpg


    评估三维培养下细胞的迁移能力、EVs相关功能的变化(大小、产量、蛋白含量),将EVs中的蛋白与数据库中蛋白对比,并进行通路富集分析。对不同来源的MSCs在Cellhesion VP下培养,验证上述改变。
外泌体5.jpg
外泌体6.jpg

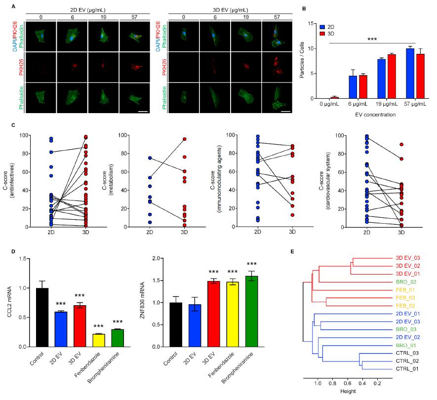
     三维培养下MSC-EVs发生变化,对三维培养下的MSC-EVs进行全转录组分析,对差异基因进行通路富集分析,再利用网络药理学区分三维培养和二维培养的药物靶点进行验证,以及对两者的治疗效果进行评估。
外泌体7.jpg

上一篇

MSC来源的外泌体调节巨噬细胞免疫功能改善肺支气管发育不良恢复肺功能

下一篇

单核细胞膜融合间充质干细胞来源细胞外囊泡可增加其在心肌破裂模型中归巢

更多资讯

我的询价