研载生物科技(上海)有限公司

8

手机商铺

qrcode
商家活跃:
产品热度:
  • NaN
  • 0.5
  • 1.5
  • 0.5
  • 3.5

研载生物科技(上海)有限公司

入驻年限:8

  • 联系人:

    刘经理

  • 所在地区:

    上海 闵行区

  • 业务范围:

    细胞库 / 细胞培养、技术服务

  • 经营模式:

    生产厂商 科研机构

在线沟通

公司新闻/正文

胚胎干细胞来源的sEVs调节Treg保护缺血性中风

529 人阅读发布时间:2021-06-09 14:39

【关键词】胚胎干细胞来源的小细胞外囊泡ESC-sEVs)、免疫调节、缺血性中风、神经炎症、调节性T细胞(Tregs)
外泌体1.png
【摘要】干细胞来源的小细胞外囊泡(sEVs)可促进中风后的神经恢复。近期有报道研究了胚胎干细胞来源sEVs的修复能力,但是ESC-sEVs对中风的修复作用尚未报道。缺血性中风后,免疫反应在病理过程中发挥重要作用,因此本研究聚焦于ESC-sEVs对免疫反应的调节作用。静脉注射ESC-sEVs可明显减少缺血性中风后白细胞的浸润、炎症因子表达、神经死亡和病变体积、促进长期功能恢复。ESC-sEVs也可调节Tregs细胞,蛋白组学分析显示ESC-sEVs中TGF-β、Smad2Smad4蛋白丰富,通过TGF-β/Smad途径调节Tregs细胞。
外泌体2.png
 
外泌体10.png


【前言】免疫反应在缺血性中风的病理过程中发挥重要作用。脑内血管堵塞后,小胶质细胞激活,炎症介质分泌,白细胞浸润。调节免疫反应是治疗缺血性中风的有效治疗手段,抑制白细胞浸润可促进功能恢复,而Tregs细胞在神经退行性疾病中也发挥保护作用。近期的研究中,Tregs在脑缺血疾病中发挥免疫调节作用,Tregs可减少中风后神经缺损,增加Tregs可促进神经功能恢复,抑制神经炎症,促进血脑屏障的完整性恢复等作用。
小细胞外囊泡sEVs双层膜结构,包裹蛋白、脂质、核酸和其他生物分子等。sEVs相对于细胞移植治疗,有较小的免疫原性、血栓形成风险小、可透过血脑屏障。目前sEVs可来源于多种干细胞(间充质干细胞、神经干细胞、胚胎干细胞),ESC-sEVs可促进心肌修复和心脏功能恢复,不仅如此,ESC-sEVs也可促进CNS中神经发生,因此ESC-sEVs可作为神经系统疾病的潜在治疗方式。
MSC-sEVs可通过免疫调节的方式调节神经炎症,促进中风的恢复。因此本研究评估ESC-sEVs能否通过调节Tregs来发挥治疗作用。
【结果】
鉴定ESCs(ALPOCT4Tra-1-60Nanog、SSEA4),TEMWB表征ESC-sEVs。
外泌体3.png


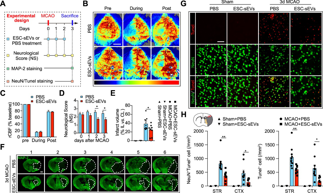
评估ESC-sEVs不同剂量的疗效,挑选zui佳浓度注射后检测脑血流量、神经功能、梗死面积、TUNEL检测神经元凋亡。
外泌体4.png

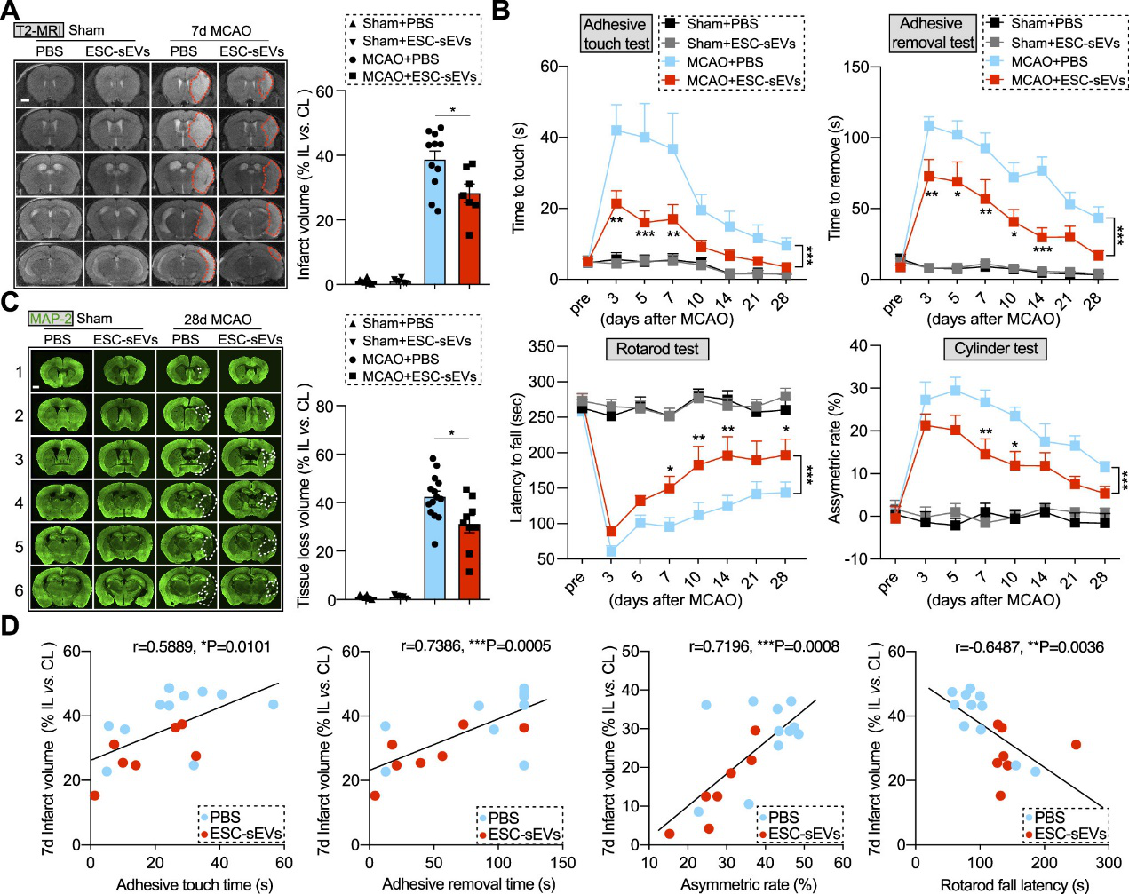
MRI和行为学评估ESC-sEVs的长期疗效。
外泌体5.png

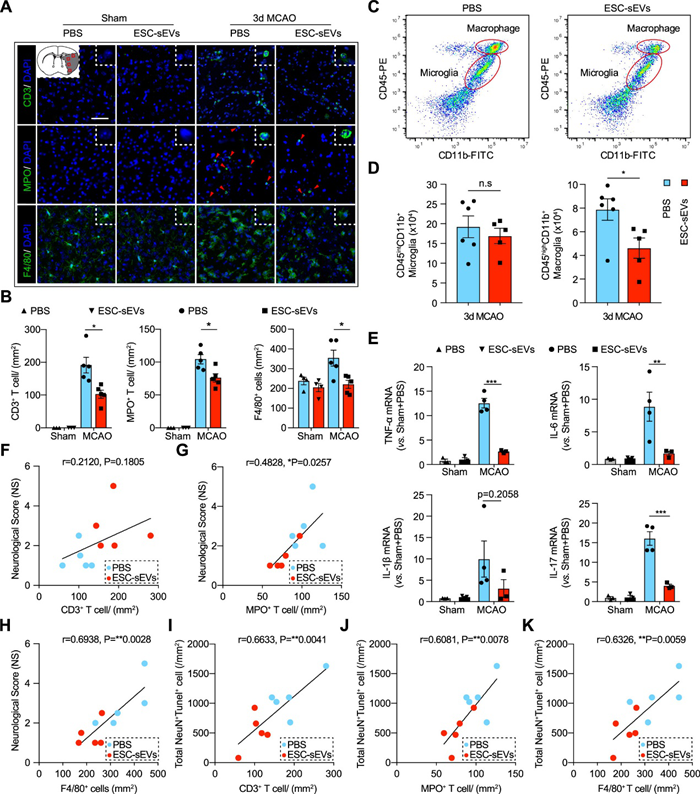
流式检测免疫细胞浸润,检测炎症因子表达情况,并同时评估神经元的凋亡。
外泌体6.png

体内外探究ESC-sEVs对Tregs细胞影响,体外分离脾Treg细胞与ESC-sEVs共培养后检测Tregs细胞变化,体内注射ESC-sEVs后流式检测Treg变化。
外泌体7.png

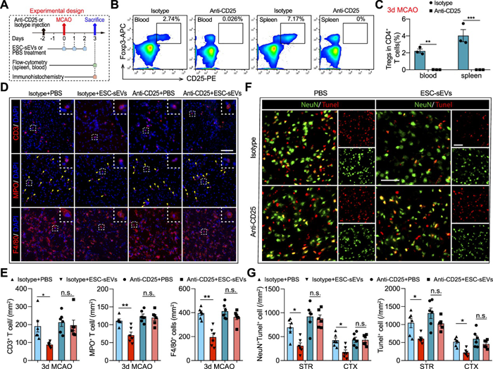
CD25单抗清除Tregs细胞后验证ESC-sEVs是通过Tregs细胞发挥作用的。流式检测各种免疫细胞浸润情况。
外泌体8.png

ESC-sEVs进行蛋白组学分析检测下游机制。
外泌体8-9.png
 
外泌体9.png
 

上一篇

自体细胞外囊泡移植用于癌症特异性靶向

下一篇

miR26a靶向SHC4、PFDN4、CHORDC1调节前列腺癌细胞分泌细胞外囊泡

更多资讯

我的询价