研载生物科技(上海)有限公司

8

手机商铺

qrcode
商家活跃:
产品热度:
  • NaN
  • 0.5
  • 1.5
  • 0.5
  • 3.5

研载生物科技(上海)有限公司

入驻年限:8

  • 联系人:

    刘经理

  • 所在地区:

    上海 闵行区

  • 业务范围:

    细胞库 / 细胞培养、技术服务

  • 经营模式:

    生产厂商 科研机构

在线沟通

公司新闻/正文

尼(古)丁刺激巨噬细胞来源的外泌体通过miR-21-3p / PTEN介导的VSMC的迁移和增殖来加速粥样硬化

617 人阅读发布时间:2021-06-21 13:37

外泌体1.jpg
关键词:外泌体,巨噬细胞,尼(古)丁,血管平滑肌细胞,动脉粥样硬化,miR-21-3pPTEN
摘要:
   在动脉粥样硬化的发展过程中,巨噬细胞分泌调节血管平滑肌细胞(VSMC)的外泌体。但是,香烟中的主要成分尼(古)丁是否可以在动脉粥样硬化发生的背景下调节这种交流仍有待进一步研究。本研究揭示了来源于尼(古)丁处理的巨噬细胞(NM-Exos)的外泌体在VSMC中的潜在作用。
前言:
       动脉粥样硬化是脂质驱动的进行性炎性疾病,过量的胆固醇沉积在心房壁导致非溶解性免疫反应。在最初阶段,动脉粥样硬化病变由称为泡沫细胞的充满脂质的巨噬细胞组成。早期病变之后会转化为纤维性病变,纤维性病变的特征在于坏死碎片的形成和VSMC的存在。
据报道香烟烟雾是动脉粥样硬化的已知危险因素。尼(古)丁是香烟烟雾的主要成分,不仅能直接激活斑块细胞的迁移和增殖,而且还增强了巨噬细胞和VSMC之间细胞因子的促炎沟通,进而促进了动脉粥样硬化的发生。然而,尚不清楚尼(古)丁暴露是否通过诱导巨噬细胞来源的外泌体在VSMC中的分泌而加剧动脉粥样硬化。本文最终结果显示:尼(古)丁暴露可调节巨噬细胞与VSMC之间的细胞间通讯,通过外泌体miR-21-3p靶向PTEN促进VSMC迁移和增殖,从而加速斑块进展。
结果:
   尼(古)丁是香烟烟雾的主要成分之一,被认为是导致心血管疾病风险的主要因素。尼(古)丁可以增强在动脉粥样硬化不同阶段血管平滑肌细胞的迁移和增殖能力。通过体内实验,外泌体与VSMC的共定位实验发现尼(古)丁具有促动脉粥样硬化作用,并促进斑块内VSMC积累和外泌体滞留。
外泌体2.jpg

   在有或没有尼(古)丁的情况下将巨噬细胞和VSMC共培养24小时,结果发现与尼(古)丁刺激的巨噬细胞在体外共培养的VSMC表现出增加的迁移和增殖能力。然后将VSMC与纯化的NM-Exos共培养,结果表明NM-Exos有助于促进VSMC迁移和扩散。
外泌体3.jpg

   通过划痕伤口测定,transwell测定和EdU染色来评估NM-Exos对小鼠VSMC迁移和增殖的影响。结果发现NM-Exos通过miR-21-3p促进VSMC的迁移和增殖。
外泌体4.jpg

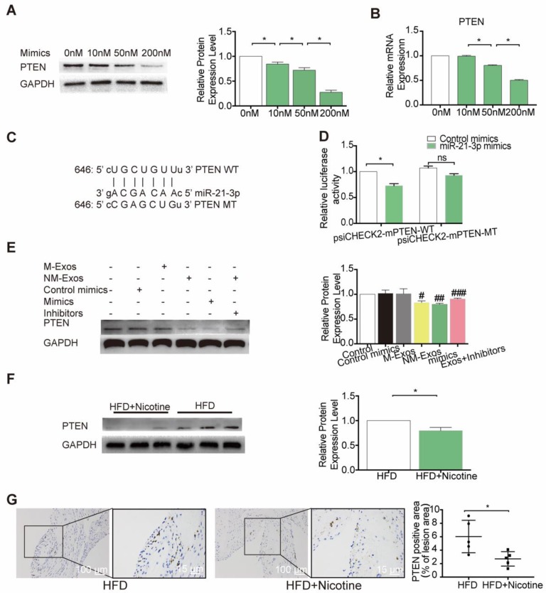
   为了进一步确定miR-21-3pPTEN的调节作用,用miR-21-3p模拟物的浓度梯度处理VSMC,并在在mRNA和蛋白水平上比较PTEN的表达。结果表明miR-21-3p呈剂量依赖性的抑制PTEN mRNA和蛋白。然后,利用双荧光素酶报告基因测试来确认特定miRNA与其靶基因的结合位点。结果发现miR-21-3p可以直接靶向PTEN3'UTR来调节VSMC功能。最后,利用蛋白质印迹和免疫组织化学来检测PTEN表达。结果证实miR-21-3p通过靶向PTEN介导NM-ExosVSMC功能的促动脉粥样硬化作用。
外泌体5.jpg


参考文献:Zhu J, Liu B, Wang Z, Wang D, Ni H, Zhang L, Wang Y: Exosomes from nicotine-stimulated macrophages accelerate atherosclerosis through miR-21-3p/PTEN-mediated VSMC migration and proliferation. Theranostics 2019, 9(23):6901-6919.
 
 

 

上一篇

缺血性卒中小鼠M2小胶质细胞来源细胞外囊泡通过miR124/STAT3减少胶质瘢痕形成

下一篇

前列腺癌血浆EVs中miR181a-5p可作为骨转移指标

更多资讯

我的询价