研载生物科技(上海)有限公司

8

手机商铺

qrcode
商家活跃:
产品热度:
  • NaN
  • 0.5
  • 1.5
  • 0.5
  • 3.5

研载生物科技(上海)有限公司

入驻年限:8

  • 联系人:

    刘经理

  • 所在地区:

    上海 闵行区

  • 业务范围:

    细胞库 / 细胞培养、技术服务

  • 经营模式:

    生产厂商 科研机构

在线沟通

公司新闻/正文

淀粉样斑块相关的小胶质细胞超量分泌细胞外囊泡,并在人源化APP小鼠模型中加速tau病理

1085 人阅读发布时间:2021-07-20 18:07

外泌体1.png

【摘要】
小胶质细胞有助于阿尔茨海默氏病的tau病理学进展,淀粉样斑块的积累将小胶质细胞转变为神经变性小胶质细胞(MGnD),这些小胶质细胞具有增强的吞噬功能,可吞噬含有聚集和磷酸化的tau的斑块、凋亡神经元和营养不良性神经突,但目前尚不清楚小胶质细胞如何主动吞噬病理蛋白,进而改善病理状态的同时促进疾病进展。因此作者在C57BL / 6小鼠5个月时,将表达P301L tau突变体的腺相关病毒(AAV-P301L-tau)立体定位注射WT和人源化APP突变敲入纯合子(AppNL-GF)小鼠的内嗅皮层(MEC)中6个月后检测小胶质细胞。为体内监测小胶质细胞外囊泡(EVs)分泌,设计了新型的慢病毒EV报告基因系统mEmerald-CD9,专门在小胶质细胞中表达,注入MEC的同一区域。最终结果表明,MGnD小胶质细胞超分泌p-tau+EVs,压实Aβ斑块并清除NP tau蛋白。

 
外泌体2.png
 
外泌体3.png

【前言】
小胶质细胞是中枢神经系统的免疫细胞,最近有研究发现一类疾病激活的小胶细胞(MGnD),这种细胞受TREM2ApoE调节,破坏CNS的稳态。但是目前对于MGnD小胶细胞对神经退行性疾病的作用仍然存在争议,且尚不确定在存在Aβ淀粉样斑块沉积的情况下,小胶质细胞是否加速对tau的传播。因此作者选择性清除小胶细胞后验证小胶细胞在tau病理发展过程中的作用。


【结果】
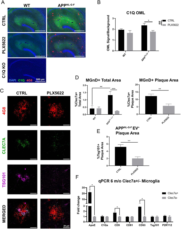
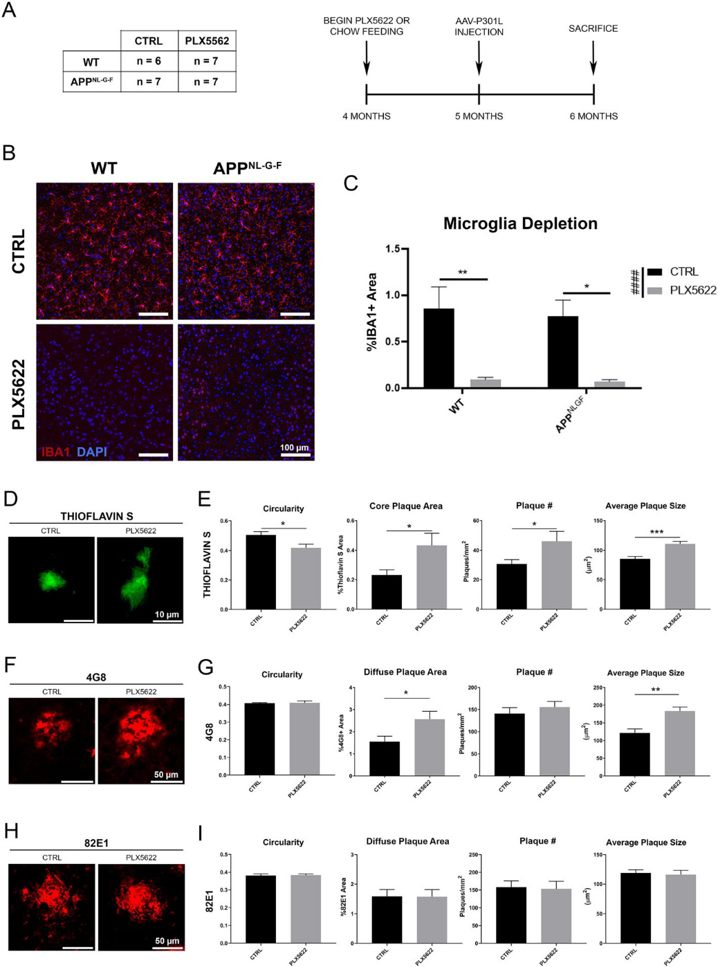
     PLX5622给药2个月后能消耗93%以上的小胶质细胞(标志蛋白IBA1),同时小胶质的消耗会引起Aβ 斑块紧密性降低,但增加了其大小、数量和面积。但并不影响AppNL-G-F 小鼠脑中Aβ 斑块周围星形胶质细胞的增加。表明AppNL-G-F 小鼠脑中小胶质细胞影响着Aβ 斑块的形成及紧密性。
 
外泌体4.png
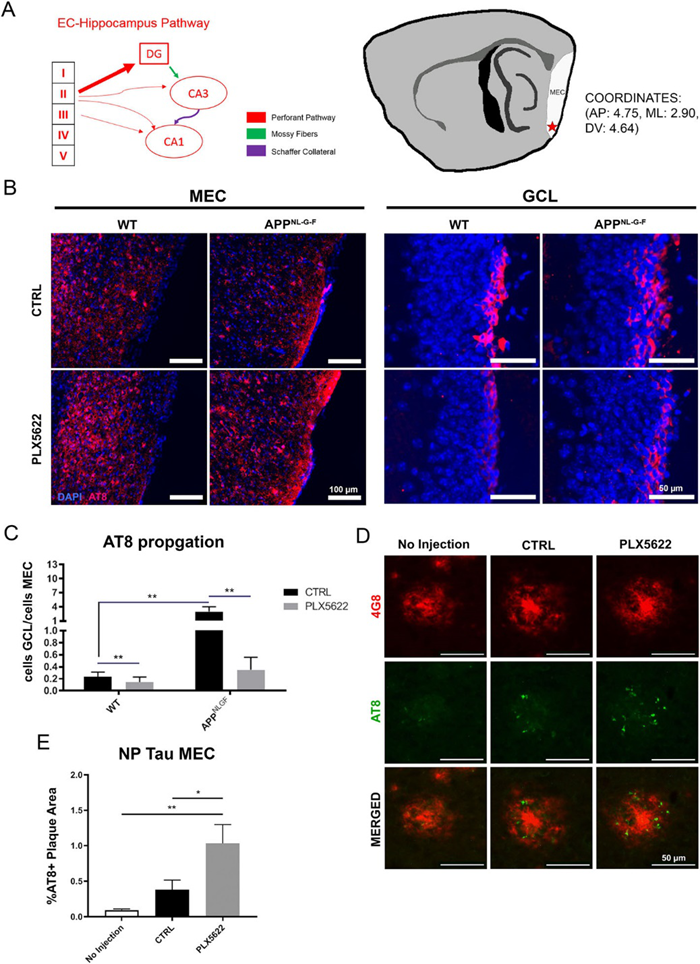
     磷酸化的tau(p-tau)可从MEC迁移至海马,因此作者接下来研究小胶细胞是否对p-tau的迁移过程产生影响。AppNL-G-F小鼠清除小胶细胞后,MEC区域注射AAV-P301L-tauIF检测tau蛋白(AT8, pSer202/pSer205 tau),结果显示小胶细胞清除后有效抑制了tau的传播到海马齿状回的颗粒细胞层,且在AppNL-G-F小鼠中这种抑制作用更加明显。鉴于小胶质细胞参与NP tau的发展,接着作者研究发现在AppNL-G-F小鼠MEC中AAV-P301L-tau的传播能增加AT8+NP tau周围斑块,而且小胶质细胞的清除能能进一步增强斑块,表明在MEC中表达的tau可以整合到NP tau中,且可能被小胶质细胞主动吞噬。Aβ沉积以小胶细胞依赖性的方式加剧了tau的传播。
外泌体5.png

但在AppNL-G-F小鼠脑中清除小胶细胞后,小胶质细胞来源的C1q表达水平显著降低,表明小胶质细胞衍生的蛋白质不参与上述过程。通过IF分析荧光标记MGnD的Clec7A和EVs的TSG101,发现它们共定位于MGnD中,且随PLX5622的处理均减少。另外Clec7A+的MGnD显著表达EV的标志蛋白如CD9和CD63,意味着MGnD能大量分泌EVs。表明MGnD小胶细胞吞噬NP tau,过度分泌EVs,增加tau的传播。
 
外泌体6.png

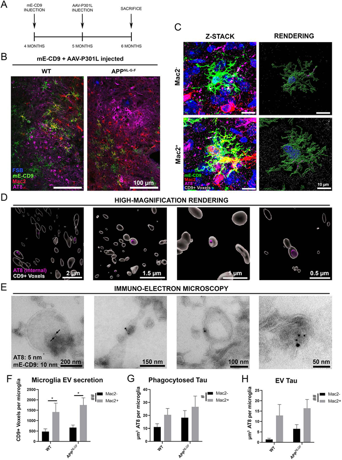
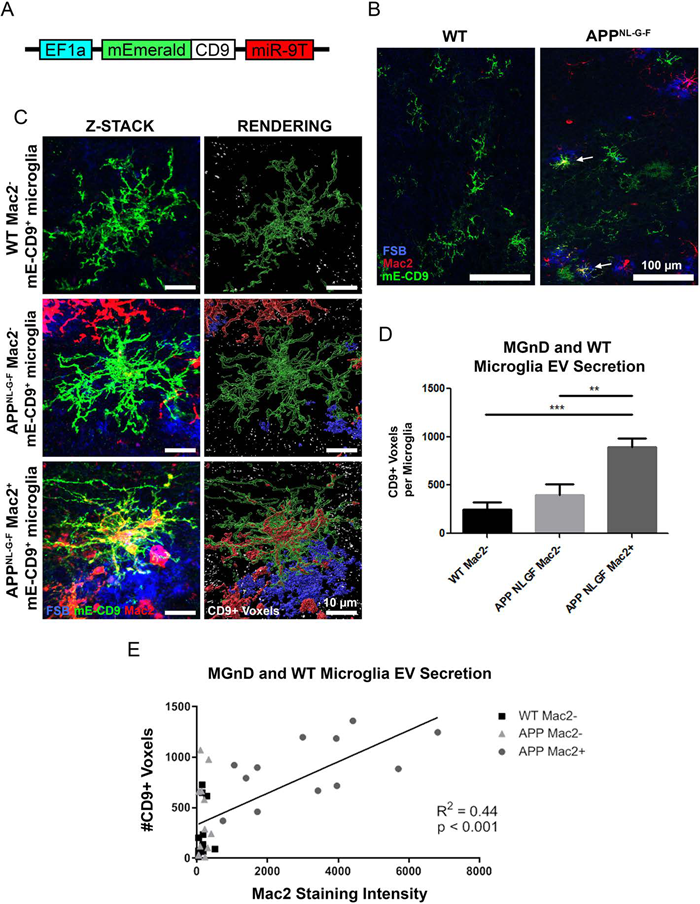
      进一步验证MGnD小胶细胞比正常小胶细胞释放更多的EVs,作者开发了表达mE-CD9融合蛋白的特异性慢病毒。体内定量分析了MGnD小胶细胞和稳态小胶细胞释放VEs的数量,结果表明:Aβ斑块诱发的MGnD小胶细胞释放更多的EVs。

 
外泌体7.png

     MGnD小胶细胞释放更多的EVs,那么EVs可能包裹p-tau蛋白。作者在联合使用mE-CD9和 AAV-P301L-tau,借助IF实验证明MGnD小胶细胞来源的EVs包裹更多的p-tau蛋白。从分离出EVs进行进一步验证,MGnD小胶细胞来源的EVs数量是稳态小胶细胞的三倍,而且包裹更多的p-tau蛋白。表明小胶质细胞分泌的EV携带tau种子,且这种现象因小胶质细胞转变为MGnD而增强。
外泌体8.png

上一篇

细胞外囊泡与肽、纳米抗体共价缀合实现靶向治疗

下一篇

小胶细胞来源的细胞外囊泡激活自噬,介导多个信号通路维持细胞稳态

更多资讯

我的询价