研载生物科技(上海)有限公司

8

手机商铺

qrcode
商家活跃:
产品热度:
  • NaN
  • 0.5
  • 1.5
  • 0.5
  • 3.5

研载生物科技(上海)有限公司

入驻年限:8

  • 联系人:

    刘经理

  • 所在地区:

    上海 闵行区

  • 业务范围:

    细胞库 / 细胞培养、技术服务

  • 经营模式:

    生产厂商 科研机构

在线沟通

公司新闻/正文

处理过的间充质干细胞释放的外泌体通过促进血管生成加速皮肤伤口愈合

1487 人阅读发布时间:2021-07-14 11:49

      皮肤是人体大的器官,是抵御外界环境的第一道防线。然而,它使皮肤组织容易受到切口、烧伤和感染等多种伤害。受损的皮肤伤口愈合可能会危及生命,是世界范围内的一个重大公共卫生问题。越来越多的研究表明,间充质干细胞(MSC)疗法可以促进皮肤伤口愈合,重组皮肤结构。同时,MSCs的预处理可以增强治疗的功能和疗效,许多研究集中在如何在应用前优化MSCs。但是,许多研究表明,只有部分移植的MSCs可以zui终存活并融入宿主组织。因此,移植前改善MSC的功能是保证治疗效果的良好选择。众所周知,年轻的MSC具有更强大的治疗作用,但其是否受血清中细胞微环境的影响仍令人瞩目。
       外泌体MSCs和靶细胞间起作用的关键介质,被证明是细胞功能的重要调节剂。外泌体在循环系统中含量丰富,可以通过传递蛋白质, mRNA, microRNA等因子影响靶细胞。外泌体的组成成分在不同条件下是不同的,很 可能与体内各种病理生理环境有关。例如,来自老化细胞的外泌体与来自正常细胞的外泌体是不同的。此外,有研究表明预处理后的MSCs分泌的外泌体对伤口愈合具有治疗作用,这提醒我们使用升级后的外泌体治疗和调节组织再生可能是一个很好的方法。 
       因此,在本研究中,我们选择了皮肤伤口愈合模型观察来自新生和成年小鼠血清的外泌体对MSCs的影响,以及来自受过教育的MSCs的外泌体的潜在治疗作用。该研究证明了来自新生儿血清外泌体及受过教育MSCs的升级外泌体对MSCs的积极影响,作为一种有前途的皮肤伤口愈合无细胞治疗策略。该研究发表于Cell Proliferation杂志上。
       首先,从成年小鼠中分理出间充质干细胞(MSCs),并对其进行表征,发现CD29,CD90, CD105,CD146CD146呈阳性表达,而造血标志物CD34, CD11bCD45为阴性。当MSCs在低密度培养时,它们形成贴壁克隆细胞簇。为了研究MSCs的分化能力,将它们培养在成骨分化培养基中,诱导10天后进行ALP染色,诱导28天后用茜素红染色矿化结节。在诱导脂肪形成的培养基中培养14 d后,MSCs形成脂滴,油红O染色证实。
外泌体1.png

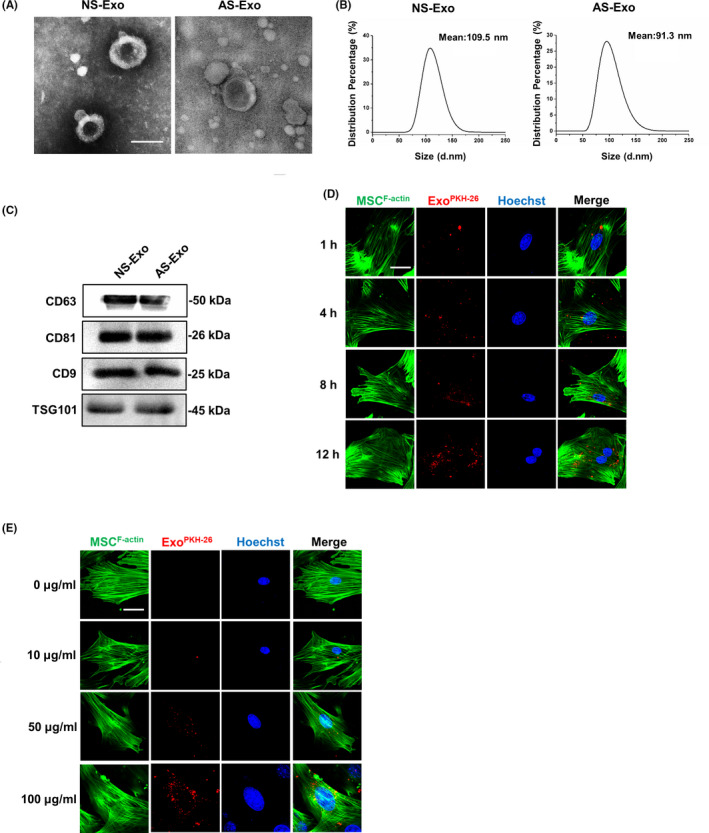
      然后,从新生小鼠和成年小鼠的血清中分离外泌体,并且通过TEM, DLS, western blot和免疫荧光来鉴定外泌体。结果发现,外泌体被成功从新生小鼠和成年小鼠血清中分离,并且可以以时间和浓度以来的方式被MSCs摄取。
外泌体2.png

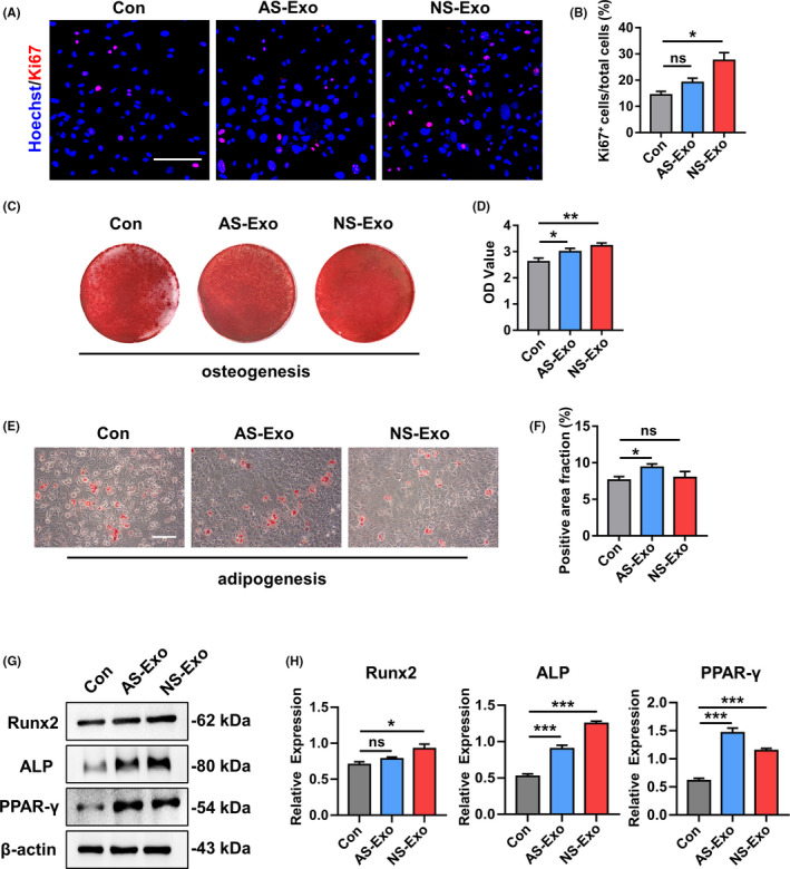
     之后,进一步研究了来自新生和成年小鼠血清的外泌体对体外MSCs功能的影响。结果发现新生小鼠外泌体(NS-Exo)促进了BMSCs的增殖,并且NS-Exo处理的MSCs成骨分化比成年小鼠外泌体(AS-Exo)增强。此外,油红O染色显示脂滴数量在AS-Exo处理的MSCs中增长,而在NS-Exo处理的MSCs中没有明显变化。Runx2ALP 和 PPAR-γ 的蛋白表达表明NS-Exo可以增强MSCs的成骨。这些结果表明,与成年血清相比,新生儿血清的外泌体能更多的增加MSCs的谱系分化,增强MSCs的功能。
外泌体3.png

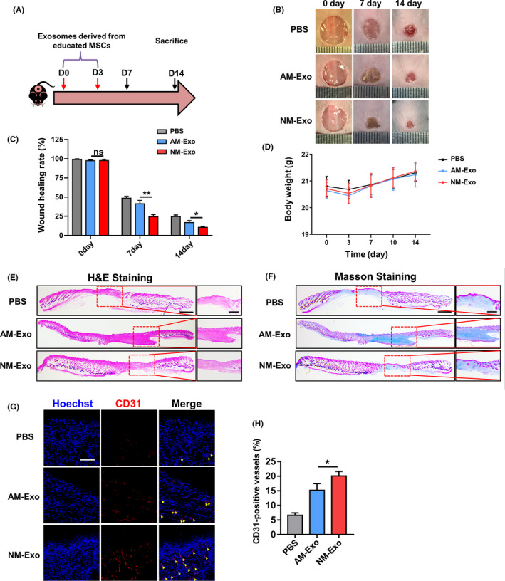
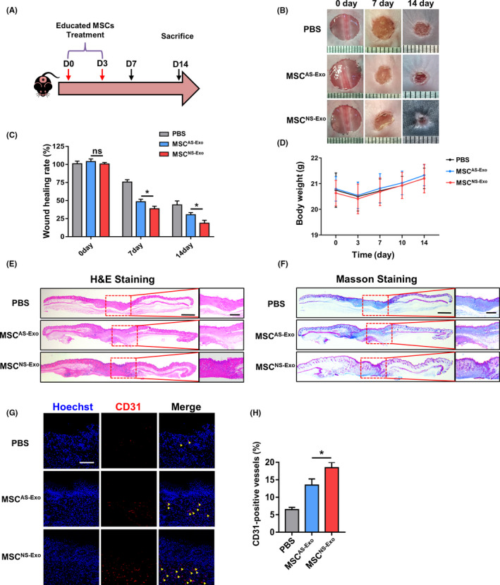
     接着,为了验证由新生儿和成人血清外泌体培养的MSCs的治疗效果,我们建立了皮肤伤口愈合模型并局部使用外源性MSCs进行治疗。结果发现:受过NS-Exo处理的 MSCMSCNS-Exo)组在三组中愈合zui快,而所有组的体重均未发现显着差异。组织学分析结果显示:与受AS-Exo处理的MSCMSCAS-Exo)组相比,MSCNS-Exo组具有更完整的皮肤结构。此外,免疫荧光染色表明MSCNS-Exo组的血管生成能力优于MSCAS-Exo组。这些数据揭示了受过处理的MSCs通过促进血管生成加快了皮肤伤口愈合速度并增强了皮肤再生质量。
外泌体4.png

      为了进一步研究受过教育的MSCs的治疗效果,我们测试了来自受过教育的MSCs的外泌体是否也有相同的结果。我们使用与 MSC 疗法相同的方法在皮肤伤口愈合模型中局部施用外泌体。结果如预期一样,MSCNS-Exo的外泌体(NM-Exo)组在三组中愈合zui快,并且NM-Exo处理组表现出更完整的皮肤结构。所有结果显示使用NM-Exo可以加速皮肤伤口愈合并更有效的增强血管生成的强度。
外泌体5.png

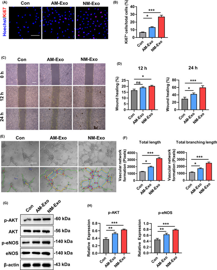
      正如我们已经证明来自受过教育的MSCs的外泌体可以增强血管生成并提高皮肤再生的功效,我们进一步检查了NM-ExoAM-Exo在体外对内皮细胞(EC)功能的影响。一系列的实验表明,NM-Exo可以促进EC的增殖、迁移、管形成和促血管生成能力,并且受过教育的MSCs释放的外泌体刺激血管生成并参与AKT介导的VEGF信号通路的激活。
外泌体6.png

      综上,本研究发现由新生儿血清外泌体培养的MSCs在皮肤伤口愈合的治疗效果方面具有促进作用。同时,由新生儿外泌体血清外泌体培养的MSCs衍生的外泌体具有更好的调节内皮细胞功能的能力,内皮细胞对伤口愈合过程中的血管生成十分重要。该研究揭示了外泌体在组织修复中的作用,拓宽了细胞外囊泡的研究范围,为扩大MSCs预处理作为新的治疗策略提供了新的证据。
外泌体7.png





参考文献:Exosomes released from educated mesenchymal stem cells accelerate cutaneous wound healing via promoting angiogenesis. Cell Proliferation. 2020 Aug, 53(8): e12830. 




 

上一篇

小胶细胞来源的细胞外囊泡激活自噬,介导多个信号通路维持细胞稳态

下一篇

含阿霉素的外泌体通过微流体抑制胶质瘤细胞增殖

更多资讯

我的询价