研载生物科技(上海)有限公司

8

手机商铺

qrcode
商家活跃:
产品热度:
  • NaN
  • 0.5
  • 1.5
  • 0.5
  • 3.5

研载生物科技(上海)有限公司

入驻年限:8

  • 联系人:

    刘经理

  • 所在地区:

    上海 闵行区

  • 业务范围:

    细胞库 / 细胞培养、技术服务

  • 经营模式:

    生产厂商 科研机构

在线沟通

公司新闻/正文

磷酸酶Shp2通过Syntenin磷酸化来调节sEVs的生物发生

794 人阅读发布时间:2021-07-27 10:15

【关键词】Shp2Syntenin、生物发生、磷酸酶、小细胞外囊泡sEVs、上皮细胞、巨噬细胞
外泌体1.png
【摘要】sEVs的生物发生过程通常受到严格的调控,但是目前蛋白磷酸酶在其形成和释放调控中的研究报道很少。本文用药物和shRNA抑制络氨酸磷酸酶Shp2进而促进sEVs的形成。CoIP实验证实Shp2通过去磷酸化Syntenin第46位络氨酸来负调控sEVs的产生。Shp2下调后上皮细胞sEVs产生增加,促进巨噬细胞激活,导致炎症加剧。本文研究提供了上皮-巨噬细胞之间的交互作用的机制。
外泌体2.png
外泌体3.jpg
【前言】sEVs可通过包裹蛋白、脂质、DNA和mRNA来发挥细胞间交流的作用。sEVs的产生源自内体途径,早期内体的内陷形成多囊泡小体MVBs,腔内囊泡ILVs积累,接着MVBs与质膜融合,释放ILVs到细胞外,其中sEVs是纳米级的ILVs。近年来对sEVs的研究越来越多,但是调控其产生的分子机制尚不清楚。Syntenin-Syndecan-ALIX在sEVs的生物发生中起关键作用,Syntenin-Syndecan复合物通过ALIX与ESCRT机械连接,导致MVB处的膜出芽和分裂。乙酰肝素酶、小GTPaseADP核糖基化因子6(ARF6)及其效应磷脂酶D2(PLD2)等可影响sEVs的生物发生。而催化蛋白质磷酸化的激酶也在多种信号通路调节中起关键作用,其中酪氨酸激酶Hck、丙酮酸激酶PKM2等也可调节sEVs的产生。包Src同源性2的蛋白酪氨酸磷酸酶2(Shp2)是一种在细胞质中普遍表达的非受体酪氨酸磷酸酶,参与肺部多种疾病过程,因此分析上皮Shp2在调节肺泡微环境中的作用将加强对肺部发病机制的了解。
【结果】
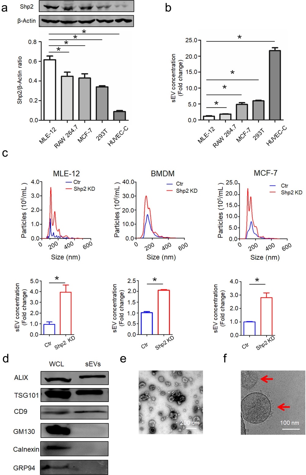
    许多激酶可通过磷酸化下游信号分子促进sEVs的产生,用各种抑制剂抑制细胞内不同的磷酸酶后检测sEVs的产量和细胞毒性,结果显示:抑制酪氨酸磷酸酶Shp2增加sEVs的产量。接着研究Shp2的去磷酸化功能在sEVs形成中的作用,首先检测不同细胞系Shp2的表达以及对应sEVs的产量,通过NTATEM、Cyro-EMWB表征抑制Shp2后细胞分泌的sEVs。
外泌体4.jpg

      然后,通过检测总的sEVs蛋白和表面抗原CD9,进一步验证Shp2抑制后细胞分泌更多的sEV。为证明Shp2调节sEV的分泌,作者构建Shp2敲低的稳转株,通过检测sEVs的相关marker(Syntenin、Syndecan-1、TSG101、ALIX、CD9)来说明sEV数量变化。结果显示:Shp2可抑制sEV的生物发生
外泌体5.jpg

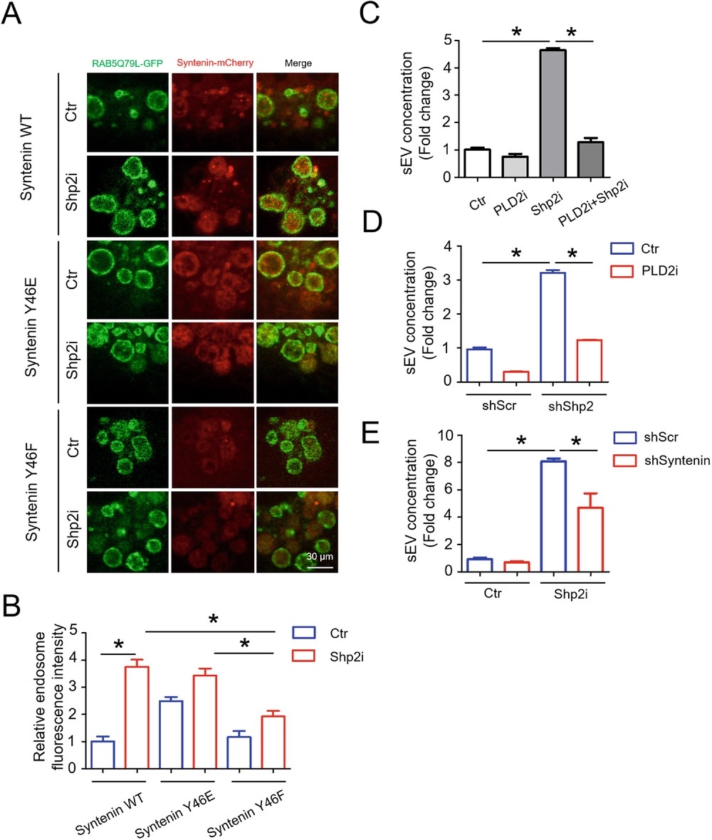
     从sEVs的形成过程来深入研究Shp2调节sEV的生物发生。sEVs是由MVBs内的ILVs释放至细胞外形成的,因此构建RAB5Q79L-GFPSyntenin-mCherry(指示ILVs)共表达于MCF7和Shp2i-MCF7细胞中,研究Shp2MVBs中ILV的生物发生调节。Confocal检测药物抑制Shp2后的细胞中Syntenin-mCherry的荧光在RAB5(Q79L)-GFP小内体中增强。TEM结果显示,与对照组相比,ATII细胞干扰Shp2后电镜观察MVBs中ILVs的数量和密度明显增加,且大小无差异。表明:药理学和基因敲除Shp2后可增加MVBs中ILVs的形成来促进sEVs的释放
外泌体6.png

      sEVs的亚型和组份决定了其在生理和病理状况下的功能,提取Shp2干扰稳转的肺上皮细胞和对照组细胞的sEVs中总蛋白进行质谱分析,对总的蛋白进行功能聚类分析。结果显示:Shp2sEVs的组份无明显影响
进一步探究Shp2调节sEV生物发生的分子机制,基于质谱数据分析差异蛋白,作者定位到sEV生成相关蛋白,但WB分析无明显差异。Co-IP实验寻找与Shp2互作的蛋白,结果显示Shp2仅与Syntenin互作。分析酪氨酸磷酸酶Shp2的相对功能,构建Shp2过表达突变体,结果显示:Syntenin以Src依赖的方式通过酪氨酸46位磷酸化的方式调节sEVs的形成。用重组的Shp2活化蛋白进一步验证结果。
外泌体7.jpg

     逻辑上验证Shp2通过Syntenin Y46位点去磷酸化发挥作用。加入Shp2抑制剂,检测Syntenin的表达量变化及其下游相关作用蛋白PLD2Y46F位点变化,验证Shp2通过Syntenin Y46位点去磷酸化发挥作用
外泌体8.jpg

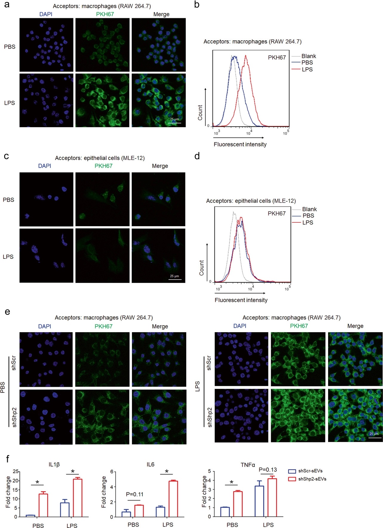
      肺上皮细胞来源的sEVs通过调节巨噬细胞介导的炎症反应在肺损伤中发挥作用,因此探究Shp2sEVs介导的上皮细胞和巨噬细胞之间的交互作用,在体外构建共培养系统。,IF检测巨噬细胞摄取PKH67-sEVs的情况,同时将正常肺上皮细胞与Shp2敲低细胞作对比,检测肺上皮细胞来源的sEVs与炎性环境下巨噬细胞之间的交互作用。结果显示:敲低Shp2后,肺上皮细胞来源的sEVs与巨噬细胞之间交互作用加强
外泌体9.jpg

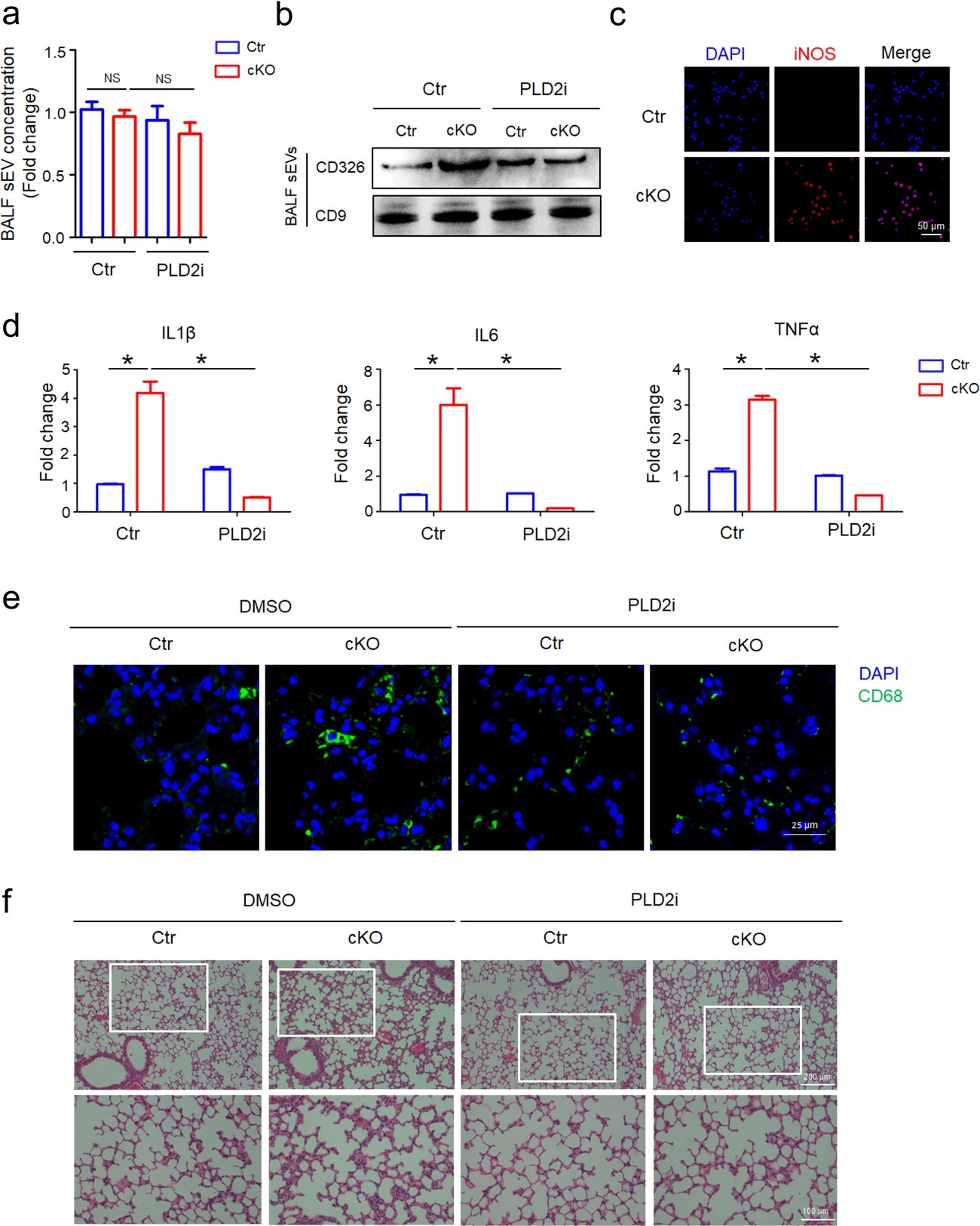
      体外构建稳转sh-Shp2的肺上皮细胞,提取其sEVs后处理RAW264.7,诱导细胞表达IL1β, IL6 和 TNFα。接着作者构建Shp2基因敲除鼠,肺泡灌洗液BALF中检测sEVs的含量。分离肺泡巨噬细胞后检测sEVs对巨噬细胞极化的影响。结果显示:Shp2敲低后,肺上皮细胞sEVs产量增加,促进巨噬细胞浸润至肺局部,并且促进巨噬细胞的M1极化
外泌体10.jpg

上一篇

外泌体介导的lncRNA HOTTIP通过调节HMGA1/miR-218轴促进胃癌细胞顺铂耐药性

下一篇

细胞外囊泡与肽、纳米抗体共价缀合实现靶向治疗

更多资讯

我的询价