研载生物科技(上海)有限公司

8

手机商铺

qrcode
商家活跃:
产品热度:
  • NaN
  • 0.5
  • 1.5
  • 0.5
  • 3.5

研载生物科技(上海)有限公司

入驻年限:8

  • 联系人:

    刘经理

  • 所在地区:

    上海 闵行区

  • 业务范围:

    细胞库 / 细胞培养、技术服务

  • 经营模式:

    生产厂商 科研机构

在线沟通

公司新闻/正文

Panx1-P2X4轴调控HCV感染的肝细胞分泌外泌体

606 人阅读发布时间:2021-08-03 10:07

【关键词】丙肝病毒HCV外泌体miRNA、嘌呤受体、Pannexin泛连接蛋白
外泌体1.png
【摘要】丙肝病毒感染是导致慢性肝病的主要危险因素,包括纤维化、肝硬化和肝癌。HCV感染肝细胞,调节其外泌体和miRNA的释放,影响实质细胞和非实质细胞间的通讯来促进肝脏疾病的发生。本研究发现肝细胞HCV感染期间通过caspase-3/Panx1/P2X4激活释放外泌体和外泌体miRNA的新途径,为HCV感染的肝病提供潜在的治疗靶点。
外泌体2.png
【前言】细胞通过分泌外泌体实现细胞间的通讯,在病毒感染的细胞中也不例外。HCV感染后的肝细胞通过增加外泌体的释放来促进肝脏疾病的发展,其中HCV感染的肝细胞释放的外泌体可导致巨噬细胞的极化和分化、介导星状细胞促纤维化反应、T滤泡调节细胞的扩增。这些充分说明外泌体在肝病发展过程中有着重要作用,但是HCV感染状态下肝细胞产生和释放外泌体的机制仍有待研究。外泌体的释放受应激信号影响,例如DNA损伤、细胞内Ca水平、细胞外ATP水平,Panx1是介导ATP释放的跨膜通道,因此Panx1通路可能与外泌体的释放相关,因此本文着重研究Panx1通路在HCV感染的肝细胞释放外泌体的过程中的作用。
【结果】
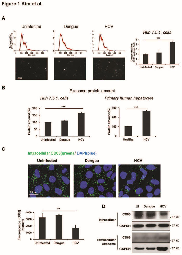
       首先检测了外泌体数量和蛋白含量,细胞内外泌体的标志物CD63蛋白表达,验证HCV感染下肝细胞释放外泌体量增加,将登革热病毒感染作为对照。
外泌体3.png
       外泌体通过递送miRNA介导细胞间通讯,因此检测HCV感染下miRNA的释放,结果表明:HCV感染的肝细胞释放的外泌体中miR122miR146a增加。
外泌体4.png
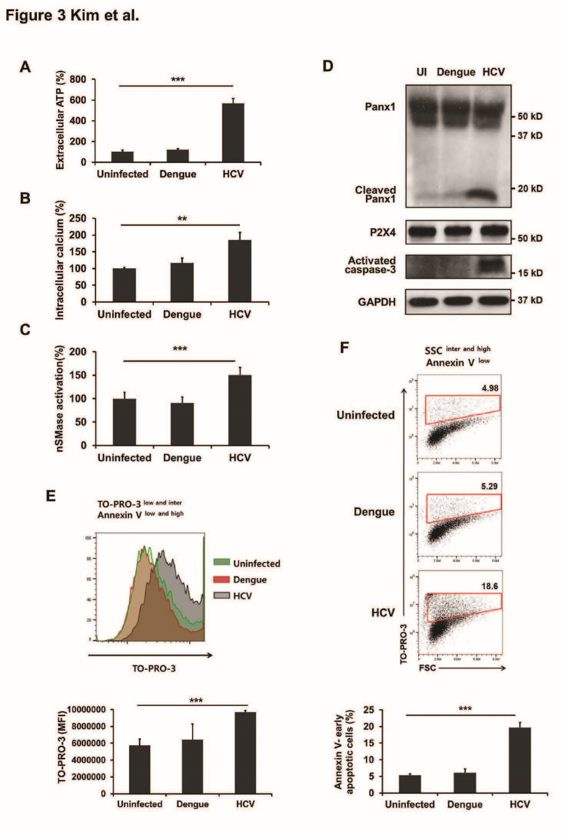
      探究HCV感染下肝细胞中外泌体形成和释放的分子机制。通常MVB的形成有ESCRTRab蛋白通路,但实验结果证实HCV感染下的肝细胞对上述两条通路影响不大。ATPCa通量的水平影响MVB的形成和释放,因此检测感染HCV的肝细胞中ATP释放和Ca通量变化,Panx1P2X受体的表达变化。结果表明HCV感染Panx1和P2X4通路正相关。通常Panx1在细胞凋亡的早期阶段会影响caspase3来改变ATP的释放,因此检测HCV感染的肝细胞Panx1和caspase3蛋白变化,结果表明:HCV感染肝细胞后在早期凋亡阶段会导致caspase3介导Panx1裂解和P2X4的激活。
外泌体5.png
      Loss of function从逻辑上验证HCV感染的肝细胞释放外泌体依赖于caspase3。用caspase3抑制剂处理病毒感染后的肝细胞,分别检测外泌体的释放量、特定miRNA的表达量、ATP的释放、细胞内Ca的水平以及Panx1的表达。结果表明:HCV感染的肝细胞释放外泌体和相应miRNA依赖于caspase3。
外泌体6.png
      Loss of function从逻辑上验证Panx1P2X4HCV感染的肝细胞外泌体释放中的作用。通过药理学方法利用抑制剂、转基因方法利用siRNA分别抑制Panx1P2X4来验证二者在外泌体释放中的作用。
外泌体7.png
       不同浓度的ATP处理肝细胞,验证ATP介导的外泌体释放通过P2X4的激活来实现。
外泌体8.png
        Caspase3ATP释放均会影响ROCK1,因此检测ROCK1是否参与HCV感染的肝细胞外泌体的释放。结果显示:HCV感染的肝细胞外泌体释放不依赖于ROCK1。
外泌体9.png

上一篇

IDH突变型胶质瘤细胞释放外泌体促进全身免疫抑制状态

下一篇

外泌体介导的lncRNA HOTTIP通过调节HMGA1/miR-218轴促进胃癌细胞顺铂耐药性

更多资讯

我的询价