研载生物科技(上海)有限公司

8

手机商铺

qrcode
商家活跃:
产品热度:
  • NaN
  • 0.5
  • 1.5
  • 0.5
  • 3.5

研载生物科技(上海)有限公司

入驻年限:8

  • 联系人:

    刘经理

  • 所在地区:

    上海 闵行区

  • 业务范围:

    细胞库 / 细胞培养、技术服务

  • 经营模式:

    生产厂商 科研机构

在线沟通

公司新闻/正文

优化诱导的多能干细胞培养和提取外泌体的方法

955 人阅读发布时间:2021-08-30 10:36

【关键词】提取细胞外囊泡的培养基、人诱导的多能干细胞、多能性、小细胞外囊泡
优化诱导的多能干细胞培养和提取外泌体的方法
【摘要】干细胞来源的细胞外囊泡在多种疾病中发挥疗效,因此为了提取高质量的小细胞外囊泡sEVs,文章作者优化了培养多能干细胞hiPSCs的方法,收集外泌体的时间和sEVs的提取方法。作者将hiPSCs培养在包含不同浓度的无细胞外囊泡的血清ED-KSR混合的促进细胞外囊泡的完全培养基EVs-PM中,细胞上清持续收集5天的细胞外囊泡,分别检测不同条件下hiPSCs的活力,收集细胞外囊泡的量,评估不同条件下细胞外囊泡的产量变化。
【前言】目前可将成体细胞进行重编排后形成人诱导的多能干细胞,hiPSCs不仅在形态和表面抗原上和胚胎干细胞类似,也具有多向分化潜能,自身增殖能力强。不仅如此,hiPSCs也可向成体细胞分化,其临床应用前景广泛,没有胚胎干细胞类似的伦理问题。
目前细胞外囊泡EVs由活体细胞分泌,通过递送核酸、蛋白质、脂质等生物活性物质介导细胞间交流,hiPSCs来源的EVs也具有治疗潜能,因此很多研究聚焦于hiPSCs-EVs。hiPSCs可来源于多种成体细胞,在提取细胞外囊泡的时候细胞可培养在不同血清的条件下,但是目前很少有研究讨论不同培养条件下细胞外囊泡的产量差异,因此本文作者分析了不同无外泌体血清浓度下提取细胞外囊泡的差异性,同时也比较了两种提取细胞外囊泡的方法。

【结果】
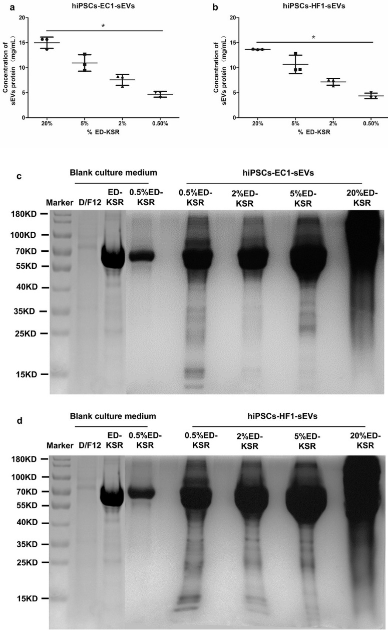
配置不同浓度的ED-KSR提取细胞外囊泡的完全培养基,BCA和DLS实验检测不同条件下蛋白浓度,有无UC下检测颗粒数量,首先确定需要在UC清除培养基中细胞外囊泡的条件下提取EVs。在不同ED-KSR浓度下检测hiPSCs的形态、活力、分化情况等。
优化诱导的多能干细胞培养和提取外泌体的方法
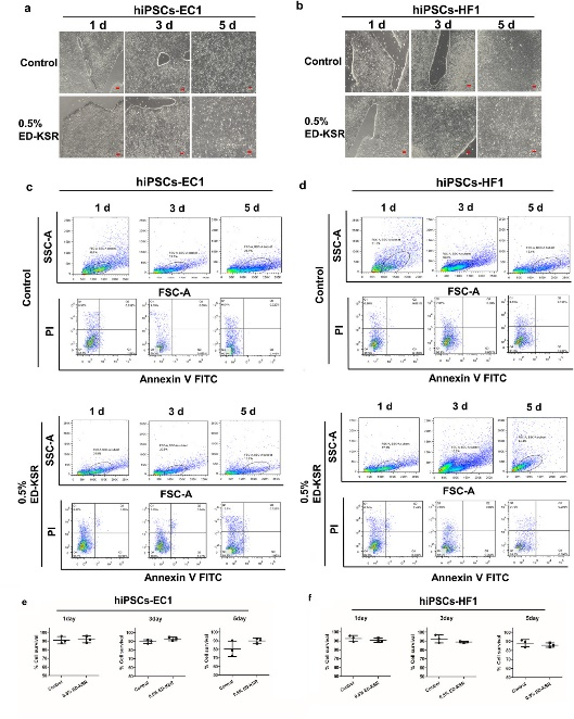
在不同ED-KSR浓度下分离sEVs后进行BCA蛋白定量检测总蛋白浓度,SDS-PAGE分析不同大小的蛋白浓度差异,结果表明:0.5%ED-KSR浓度下分离提取细胞外囊泡不影响hiPSCs的生长,对EVs蛋白浓度影响较小。
优化诱导的多能干细胞培养和提取外泌体的方法
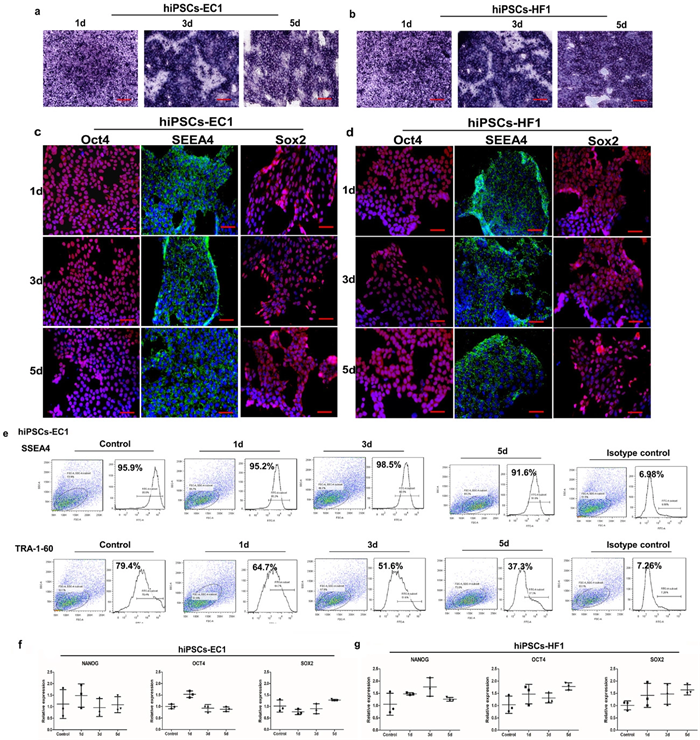
每天更换新鲜的EVs-PM,连续5天收集hiPSCs的上清,细胞在收集上清1,3,5天后进行细胞活力检测,流式分析评估hiPSCs的多能性。结果显示:这三个时间点对细胞活性影响不大。
ALP活性可作为iPSCs多能性的指标,三个时间点均显示hiPSCs处于未分化的状态,WB分析Oct4、SEEA4、SOX2也表明三个时间点多能性均未受影响。流式分析和免疫荧光检测SSEA4、TRA-1-60,Qrt-PCR检测Nanog、Oct4、SOX2的mRNA水平变化,结果表明:三个时间点的hiPSCs未表现出明显的多能性变化。
优化诱导的多能干细胞培养和提取外泌体的方法
优化诱导的多能干细胞培养和提取外泌体的方法
对比分析了添加M-UC和EQ清除完全培养基中细胞外囊泡后,两种培养条件下hiPSCs的细胞外囊泡的产量。TEM、NTA、WB分别表征了细胞外囊泡的特征。
再用两种hiPSCs细胞系分离提取了sEVs,TEM、DLS和流式对这些sEVs进行表征。结果表明:M-UC和EQ均可用于sEVs的提取。
优化诱导的多能干细胞培养和提取外泌体的方法
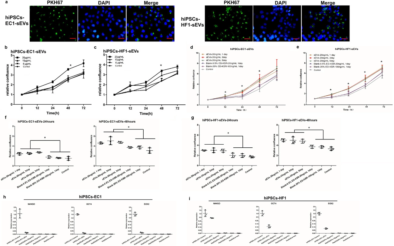
PKH67标记sEVs后与HepG2细胞培养检测sEVs被细胞摄取的情况,不同浓度的sEVs被细胞摄取后对细胞生长的影响,qRT-PCR检测HepG2细胞和sEVs多能标志物表达的差异。结果表明:HepG2细胞可内吞不同条件下分离的sEVs并将其转移至细胞内,当sEVs浓度积累至一定程度可影响HepG2细胞的增殖能力。
优化诱导的多能干细胞培养和提取外泌体的方法

上一篇

量化细胞外囊泡被细胞的摄取和内容物的递送

下一篇

IL-1β提高SLC7A11通过促进PD-L1和CSF1加速肝细胞癌转移

更多资讯

我的询价