研载生物科技(上海)有限公司

8

手机商铺

qrcode
商家活跃:
产品热度:
  • NaN
  • 0.5
  • 1.5
  • 0.5
  • 3.5

研载生物科技(上海)有限公司

入驻年限:8

  • 联系人:

    刘经理

  • 所在地区:

    上海 闵行区

  • 业务范围:

    细胞库 / 细胞培养、技术服务

  • 经营模式:

    生产厂商 科研机构

在线沟通

公司新闻/正文

肿瘤分泌的外泌体可调节T细胞共刺激以及诱导肿瘤特异性T细胞反应

650 人阅读发布时间:2021-09-08 10:19

【关键词】CD28CD80、结直肠癌、细胞外囊泡/外泌体、T细胞共刺激
外泌体1.png
【摘要】结直肠癌是全球癌症相关死亡的主要原因,免疫检查点抑制剂疗法对30%-60%的微卫星高不稳定亚型有效,但是对85%的微卫星稳定肿瘤无效。本文作者利用人、小鼠肿瘤样本、结直肠癌细胞系、人结直肠癌类器官、晚期结直肠癌的各种同基因原位小鼠模型来研究肿瘤分泌的细胞外囊泡(EVs)/外泌体对肿瘤免疫疗法的应答反应。结果表明肿瘤来源的EVs中包含miR424,通过抑制浸润至肿瘤局部的T细胞和DC细胞中CD28-CD80/CD86共刺激通路,进而导致免疫检查点疗法无效。
外泌体2.png
【前言】免疫检查点疗法(CTLA4PD-1/PD-L1)已广泛应用于各种癌症,在结直肠癌患者中,免疫检查点抑制剂疗法对30%-60%的微卫星高不稳定亚型有效,但是对85%的微卫星稳定肿瘤无效。在肿瘤微环境中,浸润至肿瘤内的免疫细胞和肿瘤细胞之间的交互作用影响肿瘤对免疫检查点抑制剂的反应,其中肿瘤细胞来源的EVs通过其内含物影响免疫微环境,因此非常有必要研究结直肠癌细胞分泌的EVs对周围免疫微环境的影响。在免疫检查点抑制剂疗法中,CD28-CD80/CD86轴对起效非常关键,因此本文作者着重研究这条轴在结直肠癌免疫检查点抑制剂应答中的作用。
本文一反以往的研究思路,从靶点出发寻找上游调控miRNA,进而给miRNA进行定位,思路上非常创新。而且在完整论证了调控机制后,将肿瘤来源的EVs联合免疫检查点抑制剂,极大提高了抗肿瘤效果,从机制到临床转化研究都非常充分,数据详实。
【结果】
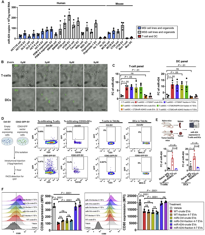
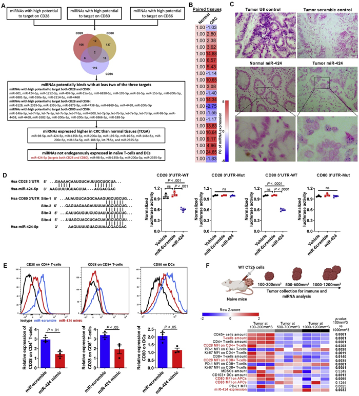
      首先用人结直肠癌CRC组织检测T细胞浸润,接着从TCGA数据库中分析CRC种免疫检查点基因CD28CD80CD86的表达,新鲜肿瘤组织做流式从蛋白层面验证,IF检查表达CD28-CD80/86T细胞和DC细胞是否定位于肿瘤内部,结果表明不同分型的肿瘤浸润的T细胞和DC细胞差异性较大,CD28CD80/CD86表达量也存在差异。
      进而验证CD28-CD80/CD86轴对免疫检查点抑制剂疗法的重要性。抗PD-1CTLA4疗法在Cd28Cd80/86基因敲除鼠中不能抑制肿瘤生长,野生型负瘤小鼠注射CD80CD86抗体后消除了抗PD-1CTLA4疗法的作用,通过回顾文献发现对免疫检查点抑制剂疗法有明显疗效的结直肠癌中CD28CD80/CD86表达量均较高。结果表明CD28-CD80/CD86轴对免疫检查点抑制剂疗法非常重要。
外泌体3.png
     筛选靶向CD28CD80/CD86分子的miRNA,通过肿瘤和正常人miRNA表达量对照缩小范围,在正常T细胞和DC细胞中检测相应miRNA进一步检测缩小范围,验证相应miRNA可结合CD28CD80/CD86分子3’UTRs,确定miR424CD28CD80/CD86分子的负向调控的miRNA。检测配对的CRC患者癌组织和健康人组织中miR424表达量,在TCGA数据库中验证,FISH定位肿瘤细胞中miR424表达,双荧光素酶报告实验验证miR424CD28CD80/CD86转录本结合。T细胞和DC细胞转染miR424,从蛋白层面验证miR424CD28CD80/CD86的负向调节作用。对于不同分级的肿瘤,分别检测免疫细胞浸润情况和miR424表达量。结果表明miR424抑制CD28CD80/CD86分子,在肿瘤发展过程中创造免疫抑制性微环境。
外泌体4.png
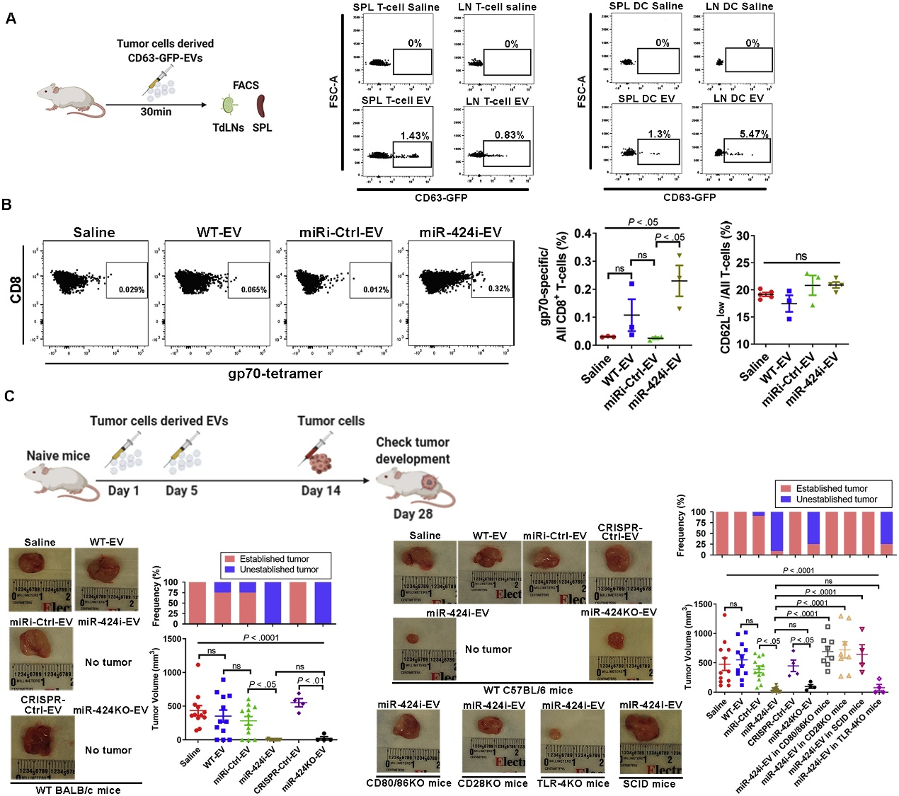
      探究miR424在肿瘤细胞和肿瘤浸润的免疫细胞中积累的机制。首先检测miR424在肿瘤细胞、肿瘤类器官、肿瘤浸润的免疫细胞以及对应外泌体中表达量,两种方法分离外泌体并进行小RNA测序验证EVs中miR424表达。共聚焦验证T、DC细胞可摄取肿瘤分泌的EVs,构建肿瘤细胞和原始T、DC细胞共培养模型,GFP标记肿瘤来源的EVs,通过流式分选验证T和DC细胞摄取这些EVs,同时对比WT和负瘤小鼠中分离的免疫细胞对肿瘤EVs的摄取。miR424抑制剂处理肿瘤细胞以及肿瘤细胞KOmiR424后验证miR424CD28/CD80的抑制性作用。最后还证实了缺氧环境可促进肿瘤细胞表达miR424。
外泌体5.png
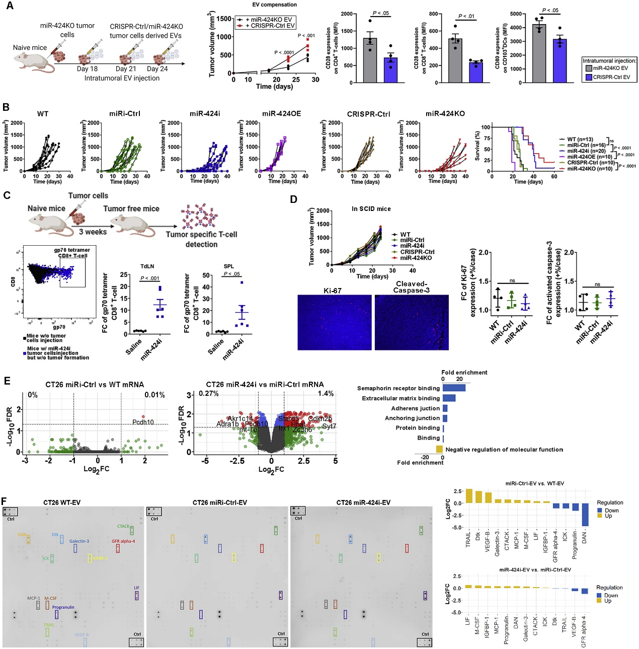
     体内验证miR424能够抑制CRC的生长。构建miR424KOCRC细胞,注射形成皮下瘤,瘤体中注射包含miR424EVs可促进肿瘤生长,抑制浸润的免疫细胞中CD28CD80表达。进一步证实肿瘤生长受限是由于抗肿瘤免疫反应,检测转染miR424的免疫缺陷荷瘤小鼠、Cd28Cd80/86敲除鼠体内肿瘤增殖、凋亡信号,同时检测miR424对体内肿瘤的基因变化和蛋白变化影响,证实miR424对肿瘤生长关键基因影响不大,进而验证了miR424是通过抑制肿瘤浸润的免疫细胞来发挥抗肿瘤作用。
外泌体6.png
     进一步在体内验证肿瘤来源的EVs中miR424对抗肿瘤免疫效应的影响。检测阻断miR424后的免疫情况变化,浸润的免疫细胞CD28CD80变化,同时用Cd28Cd80基因敲除鼠验证,结果支持功能性miR424阻断CD28-CD80/CD86轴来抑制肿瘤对免疫检查点抑制剂的疗效。
外泌体7.png
      肿瘤来源的EVs不仅包含免疫抑制性因子,同时也包含肿瘤抗原诱导抗肿瘤免疫反应,因此推测miR424可能增加肿瘤来源EVs的免疫原性。静脉输注抑制miR424的肿瘤EVs可引起免疫器官抗原特异性T细胞的激活,检测这种特异性免疫激活能否抑制肿瘤。Tlr4、Cd28Cd80/86转基因敲除鼠分别验证了肿瘤EVs能引发特异性免疫反应,同时这种免疫反应依赖于CD28-CD80/CD86分子。(从治疗角度出发验证肿瘤来源的EVs引起抗肿瘤免疫来杀死肿瘤)
外泌体8.png
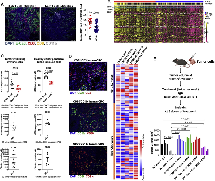
      用晚期结直肠癌小鼠模型验证修饰过的肿瘤来源EVs可增加免疫检查点抑制剂的疗效。晚期肿瘤存在更多的免疫抑制因素,因此推测单纯肿瘤来源的EVs不足以引发有效的抗肿瘤免疫,因此联合免疫检查点抑制剂疗法,结果证实肿瘤来源的EVs联合免疫检查点抑制剂疗法可有效清除肿瘤微环境中的免疫抑制因素,达到很好的抗肿瘤效果。
外泌体9.png

上一篇

整合外泌体的功能性支架可调节适合组织修复的固有免疫和适应性免疫反应

下一篇

赋予VEGF质粒的祖细胞源性外泌体增强节段性骨缺损的成骨诱导和血管重塑

更多资讯

我的询价