研载生物科技(上海)有限公司

8

手机商铺

qrcode
商家活跃:
产品热度:
  • NaN
  • 0.5
  • 1.5
  • 0.5
  • 3.5

研载生物科技(上海)有限公司

入驻年限:8

  • 联系人:

    刘经理

  • 所在地区:

    上海 闵行区

  • 业务范围:

    细胞库 / 细胞培养、技术服务

  • 经营模式:

    生产厂商 科研机构

在线沟通

公司新闻/正文

赋予VEGF质粒的祖细胞源性外泌体增强节段性骨缺损的成骨诱导和血管重塑

638 人阅读发布时间:2021-09-06 10:55

【关键词】3D打印、VEGF基因、锚定肽、工程化的外泌体、血管化的骨发生
外泌体1.png

【摘要】大节段骨再生因为难以再新形成的骨中产生血管结构,目前仍然是一个挑战,传统的方法是利用骨支架和细胞、生长因子共移植来促进骨发生、血管发生,但是细胞治疗存在免疫反应、肿瘤形成可能、生物活性、培养周期相对长等问题。外泌体50-200nm的细胞外囊泡,包裹许多蛋白质、核酸、脂质等,因生物相容性好、细胞整合效率高等优点,在再生医学中作为理想的给药/递送基因的载体。本文利用基因工程技术将VEGF包裹至ATDC5来源的外泌体中,通过锚定肽CP05将外泌体连接至3D打印的支架上,通过体内外实验证实包裹有外泌体的3D打印支架有很好的疗效。
外泌体2.png

【前言】再生医学中,传统的细胞+生长因子+支架疗法存在一定的缺陷,例如:细胞来源和活力、免疫排斥、潜在的致瘤风险、长期疗效、临床应用价格高等。尽管基于细胞的疗法是先进的,这些潜在的问题限制了其临床的大规模应用,而这些细胞来源的外泌体包裹大量功能性miRNA、蛋白质、生物活性分子等可调节其他细胞的活动,激活信号通路甚至参与疾病的治疗,同时具有较好的组织相容性和细胞整合性,可作为再生医学中的很好的载体。
作者先前的工作中已经报道过外泌体介导的头骨再生,而对于大段骨折的修复则需要骨细胞和血管结构的再生。为了解决该问题,作者利用基因工程技术将VEGF包裹至ATDC5来源的外泌体中,通过锚定肽CP05将外泌体连接至3D打印的支架上,通过体内外实验验证其疗效。
【结果】
      TEMNTAWBATDC5细胞来源的外泌体进行表征,流式检测CP05肽整合至外泌体的效率。结果显示:外泌体包裹CP05的效率高。
外泌体3.png

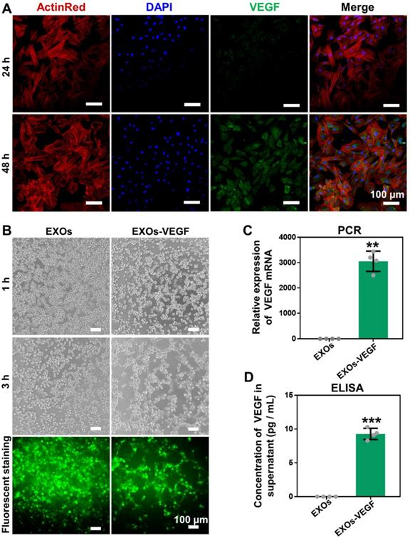
      利用电穿孔技术将VEGF质粒包裹至外泌体中,再将工程化的外泌体和rBMSCs培养24-48h检测转染效率,处理HUVECs进一步验证工程化的外泌体管道形成能力,qRT-PCRELISA分别从RNA和蛋白层面验证VEGF的表达量提升。
外泌体4.png

      对3D支架的性能进行检测。250um的孔道适合氧气和营养物质的交换,检测支架抗压能力,共聚焦显微镜检测CP05外泌体锚定在支架上。
外泌体5.png

      体外验证:CP05锚定肽处理后增加外泌体与支架之间的亲和力,CCK8显示支架对细胞增殖无影响,支架表面支持细胞粘附和扩散,DiI染色外泌体后与rBMSCs共培养检测其细胞整合情况。
外泌体6.png

       体外ALP染色检测工程化的外泌体促进骨形成的能力。免疫荧光检测骨形成标志OCNqRT-PCR验证骨形成相关的基因变化。
外泌体7.png

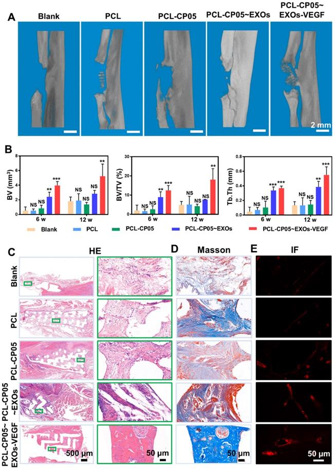
      体内检测工程化的外泌体联合支架对骨形成和血管形成的影响。构建大段骨缺损的大鼠模型,移植外泌体处理的支架,移植后12周进行评估。检测缺损骨所在肢体的抗压力能力,micro-CT评估骨形成,HE染色检测骨形成和血管形成,免疫荧光染色检测CD31来验证血管形成。
外泌体8.png

上一篇

肿瘤分泌的外泌体可调节T细胞共刺激以及诱导肿瘤特异性T细胞反应

下一篇

量化细胞外囊泡被细胞的摄取和内容物的递送

更多资讯

我的询价