研载生物科技(上海)有限公司

8

手机商铺

qrcode
商家活跃:
产品热度:
  • NaN
  • 0.5
  • 1.5
  • 0.5
  • 3.5

研载生物科技(上海)有限公司

入驻年限:8

  • 联系人:

    刘经理

  • 所在地区:

    上海 闵行区

  • 业务范围:

    细胞库 / 细胞培养、技术服务

  • 经营模式:

    生产厂商 科研机构

在线沟通

公司新闻/正文

生产用于骨再生的小RNA调节的外泌体模拟物

651 人阅读发布时间:2021-09-22 11:27

【关键词】间充质干细胞MSCs、骨、外泌体模拟物、noggin抑制、sRNAs
外泌体1.png
【摘要】外泌体是一种可用于骨修复和病理疾病治疗的无细胞方法,但是目前外泌体产量低、疗效不明显限制了外泌体的临床应用。本文作者报道了通过挤压的方法从人间充质干细胞(hMSC)中聚集外泌体模拟物(EMs),该外泌体模拟物(EMs)比外泌体有更高的CD63表达。作者将hMSCnoggin下调并按上述方法制备外泌体模拟物(EMs)以增强其成骨特性,将hMSC-Ems与可注射水凝胶一起可用于小鼠非愈合性颅骨缺损,而且抑制noggin后通过抑制miR29a介导了增强的成骨作用。
外泌体2.png
【前言】间充质干细胞具备三系分化能力,因此MSCs可用于组织修复和再生。目前认为MSCs主要通过外泌体介导生物学效应,而且外泌体具备内在归巢效应、循环中高稳定性、低免疫原性、有效的分子信号刺激,因此外泌体成为了天然的纳米载体,但是其量产低不足以满足目前大规模应用的需求且难以更好纯化。外泌体通过递送各种生物活性分子发挥功能,但是许多临床前研究表明单独应用外泌体不足以完成组织修复。有多种生物活性因子,例如BMP信号可调节骨稳态,在BMP信号刺激下,MSCs和成骨细胞会提升noggin表达来抑制BMP信号过度上升,且体内外研究均表明抑制noggin信号可促进成骨发生、骨形成增多,因此作者推测抑制MSCs的noggin信号后分泌的外泌体有助于骨形成。为了解决外泌体产量低的问题,作者研发了挤压方法制备外泌体模拟物(EMs),从抑制noggin的MSCs中提取Ems并封装在可注射的壳聚糖水凝胶中治疗鼠的颅骨缺损。
【结果】
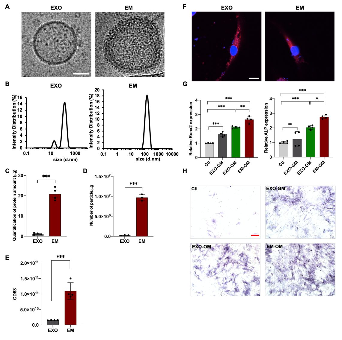
     首先利用挤压的方法制备出外泌体模拟物EMs并进行表征,与超速离心法分离的外泌体进行产量对比,标记后检测MSC-EMs可被MSC细胞摄取并促进MSC的成骨分化。结果表明挤压方法提取的EMs含量高于超速离心法提取的外泌体,且EMs能够被MSCs摄取并促进其成骨分化。
外泌体3.png
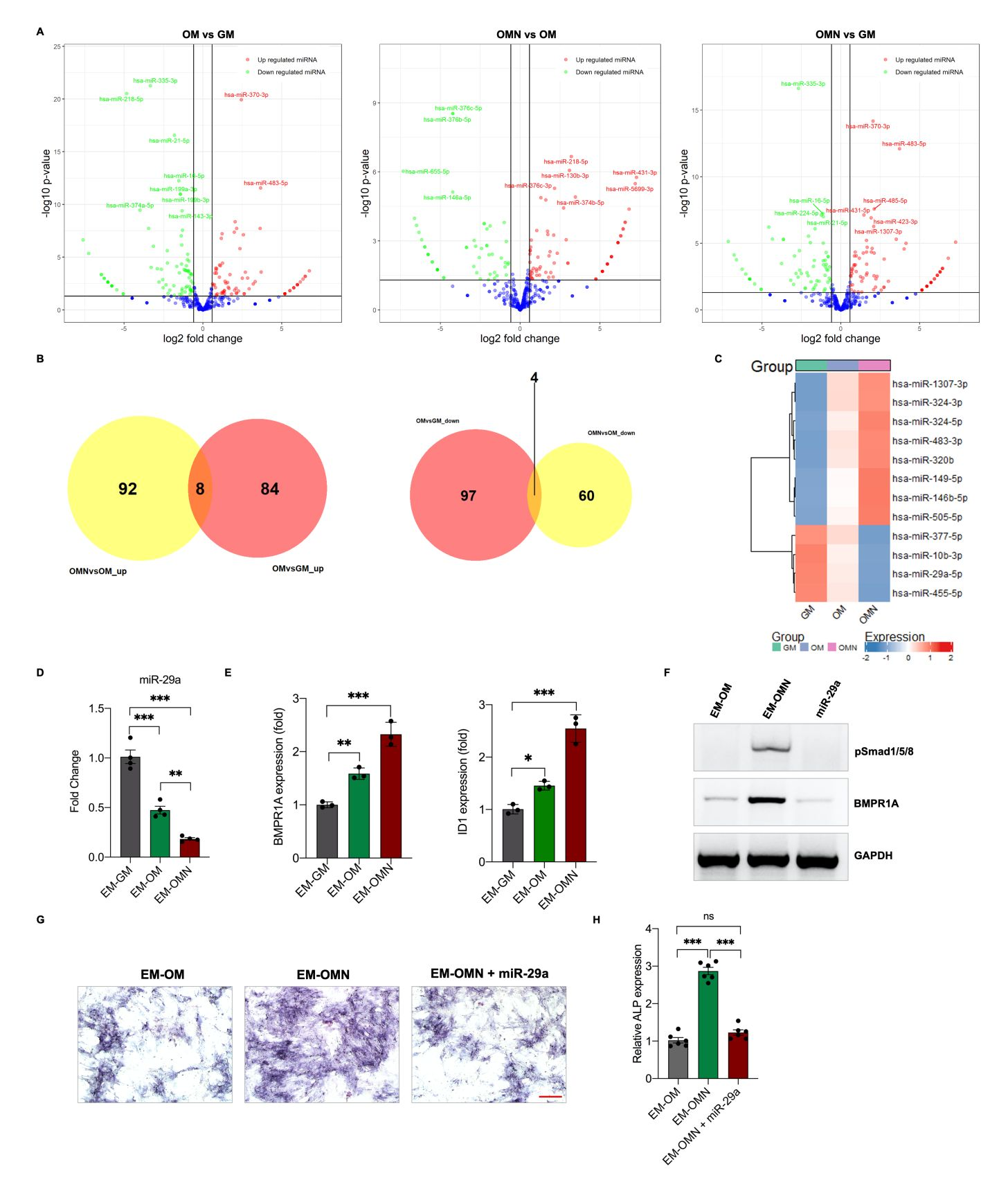
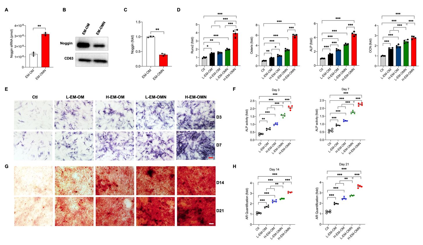
      为了进一步提高MSC-EMs促成骨作用,从noggin抑制的MSCs中制备EMs,检测这些EMs在体外对MSC成骨分化的影响,结果表明从noggin抑制的MSCs中制备的EMs比对照组显著提高成骨分化能力。
外泌体4.png
     为了能将EMs应用于骨修复,开发了可注射的光交联壳聚糖水凝胶来递送EMs,首先从MSCs中提取的EMs封装在壳聚糖水凝胶中有效提高二维培养和三维培养MSCs的成骨分化。
外泌体5.png
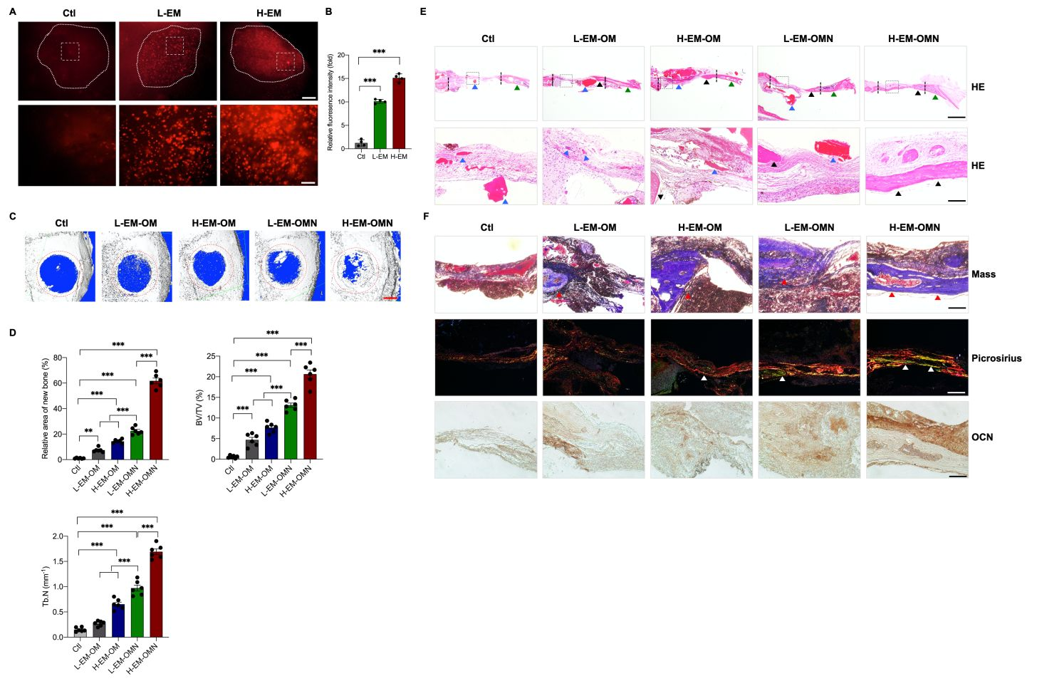
      从noggin抑制的MSCs中提取EMs并封装在壳聚糖水凝胶中,注射到成年小鼠颅骨缺损的部位在体内评估其促骨再生的作用。注射5天后可在损伤局部检测到EMs上的荧光信号,8周后取出颅骨通过micro-CT和组织学染色评估骨再生。
外泌体6.png
      进一步探究noggin抑制后EMs促进骨再生的机制。外泌体通常递送小RNA发挥作用,尤其是miRNAs,因此推测noggin抑制后的MSC-EMs通过改变miRNA表达谱来影响骨再生。不同培养基条件下分离EMs并进行miRNA测序,结果表明miR29a显著下调,验证miR29a可调节BMP/Smad通路和骨再生。
外泌体7.png

上一篇

DRD2促进M1巨噬细胞,抑制NFkB信号传导,诱发乳腺癌细胞焦亡

下一篇

开学大促

更多资讯

我的询价