研载生物科技(上海)有限公司

8

手机商铺

qrcode
商家活跃:
产品热度:
  • NaN
  • 0.5
  • 1.5
  • 0.5
  • 3.5

研载生物科技(上海)有限公司

入驻年限:8

  • 联系人:

    刘经理

  • 所在地区:

    上海 闵行区

  • 业务范围:

    细胞库 / 细胞培养、技术服务

  • 经营模式:

    生产厂商 科研机构

在线沟通

公司新闻/正文

DRD2促进M1巨噬细胞,抑制NFkB信号传导,诱发乳腺癌细胞焦亡

1221 人阅读发布时间:2021-09-27 11:40

【关键词】肿瘤抑制基因、DRD2、乳腺癌、巨噬细胞、细胞焦亡
外泌体1.png
【摘要】乳腺癌发病率高而五年生存率低,尤其晚期乳腺癌无法治愈,因此需要识别和表征新的肿瘤抑制基因,构建有效的预后生物标志物或治疗靶点。通过对乳腺癌组织和正常乳腺组织进行RNA-seq分析,筛选出抑癌基因DRD2,因此本文作者通过体内外验证其表达量与预后相关性、对化疗敏感性的影响、对细胞凋亡和焦亡的影响、对肿瘤微环境中巨噬细胞的影响来分析DRD2作为预测和治疗靶点的可行性。
【前言】乳腺癌高发病率和低五年生存率使得寻找生物标志物和治疗靶点迫在眉睫。肿瘤抑制基因对肿瘤进展非常重要,通常会被乳腺癌中的DNA甲基化而下调和沉默,因此本文作者分析了乳腺癌组织和正常组织的RNA-seq数据,筛选出DRD2作为后续研究重点。DRD2属于多巴胺受体家族,不仅在神经系统中至关重要,同时也被报道影响免疫系统和癌症进展,而且可通过调节肿瘤微环境来间接影响肿瘤进展,但是DRD2是否影响乳腺癌的进展以及潜在的机制尚不清楚。
【结果】
       首先对乳腺癌组织和正常乳腺组织进行RNA-seq测序,筛选出差异基因DRD2,利用IHCTCGA数据库中的数据验证,分析差异表达DRD2的乳腺癌患者预后,最后在不同的乳腺癌细胞系中进行RNA和蛋白层面验证。
外泌体2.png
      选择高表达DRD2的乳腺癌细胞系,对其潜在的表型(增殖、凋亡、化疗敏感性、侵袭和迁移、EMT)进行分析,随后在动物模型中验证DRD2高表达可抑制肿瘤生长,促进其凋亡。
外泌体3.png
      DRD2在其他研究中可调节巨噬细胞向M1极化,因此将高表达和低表达DRD2的乳腺癌细胞和巨噬细胞进行共培养,检测乳腺癌细胞表达的DRD2对巨噬细胞极化的影响。
外泌体4.png
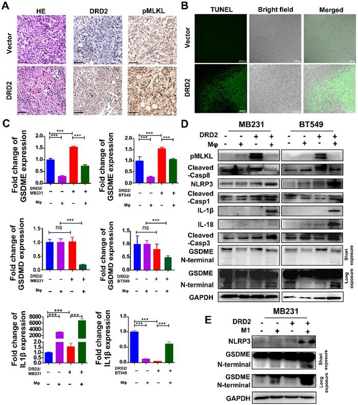
      在体内进一步验证肿瘤细胞表达DRD2可增加肿瘤死亡,进而探究表达DRD2的乳腺癌细胞与巨噬细胞之间的串扰能否影响细胞焦亡发生。
外泌体5.png
      NF-kB信号传导的激活对于触发炎性体组装和细胞焦亡非常重要,因此探究DRD2对于NF-kB活化的影响,检测DRD2p-p65核易位、IKKα/β、IkBα和p65磷酸化,以及上游TAK1的变化。
外泌体6.png
      之前的结果表明异位DRD2表达显著抑制p65NF-kB靶基因IL10的表达,表明DRD2在没有配体的激活的情况下是NF-kB通路的负性调节因子,因此除了结合β-arrestin2DRD2还可以通过其他方式抑制NF-kB。利用Co-IP筛选DRD2结合的靶蛋白来进一步研究其机制并进行验证。
外泌体7.png

上一篇

GATA4驱动miR206-3p通过调节成骨和破骨细胞活性控制口面部骨骼发育

下一篇

生产用于骨再生的小RNA调节的外泌体模拟物

更多资讯

我的询价