研载生物科技(上海)有限公司

8

手机商铺

qrcode
商家活跃:
产品热度:
  • NaN
  • 0.5
  • 1.5
  • 0.5
  • 3.5

研载生物科技(上海)有限公司

入驻年限:8

  • 联系人:

    刘经理

  • 所在地区:

    上海 闵行区

  • 业务范围:

    细胞库 / 细胞培养、技术服务

  • 经营模式:

    生产厂商 科研机构

在线沟通

公司新闻/正文

GATA4驱动miR206-3p通过调节成骨和破骨细胞活性控制口面部骨骼发育

564 人阅读发布时间:2021-09-29 10:31

【关键词】GATA4miR206-3p、成骨细胞、破骨细胞、骨发育
外泌体1.png
【摘要】口面部骨骼发育过程中的生长障碍可能导致口面部畸形,间充质谱系的成骨细胞和负责骨吸收的破骨细胞之间的平衡对口面部骨骼发育非常重要,但是目前对于口面部间充质干细胞(OMSCs)和破骨细胞之间的交互作用尚不清楚。本文作者利用神经嵴细胞特异性敲除鼠来研究GATA4蛋白在口面部发育过程中的作用,同时口面部间充质干细胞(OMSCs)与破骨细胞之间的交互作用,结果证实了GATA4驱动miR206-3p来调节OMSCs与破骨细胞的功能,同时也表明OMSCs来源的外泌体在促进骨再生中的作用。
【前言】口面部间充质干细胞(OMSCs)来源于神经嵴细胞并分化为成骨细胞,是参与口面部骨骼发育的主要细胞,不仅如此,骨表面也存在大量破骨细胞,正是成骨细胞和破骨细胞之间的平衡决定了骨骼稳态。以往的研究集中于MSCs参与成骨分化的调控,而MSCs与破骨细胞之间的交互作用研究少,其中外泌体介导了细胞间的交互作用,因此本文着重研究了OMSCs与破骨细胞之间通过外泌体进行的交互作用。GATA4是一种锌指转录因子,在骨骼发育中起关键作用,GATA4转录物存在于迁移性神经嵴细胞及其衍生物中,在成骨细胞中条件性敲除GATA4可导致骨矿物质密度降低,小鼠神经嵴细胞敲除GATA4显示出口面部骨骼发育缺陷,这就表明GATA4在维持口面部发育中具有重要作用。因此本文构建了GATA4敲除鼠,并研究OMSCs与破骨细胞之间的交互作用对骨发育和稳态的影响。
【结果】
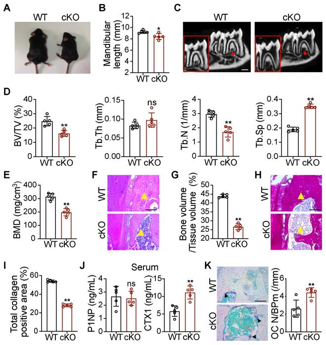
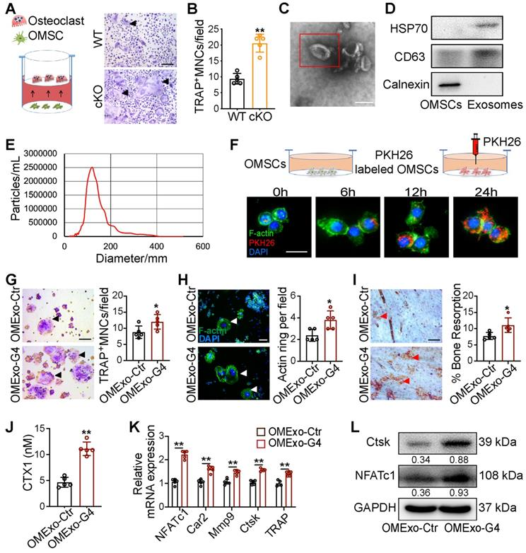
      首先构建了神经嵴细胞条件性敲除GATA4的转基因小鼠,检测该小鼠和对照组之间骨形成和骨吸收之间的平衡。分离其中骨吸收细胞时发现转基因鼠骨吸收细胞数量明显多于对照组,因此推测在骨髓微环境中OMSCs能够与破骨细胞之间进行交互作用。
外泌体2.png
      提取转基因小鼠和对照组小鼠的OMSCs,在体外培养并分离其外泌体,进行表征鉴定。随后研究了OMSCs-Exos对破骨细胞分化和功能的影响。
外泌体3.png
      为了研究OMSC-Exos中miRNA与破骨细胞之间的调节作用,对OMSC-Exos进行miRNA测序分析,筛选出显著差异表达的miR206-3p,并且显示miR206-3p调节的基因GO分析表明其与成骨和破骨细胞分化相关。
外泌体4.png
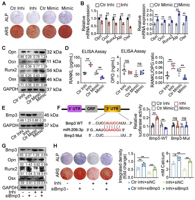
       体外验证miR206-3p对OMSCs成骨分化的影响,其次通过rescue实验证实GATA4直接调节miR206-3p,证实miR206-3p可直接结合Bmp33’UTR区调控BMP3的表达。
外泌体5.png
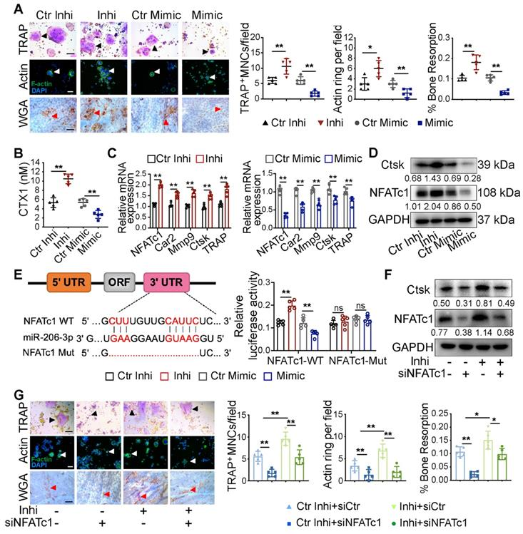
      体外检测OMSC-Exos中miR206-3p对破骨细胞的调节,证实miR206-3p可靶向NFATc1调节破骨细胞的活动。
外泌体6.png
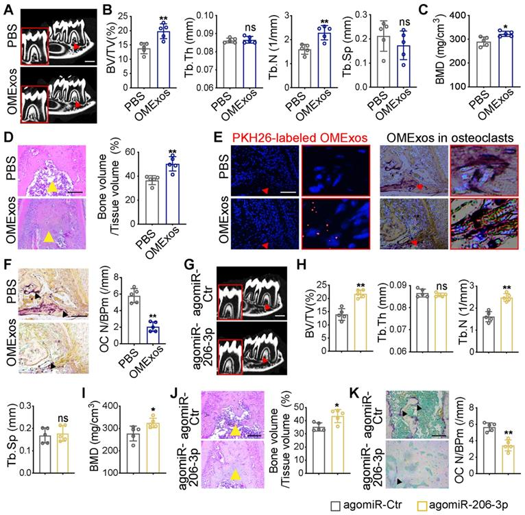
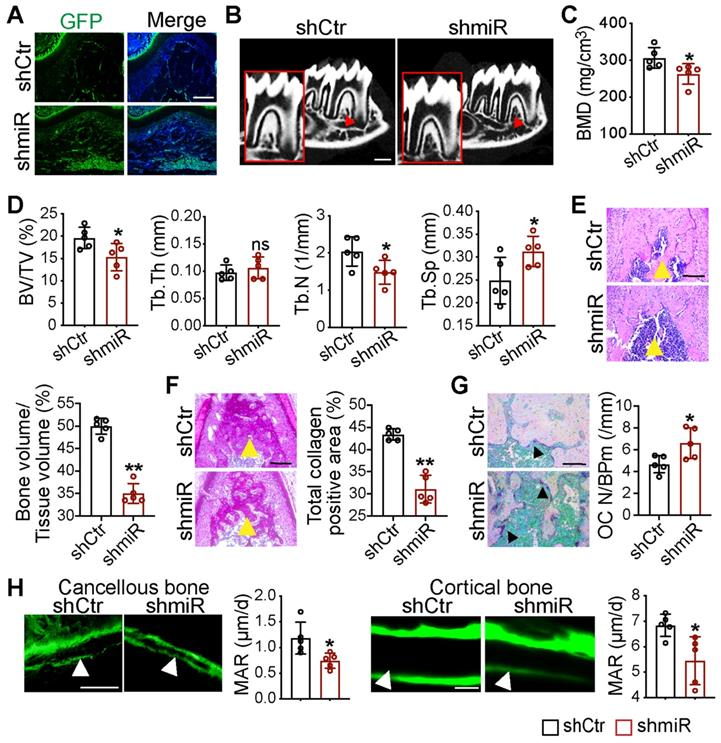
     体内检测OMSC-Exos来源的miR206-3p对于转基因小鼠和对照鼠骨稳态的影响。
外泌体7.png
      构建骨微环境中miR206-3p抑制的动物模型来验证miR206-3p能够抑制骨形成,促进骨吸收。
外泌体8.png

上一篇

HIF1α通过上调自噬减缓压力诱导的髓核来源干细胞凋亡

下一篇

DRD2促进M1巨噬细胞,抑制NFkB信号传导,诱发乳腺癌细胞焦亡

更多资讯

我的询价