研载生物科技(上海)有限公司

8

手机商铺

qrcode
商家活跃:
产品热度:
  • NaN
  • 0.5
  • 1.5
  • 0.5
  • 3.5

研载生物科技(上海)有限公司

入驻年限:8

  • 联系人:

    刘经理

  • 所在地区:

    上海 闵行区

  • 业务范围:

    细胞库 / 细胞培养、技术服务

  • 经营模式:

    生产厂商 科研机构

在线沟通

公司新闻/正文

装载Wnt3a的外泌体促进软骨修复

853 人阅读发布时间:2021-10-18 10:42

【关键词】Wnt3a、软骨、药物递送、外泌体、关节修复
外泌体1.png
【摘要】软骨缺损目前修复不佳,最近的遗传学证据表明Wnt3a有助于软骨再生,但是致密的无血管软骨细胞外基质限制了其渗透进软骨内以及向软骨细胞释放信号。细胞外囊泡可透过完整的软骨,因此本文作者利用外泌体作为载体递送Wnt3a到软骨内观察大软骨缺损的修复效果。过表达Wnt3a的L细胞提取外泌体并进行表征,构建大软骨缺损小鼠模型,将外泌体注射进膝盖中,8周后评估软骨修复程度。利用TCF/Lef:H2B-GFP转基因小鼠检测体内途径的激活,在体内重组的Wnt3a不能激活体内的Wnt途径,而装载Wnt3a的外泌体可在一周后激活经典的Wnt途径。
【前言】61%膝关节镜检查的患者都存在软骨缺损,可能会导致残疾并有可能发展为骨关节炎。目前基于细胞的疗法是有效的,但是操作繁琐;其他新型生物制剂通过激发内源性修复能力来发挥功效,但是受限于软骨组织无血管结构而且存在致密且带强负电的细胞外基质。近期有研究表明中性粒细胞来源的外泌体可渗透进软骨中,表明中性粒细胞来源的外泌体可能是良好的递送载体。Wnt3a基因中的单核苷酸多态性与耳垂软骨再生能力降低有关,并且在软骨再生过程中Wnt3a表达增加。经典的Wnt-βcatenin通路通常与发育、干细胞维持、损伤修复相关,而Wnt3a是这条经典途径的强烈激活剂。因此本文作者利用外泌体作为递送载体,jiangWnt3a递送至软骨刺激软骨再生。
【结果】
        Wnt-βcatenin通路的过度激活会导致软骨细胞外基质丢失,但是Wnt3a在损伤部位高表达可促进软骨修复。重组Wnt3a蛋白可减少软骨细胞蛋白聚糖含量,但在IL-1β存在的情况下Wnt3a可一定程度挽救蛋白聚糖丢失,且抑制MMP13的上调,这些结果表明:Wnt3a支持软骨修复。
外泌体2.png
      Wnts家族蛋白是不可溶的,因此通常内源性Wnts蛋白从细胞分泌出来附着在外泌体上,而且过表达Wnt3a后,Wnt3a会自组装到外泌体表面,因此本文作者推测可通过细胞外囊泡递送Wnt3a至软骨细胞。构建过表达Wnt3a的L细胞,从过表达Wnt3a的细胞和对照细胞中提取外泌体并进行鉴定和表征。
外泌体3.png
      体外实验评估负载Wnt3a的外泌体用量,检测外泌体携带的Wnt3a的活性,结果表明外泌体携带的Wnt3a可激活β-catenin通路,且在无血清环境下也有活性,但重组Wnt3a由于溶解性差在无血清环境下缺乏活性。
利用软骨增殖实验和蛋白聚糖含量变化来检测外泌体携带的Wnt3a具有生物活性,而后在IL-1β存在的情况下检测了蛋白聚糖含量变化。结果表明外泌体携带的Wnt3a可极大的挽救IL-1β造成的蛋白聚糖丢失。
外泌体4.png
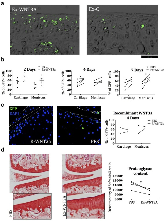
       利用TCF/Lef:H2B-GFP转基因小鼠体内检测外泌体能否将Wnt3a递送渗透软骨基质,将信号传递至软骨细胞中。因Tcf/Lef是WNT-β-catenin信号通路的敏感靶点,当该通路信号激活时,GFP有表达。相比于空载的外泌体和重组Wnt3a蛋白,携带Wnt3a蛋白的外泌体可有效激活WNT-βcatenin通路,减少糖胺聚糖含量。
外泌体5.png
       构建膝关节软骨缺损的动物模型,分别用含有携带Wnt3a外泌体和对照组外泌体的大鼠胶原1型凝胶填充缺损部位。8周后对软骨修复评分、组织形态学评分,结果表明携带Wnt3a的外泌体可改善软骨修复。
外泌体6.png

上一篇

外泌体介导的角质形成细胞和巨噬细胞在皮肤伤口愈合中的交互作用

下一篇

脊髓损伤后运动皮层的铁过载诱导神经细胞死亡

更多资讯

我的询价