研载生物科技(上海)有限公司

8

手机商铺

qrcode
商家活跃:
产品热度:
  • NaN
  • 0.5
  • 1.5
  • 0.5
  • 3.5

研载生物科技(上海)有限公司

入驻年限:8

  • 联系人:

    刘经理

  • 所在地区:

    上海 闵行区

  • 业务范围:

    细胞库 / 细胞培养、技术服务

  • 经营模式:

    生产厂商 科研机构

在线沟通

公司新闻/正文

脊髓损伤后运动皮层的铁过载诱导神经细胞死亡

798 人阅读发布时间:2021-10-14 10:14

【关键词】铁死亡、铁过载、脂质过氧化、运动皮层、脊髓损伤
外泌体1.png
【摘要】脊髓损伤(SCI)后运动神经元的死亡导致原发性运动皮层萎缩,进而影响运动功能恢复,然而目前运动神经元的死亡机制尚不清楚。本研究证实SCI患者和大鼠运动皮层中的铁沉积显著增加,引发脂质活性氧(ROS)的沉积并最终导致运动神经元铁死亡,其中运动皮层中激活的小胶细胞分泌大量的NO来调节细胞铁稳态相关蛋白以诱导运动神经元的铁过载。
【前言】脊髓损伤(SCI)后导致的瘫痪给众多家庭和社会带来巨大的经济社会负担,以往的策略局限于脊髓损伤部位,但是本研究团队发现在SCI早期运动皮层发生结构萎缩和功能变化,并且萎缩程度和运动功能的恢复呈负相关,因此针对大脑结构和功能的重组治疗策略有望改善SCI。目前对神经元确切死亡机制尚未了解透彻,铁死亡是癌细胞一种新的死亡程序,由铁介导的脂质活性氧积累进而导致细胞死亡,而铁死亡对于神经系统疾病也有重要意义。之前研究表明SCI诱导小胶质细胞激活和铁积累,因此推测铁死亡可能与SCI后脑损伤相关。
外泌体2.png
【结果】
        首先检测SCI后运动皮层的铁负载。
外泌体3.png
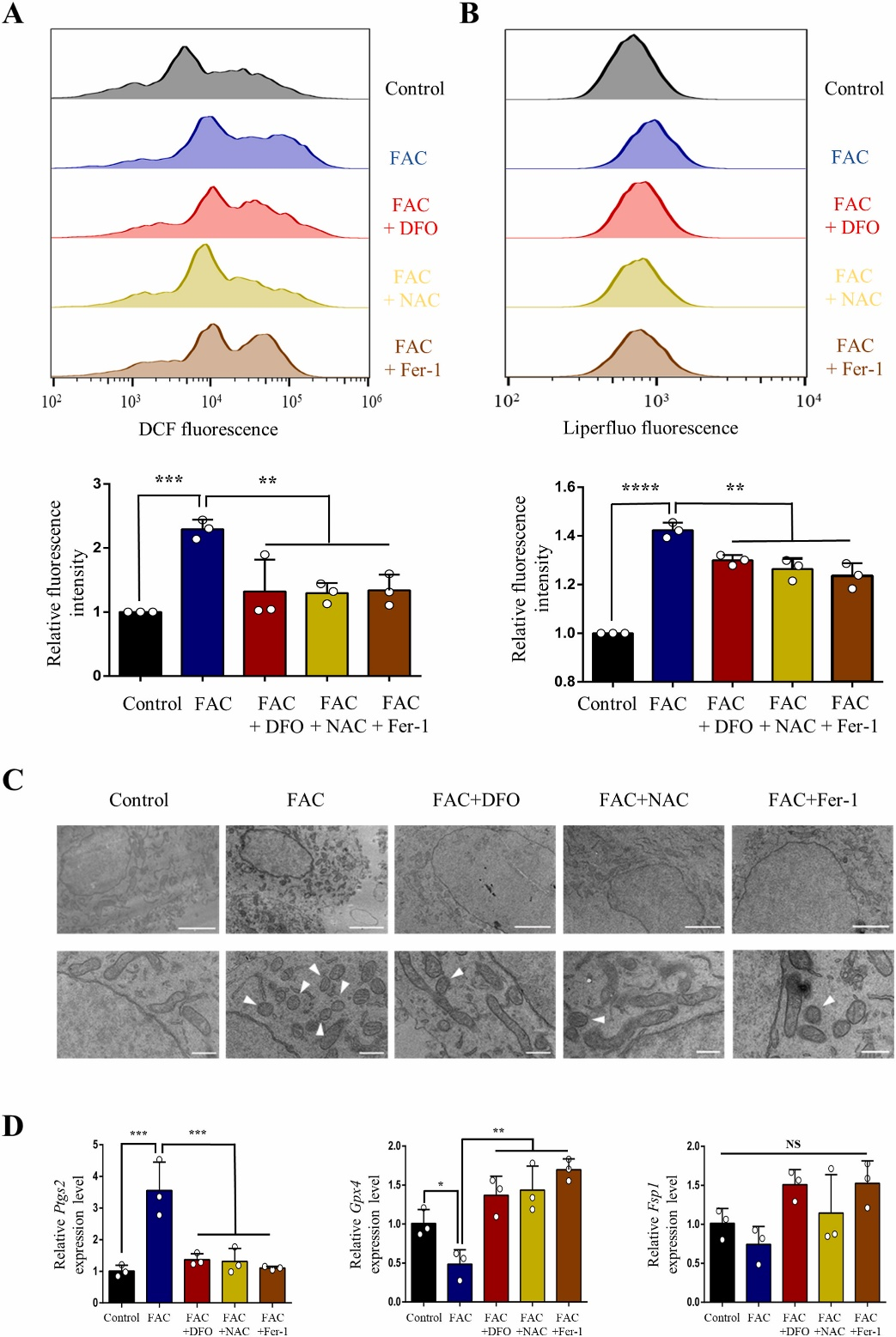
      进一步验证SCI诱导的铁超载是否会导致铁死亡,检测铁死亡相关的标志——ROS积累和脂质过氧化程度。
外泌体4.png
      分离原代初级皮质神经元,体外验证铁过载会导致神经元的铁死亡。
外泌体5.png
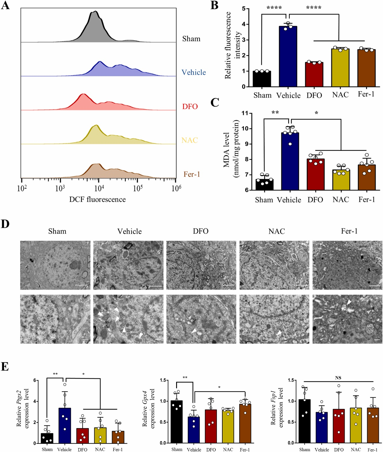
      铁死亡抑制剂处理后分析运动皮层中神经元的数量,表明抑制铁死亡可改善运动皮层中的神经死亡,进而改善SCI后运动通路的完整性和运动恢复。
外泌体6.png
外泌体7.png
      探索SCI如何诱导运动皮层铁过载的机制,检测了运动皮层中小胶质细胞的激活情况,并验证小胶质细胞激活情况与铁死亡相关蛋白之间的相关性。
外泌体8.png
进一步确认NO是否通过体外调节铁代谢相关蛋白导致铁稳态失调,用NO供体处理原代皮质神经元后检测铁代谢相关蛋白,结果表明活化的小胶质细胞会分泌过多的NO干扰铁代谢相关蛋白,最终导致SCI后运动皮层过载。
外泌体9.png

上一篇

装载Wnt3a的外泌体促进软骨修复

下一篇

m6A甲基化介导的WTAPP1上调通过WTAP转录和WNT来促进胰腺癌进展

更多资讯

我的询价