研载生物科技(上海)有限公司

8

手机商铺

qrcode
商家活跃:
产品热度:
  • NaN
  • 0.5
  • 1.5
  • 0.5
  • 3.5

研载生物科技(上海)有限公司

入驻年限:8

  • 联系人:

    刘经理

  • 所在地区:

    上海 闵行区

  • 业务范围:

    细胞库 / 细胞培养、技术服务

  • 经营模式:

    生产厂商 科研机构

在线沟通

公司新闻/正文

syntaxin 6 介导的外泌体分泌调节前列腺癌中的恩扎鲁胺耐药性

640 人阅读发布时间:2021-11-11 15:28

摘要:
众所周知,所有前列腺癌(PCa)患者最终都会对AR抑制剂恩杂鲁胺(Enz)产生耐药性。为了提高PCa患者的生存率,需要新的策略来克服Enz耐药。然而,外泌体PCa耐药中的作用尚未完全阐明。因此,本研究旨在更好地了解外泌体在Enz耐药PCa机制中的作用。通过研究发现syntaxin 6在外泌体的分泌和 Enz抗性PCa细胞的存活率增加方面发挥着重要作用。
 
前言
前列腺癌(PCa)死亡通常是转移性去势抵抗性PCa (mCRPC)的结果。最近,口服 AR 抑制剂恩杂鲁胺(Enz)被批准用于治疗mCRPC患者。尽管使用Enz治疗激素难治性PCa患者的中位生存时间已显着改善,但所有PCa患者最终都会对 Enz产生耐药性并死于激素难治性PCa。目前,Enz-耐药性激素难治性PCa是一项重大的临床挑战,迫切需要旨在克服Enz耐药性的新策略,以提高PCa患者的生存率。
外泌体是大小约30–150 nm的细胞外囊泡,由所有细胞类型分泌。外泌体及其在耐药性恶性肿瘤中的作用已在乳腺癌、胰腺癌、胶质母细胞瘤、肝细胞癌和结直肠癌中进行了探索。它们不仅被证明可以通过miRNA的转移来传递抗性,而且其他研究也表明外泌体可以装载药物输出到细胞外然而,目前还没有研究表明外泌体是否可以介导前列腺癌细胞的Enz耐药。外泌体运输的核心是可溶性 N-乙基马来酰亚胺附着蛋白受体 (SNARE) 蛋白。Syntaxin 6是在囊泡融合中特别重要的t-SNARE之一。因此,在本研究中,我们通过利用外泌体途径确定其在Enz抗性PCa发展中的作用。
结果
通过纳米粒子追踪分析 (NTA) 分析来自 C4-2B-SC4-2B-RCWR-R1-SCWR-R1-RLNCaP-S 和 LNCaP-R 的外泌体的浓度和尺寸分布。结果显示 Enz敏感细胞系相比,Enz抗性细胞系(C4-2BCWR-R1 和 LNCaP)分泌的外泌体数量显着增加(2-4 倍)。此外,外泌体的平均大小在 135 到 145 nm 之间。敏感细胞系和相应抗性细胞系之间的粒径没有显着差异。
外泌体1.png

 
随后,使用了两种已知会影响外泌体生物发生和分泌的化合物(GW-4869和 5-(N,N-二甲基)阿米洛利盐酸盐 (DMA))处理C4-2B-RCWR-R1-RLNCaP-R 细胞。GW4869 导致所有三种耐药细胞系的细胞活力显着降低。DMA 导致 CWR-R1-R 细胞(P ≤ 0.0001)和 LNCaP-R 细胞(P = 0.004)的细胞活力显着降低,但不会影响 C4-2B-R 细胞的细胞活力(P = 0.2215)。
外泌体2.png

 
接下来想根据syntaxin 6在胞吐作用中的已知作用来评估这些细胞系中syntaxin 6的表达。结果发现与Enz敏感细胞相比,syntaxin 6Enz抗性PCa细胞中上调,并且Enz抗性PCa细胞中syntaxin 6CD63的共定位明显更高。
外泌体3.png

然后,评估了在C4-2B-RCWR-R1-R细胞系中抑制syntaxin 6的表达是否会导致Enz存在时细胞生长率下降。结果显示Enz抗性PCa细胞(C4-2BCWR-R1)中通过特定siRNA敲低syntaxin 6导致细胞数量减少和Enz存在下细胞死亡增加。此外,syntaxin 6敲低显着减少了Enz抗性C4-2BCWR-R1细胞中的外泌体分泌。
外泌体5.png

 
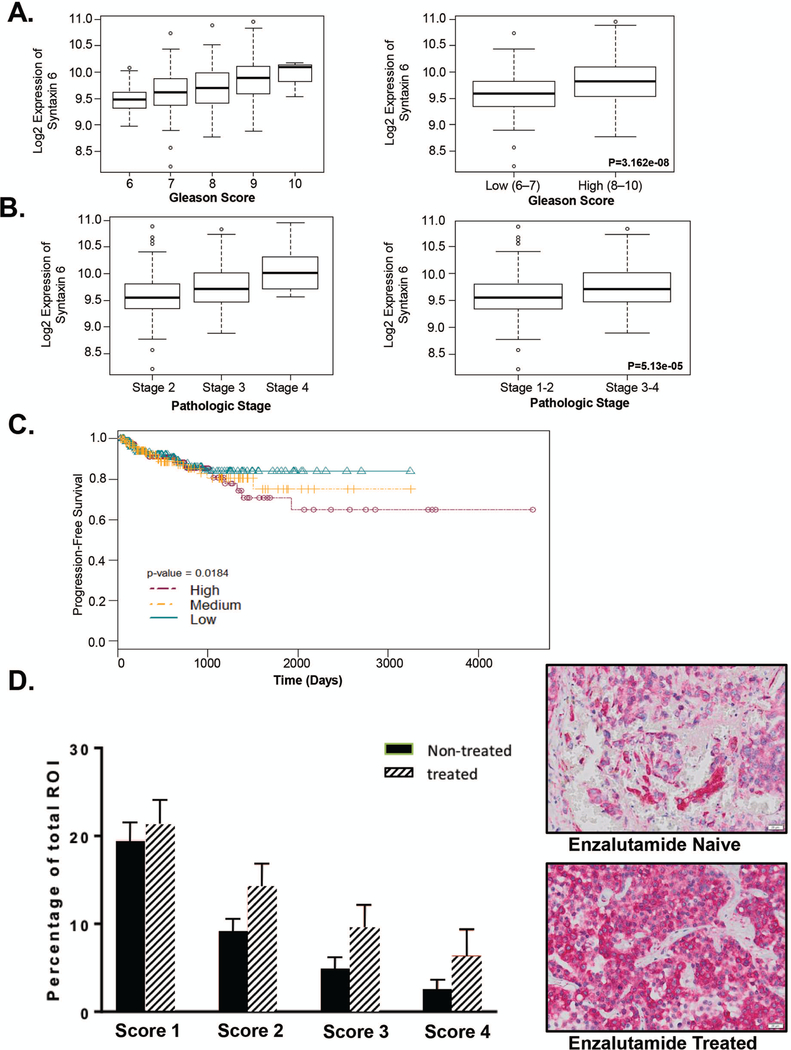
TCGA分析显示,在PCa患者中,syntaxin 6表达增加与较高的Gleason评分,原发肿瘤分期以及无进展生存期的降低相关。并且,IHC分析显示,与Enz未治疗患者相比,接受 Enz治疗的患者的癌组织中的syntaxin 6表达显着更高。
 外泌体6.png
 
参考文献:Peak TC, Panigrahi GK, Praharaj PP, Su Y, Shi L, Chyr J, Rivera-Chávez J, Flores-Bocanegra L, Singh R, Vander Griend DJ, Oberlies NH, Kerr BA, Hemal A, Bitting RL, Deep G. Syntaxin 6-mediated exosome secretion regulates enzalutamide resistance in prostate cancer. Mol Carcinog. 2020 Jan;59(1):62-72. doi: 10.1002/mc.23129. Epub 2019 Nov 1. PMID: 31674708; PMCID: PMC6916724.
 

上一篇

循环外泌体通过传递miR-193a-5p修复内皮细胞损伤

下一篇

外泌体转运的circRNA_0001236通过miR-3677-3p/Sox9轴增强软骨形成并抑制软骨降解

更多资讯

我的询价