研载生物科技(上海)有限公司

8

手机商铺

qrcode
商家活跃:
产品热度:
  • NaN
  • 0.5
  • 1.5
  • 0.5
  • 3.5

研载生物科技(上海)有限公司

入驻年限:8

  • 联系人:

    刘经理

  • 所在地区:

    上海 闵行区

  • 业务范围:

    细胞库 / 细胞培养、技术服务

  • 经营模式:

    生产厂商 科研机构

在线沟通

公司新闻/正文

外泌体转运的circRNA_0001236通过miR-3677-3p/Sox9轴增强软骨形成并抑制软骨降解

542 人阅读发布时间:2021-11-03 15:30

外泌体1.png

摘要:
越来越多的研究表明外泌体中存在稳定的circRNA,间充质干细胞 (MSC) 衍生的外泌体circRNA在调节软骨形成和软骨降解中的作用仍然未知。本研究旨在利用人骨髓来源的MSCs (hMSCs)不稳定的内侧半月板小鼠OA模型来阐明负责MSC介导的软骨形成分化的特定MSC来源的外泌体circRNAs
关键词:骨关节炎,外泌体circRNA,软骨形成,软骨细胞
 
骨关节炎 (OA) 是一种常见的以关节软骨退行性变和继发性骨质增生为特征的慢性不可逆性关节疾病。疾病的进展不仅累及关节软骨,而且累及整个关节,包括软骨下骨、关节囊、滑膜和关节周围肌肉。外泌体是直径为40-150 nm的微泡,可以携带各种蛋白质、脂质和核酸物质,如DNARNA、信使RNA (mRNA) ncRNA。环状RNA(circRNAs)是一类不同于线性RNA的内源非编码RNA,它是通过反向剪接形成的闭合环状RNA分子。已有研究表明circRNAOA的发生和修复密切相关。MSC衍生的外泌体circRNA在调节软骨形成和软骨降解中的作用仍然未知。
结果
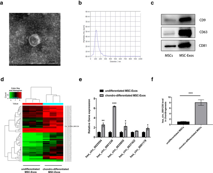
首先,从髂骨中抽吸、分离和鉴定MSC-Exos。结果表明MSC-Exos呈杯状或圆形,直径为50-150 nm。然后,使用circRNA微阵列检测软骨分化前后外泌体中circRNA的表达谱。结果发现与未分化的MSC-Exos相比,软骨分化的MSC-Exos中前12circRNA上调。此外, 个中差异最显着表达外泌体circRNAs中,MSC软骨分化后,外泌体circ_0001236在外泌体中上调了5.29倍。这些结果表明外泌体circRNA在软骨分化中起重要作用。
外泌体2.png
基于选定的5circRNAs28miRNAs 31mRNAs构建了 circRNA-miRNA-mRNA 网络,并对外泌体circRNA靶基因进行了生物信息学分析
外泌体3.png
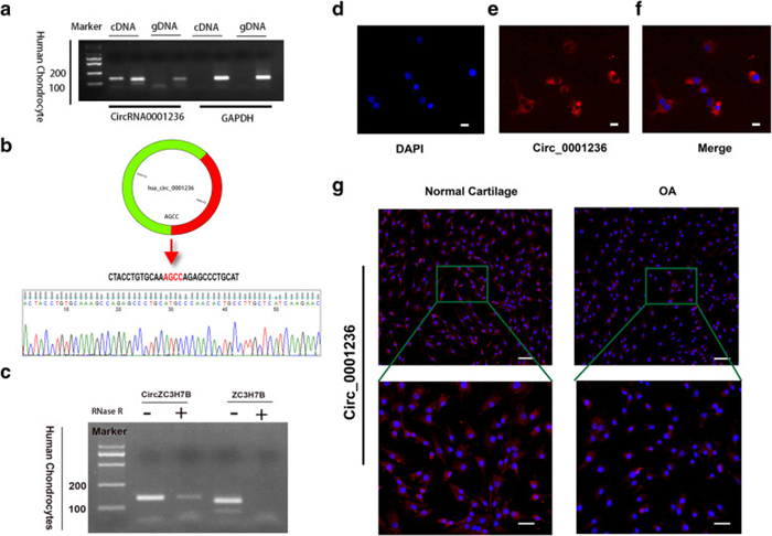
使用 RT-PCRNorthern印迹分析和FISH分析对外泌体circ_0001236进行表征和表达分析。结果表明circ_0001236的异常表达可能与异常的软骨形成和退化有关。
外泌体4.png
通过体内实验研究circ_0001236对软骨形成的影响发现外泌体 circ_0001236可以作为miR-3677-3p的海绵,促进Sox9Col2a1表达并增强软骨分化。
外泌体5.png
通过体外实验确定外泌体circ_0001236对软骨细胞功能的影响。结果表明外泌体circ_0001236可以作为miR-3677-3p的海绵,促进Sox9Col2a1表达并维持软骨功能。
外泌体6.png
利用生物信息学分析,在体内和体外探索了circRNA_0001236的下游靶点。采用荧光素酶报告基因检测评估circRNA_0001236和 miR-3677-3p以及靶基因性别决定区Y-box 9 (Sox9)之间的相互作用。结果表明Sox9miR-3677-3p介导的抑制的靶标。Sox9的表达受 circ_0001236miR-3677-3p的调控。
外泌体7.png
DMM小鼠模型中探索外泌体circRNA_0001236OA中的功能和机制。研究发现MSC-circ_0001236-Exos通过竞争性吸附 miRNA-3677-3p抑制了早期OA的进展并防止了DMM模型中膝关节软骨的严重损伤。
外泌体8.png
 
参考文献:Mao G, Xu Y, Long D, Sun H, Li H, Xin R, Zhang Z, Li Z, Yang Z, Kang Y. Exosome-transported circRNA_0001236 enhances chondrogenesis and suppress cartilage degradation via the miR-3677-3p/Sox9 axis. Stem Cell Res Ther. 2021 Jul 13;12(1):389. doi: 10.1186/s13287-021-02431-5.
 

上一篇

syntaxin 6 介导的外泌体分泌调节前列腺癌中的恩扎鲁胺耐药性

下一篇

神经干细胞衍生的外泌体通过CREB-BDNF信号恢复高脂饮食诱导的记忆障碍

更多资讯

我的询价