研载生物科技(上海)有限公司

8

手机商铺

qrcode
商家活跃:
产品热度:
  • NaN
  • 0.5
  • 1.5
  • 0.5
  • 3.5

研载生物科技(上海)有限公司

入驻年限:8

  • 联系人:

    刘经理

  • 所在地区:

    上海 闵行区

  • 业务范围:

    细胞库 / 细胞培养、技术服务

  • 经营模式:

    生产厂商 科研机构

在线沟通

公司新闻/正文

文献分享:外泌体装载miRNA

2034 人阅读发布时间:2022-03-22 15:55

EVs 可以装载的药物包括化疗药物和核酸,例如信使 RNA( mRNA), miRNA,小干扰 RNA( siRNA)和小核仁 RNA( snoRNA)。 EVs 的来源,分离方法,标记方法以及给药途径都会影响药物递送。分离出 EVs 后,可以通过物理或者化学法装载药物的方法有: 超声法、混和共培养、电穿孔、冻融循环、挤压、皂素透化、转染试剂(包括脂质体)、Cacl2。以下是1篇关于外泌体装载miRNA的文章,由研载生物继续为您解读。

外泌体1.png
关键词:
  癌症治疗,化疗耐药,结直肠癌,药物递送,外泌体miR-204-5p
摘要:
  细胞分泌的纳米级细胞外囊泡在细胞间的串扰中起着关键作用,是一种良好的生物相容性材料,可作为体内治疗的载体。已有研究表明miR-204-5p是一种关键的肿瘤抑制因子,可以抑制肿瘤的生长、转移和化疗耐药。因此,这项研究构建了一个稳定分泌高水平外泌体 miR-204-5p 的 HEK293T 细胞系来评估其对人类癌症的治疗价值。该研究发现外泌体miR-204-5p可以通过特异性抑制人类癌细胞中miR-204-5p的靶基因来有效抑制癌细胞增殖,诱导细胞凋亡并增加化学敏感性。
前言:
  外泌体是纳米级的细胞外囊泡(30-150 nm),在生理或病理条件下几乎可以由所有类型的细胞分泌。外泌体通过富集和递送来自衍生细胞的核酸、蛋白质、代谢物或脂质来介导供体和受体细胞之间的细胞间通讯。据报道外泌体miRNA是癌症-宿主串扰的重要介质,癌细胞来源的外泌体miRNA可以调节远处细胞的功能和表型,特别是通过促进肿瘤微环境中各种细胞之间的串扰。多项研究证实了miR-204-5p 在不同类型的人类癌症中的肿瘤抑制作用。这些结果提示 miR-204-5p 是一种强大的泛癌抑制因子,恢复其表达可能是人类癌症治疗的一种有前景的策略。
结果:
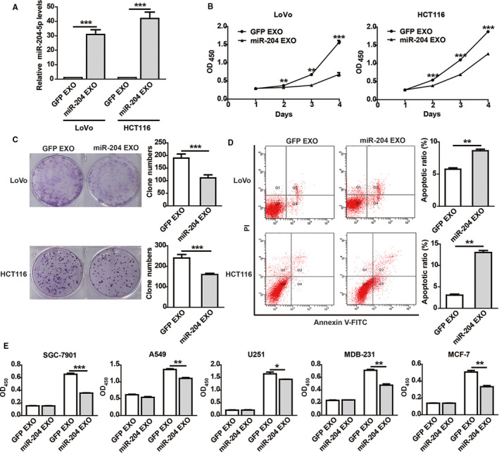
     该研究通过慢病毒转导构建稳定表达miR-204-5p293T-miR-204)的HEK293T细胞系。荧光实时定量 PCR (qPCR)用于测量 miR-204-5p 的表达。蛋白质印迹验证这些外泌体中外泌体标志物(CD63 和 Flotillin-2)的蛋白质水平。结果表明:293T-204细胞和miR-204 EXO miR-204-5p的水平高于miR-204-3p,所以外泌体miR-204-3p对肿瘤细胞的影响可以忽略不计。
外泌体2.png
  293T-miR-204细胞来源的条件培养基 (CM) 或外泌体共培养后,miR-204-5pCRC细胞中明显上调。
外泌体3.png
      CCK-8和集落形成试验用于评价体外抗癌作用,流式细胞术用于检测细胞凋亡。为了进一步确定miR-204外泌体的肿瘤抑制功能,该研究检测了miR-204外泌体对其他癌症类型细胞增殖的影响,包括乳腺癌(MCF-7MDA-MB-231)、肺癌(A549)、胃癌(SGC-7901) 和神经胶质瘤 (U251) 细胞。结果表明 miR-204外泌体是一种有效的泛癌抑制因子,可以抑制这些癌细胞的增殖。
外泌体4.png
  据报道miR-204-5可以通过靶向Bcl2RAB22A来抑制CRC细胞增殖和化学抗性。本研究使用化疗药物5-FU作为模型药物测试了 miR-204外泌体是否具有化学增敏作用。结果表明:外泌体miR-204-5p可以诱导细胞凋亡并增加癌细胞对化疗药物5-氟尿嘧啶的敏感性。
外泌体5.png
  为了进一步评估外泌体miR-204-5p的体内治疗潜力,使用异种移植小鼠模型评估外泌体miR-204-5p的体内治疗效果。蛋白质印迹用于检测CD63Flotillin-2RAB22ABcl2的蛋白质水平。通过免疫组织化学染色测量肿瘤组织中RAB22ABcl2的蛋白水平。结果表明:外泌体miR-204-5p抑制了小鼠的肿瘤生长。在用外泌体 miR-204-5p处理的癌细胞或异种移植组织中,miR-204-5p靶标的蛋白质水平明显降低。
外泌体6.png




参考文献:Yao S, Yin Y, Jin G, Li D, Li M, Hu Y, Feng Y, Liu Y, Bian Z, Wang X, Mao Y, Zhang J, Wu Z, Huang Z. Exosome-mediated delivery of miR-204-5p inhibits tumor growth and chemoresistance. Cancer Med. 2020 Aug;9(16):5989-5998. doi: 10.1002/cam4.3248. 
 

上一篇

文献解读:超声法进行外泌体载药

下一篇

外泌体粒径分析:Nanosight 还是 ZetaView?

更多资讯

我的询价