研载生物科技(上海)有限公司

8

手机商铺

qrcode
商家活跃:
产品热度:
  • NaN
  • 0.5
  • 1.5
  • 0.5
  • 3.5

研载生物科技(上海)有限公司

入驻年限:8

  • 联系人:

    刘经理

  • 所在地区:

    上海 闵行区

  • 业务范围:

    细胞库 / 细胞培养、技术服务

  • 经营模式:

    生产厂商 科研机构

在线沟通

公司新闻/正文

Molecular Therapy:植物外泌体microRNA抑制外泌体SARS-CoV-2 Nsp12诱导的肺炎

744 人阅读发布时间:2022-04-20 11:15

   2年多的新冠肺炎席卷全球,为人类的生命健康带来极大的伤害,急需研究新冠肺炎的治疗方案,以减轻社会负担。路易斯维尔大学张皇阁课题组发现肺巨噬细胞摄取肺上皮细胞来源的SARS-CoV-2 Nsp12/Nsp13外泌体后,会诱发肺炎,但这一过程可被姜外泌体样纳米颗粒(GELN)衍生的miRNA抑制。
 
 外泌体1.png
    文章链接:https://www.ncbi.nlm.nih.gov/pmc/articles/PMC8110335/
 
       编码SARS-CoV-2病毒的mRNA与宿主mRNA具有同源性,在不影响宿主mRNA表达的情况下靶向病毒mRNA便是一大难题。SARS-CoV-2 Nsp12 RNA依赖性RNA聚合酶(RdRP)高度保守,发挥维持病毒功能的作用,也是抗病毒药物开发和诊断测试的目标。鉴于宿主摄取植物后,植物外泌体在会被宿主细胞吸收,因此作者试图研究抗病毒植物ELNs是否能携带miRNA抑制SARS-CoV-2基因的表达而不会引起副作用。
 
技术路线:
外泌体2.png 
 
结果:
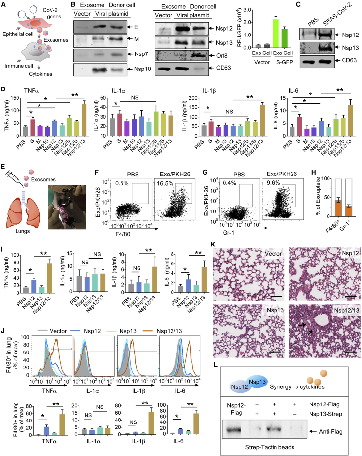
1. 肺上皮细胞分泌的含有Nsp12Nsp13 EV能协同诱导炎症因子的释放
     将表达编码病毒基因的质粒载体转染A549Vero E2细胞后,均能从细胞培养基中分离出含病毒Nsp12Nsp13EV。将EVNsp12 EVNsp13处理U937细胞,并注射到小鼠气管内,发现Nsp12Nsp13能通过相互作用协同诱导炎性因子的表达。
外泌体3.png 


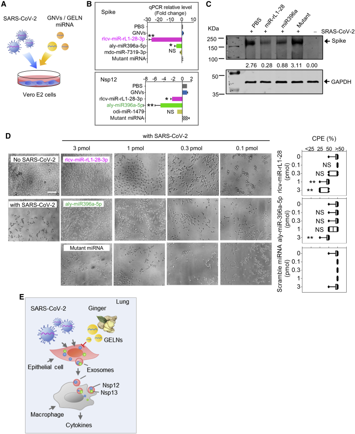
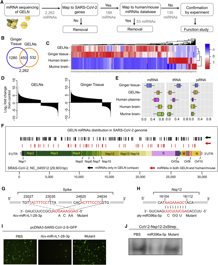
2. GELN miRNAs抑制SARS-CoV-2 SNsp12的表达
       对GELN进行小RNA测序,与姜组织、人、鼠和病毒进行差异性分析,结合分析SARS-CoV-2基因组中GELN miRNA的潜在结合位点,发现rlcv-miR-rL1-28-3p 靶向Saly-miR396a-5p 靶向Nsp12,并通过在A549细胞中共转携带SNsp12基因的质粒和miRNA,对这一发现进行了证实。
 外泌体4.png


3. GELN aly-miR396a-5p抑制了EVNsp12Nsp13介导的NF-κB活化和肺上皮细胞凋亡
      MAPKERK1/2JNKPI3KNF-κB均参与病毒诱导的炎症和细胞凋亡,但体内实验证明由Nsp12Nsp13和(或)aly-miR396a-5p转染LLC1细胞后所获得的EVNsp12Nsp13,能诱导鼠巨噬细胞中NF-κBJNK信号通路活化及肺上皮细胞凋亡,且aly-miR396a-5p的存在能抑制EVNsp12Nsp13的作用。
外泌体5.png 


4. GNV递送aly-miR396a-5p入肺后抑制Nsp12的作用
       F4/80+巨噬细胞和EpCAM+肺上皮细胞能摄取GELN衍生的纳米载体GNV,高表达ACE2的细胞具有优先摄取权,且GNV并无肝毒性和细胞毒性。另外GNV携带aly-miR396a-5p效率优于PEI,在体内递送miRNA效率优于金纳米颗粒,可实现miRNA分布于整个肺中,从而在体内外实现GNV携带aly-miR396a-5p改善EVNsp12Nsp13引起的肺炎。
 外泌体6.png 


5. GELN miRNA通过抑制SNsp12的表达来抑制Vero E6细胞中SARS-CoV-2细胞病变效应(CPE
      为探究GELN miRNA是否抑制病毒复制,作者用SARS-CoV-2病毒感染Vero E6细胞,同时加入携带rlcv-miR-rL1-28-3paly-miR396a-5pGNV,数据分析发现SNsp12的表达均被下调。感染SARS-CoV-2Vero E6细胞形态会变圆,从皿底脱离,但rlcv-miR-rL1-28-3paly-miR396a-5p会以剂量依赖性方式减轻CPE
外泌体7.png 


 
讨论:
       SARS-CoV2病毒的Nsp12Nsp13协调激活肺巨噬细胞中NF-κB通路,刺激炎症的发生及肺上皮细胞凋亡,而GELN中的miRNA能识别SARS-CoV2病毒基因组的多个位点,并与宿主miRNA无共享的同源序列,且GNV能很好的被肺上皮细胞和肺巨噬细胞摄取,通过携带aly-miR396a-5p抑制Nsp12的表达,改变EVNsp12Nsp13引起的炎症及细胞凋亡。为COVID-19患者的治疗开发提供启示。


【欢迎来电/邮件咨询】
电话:021-54376058

手机:18516646410/13917998048(微信同号)
邮箱:yanzaibio@yihaowan.cn, yanzaibio@163.com
地址: 上海市闵行区放鹤路1088号博济科技园6号楼109室

 

上一篇

文献解读:外泌体装载地塞米松

下一篇

文献解读:脑组织外泌体研究

更多资讯

我的询价