研载生物科技(上海)有限公司

8

手机商铺

qrcode
商家活跃:
产品热度:
  • NaN
  • 0.5
  • 1.5
  • 0.5
  • 3.5

研载生物科技(上海)有限公司

入驻年限:8

  • 联系人:

    刘经理

  • 所在地区:

    上海 闵行区

  • 业务范围:

    细胞库 / 细胞培养、技术服务

  • 经营模式:

    生产厂商 科研机构

在线沟通

公司新闻/正文

文献解读:脑组织外泌体研究

576 人阅读发布时间:2022-04-18 16:26

​  作为细胞间信息传递的媒介,EV在组织中具备作为疾病生物标志物的能力,研究组织EV能加深我们对疾病机制的了解,也暴露疾病的发生。目前有研究表明,从脑组织中可成功分离bdEVs,但未详细研究过处理变量对EVs和定量结果的影响。20206月发表在J Exteacell Vesicles上的一篇名为“物种和加工参数对脑组织来源的细胞外囊泡回收率和含量的影响”的文章,从多个变量着手,对此了深入探究。
 外泌体1.png
文献链接:https://www.ncbi.nlm.nih.gov/pmc/articles/PMC7480582/
 
研究路线:
外泌体2.png 
 
研究表明所有神经细胞均可释放EV,它们不仅可以携带Aβ和tau蛋白促进神经退行性和炎症性疾病发生,还能通过分配抗炎因子在CNS中发挥保护作用。鉴于血液或其他外周液中的可能存在bdEV,分离脑组织间隙中的EV有利于后续分离外周特定的CNSEV
跟其他组织一样,从脑组织中分离外泌体,需要通过一个或多个分离步骤来减少细胞组分或其他组分的污染,目前比较温和的组织分离方法有切片酶消化和培养基浸泡法,再通过UC,DGUC或化学方法分离EV,但很少团队会在后期对EV和潜在的污染物进行全面表征。目前DGUC方法能提取较纯的脑组织EV,但费时难度大,且稳定性差。因此作者提出在UC后使用SEC来从人,猕猴和小鼠脑组织中提取较纯的小EV,同时还评估组织灌注和死亡间隔对bdEV的影响,较全的分析了bdEV中的RNA和蛋白质。


结果:
1.bdEV分离方法比较
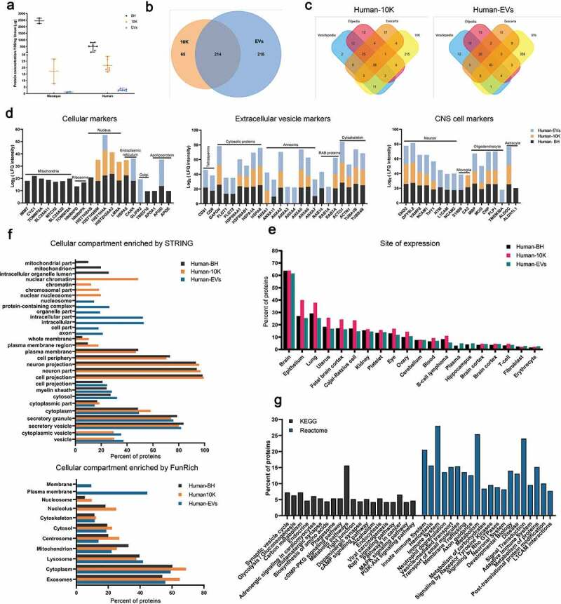
所有图中使用的原物种和分离方法如下图所示。经过分析,SDGUF2SEC+UCF7-10的颗粒数最高,EV形态正常相比于10K部分,EV标志蛋白丰度更高,但bdEV依然能检测到非EV的成分。
外泌体3.png 
2. bdEV分离方法的对比
  以上几种方法得到的bdEV颗粒形态一致,蛋白浓度无差异,但SEC+UC方法获得的bdEV纯度最高。SEC+UF的方法会有少量细胞组分的存在,所以相比UCUF在纯度方面存在劣势。
外泌体4.png

3.小鼠bdEV分离方法的对比
 按前述几种方法提取灌注后的小鼠bdEV,以颗粒数和蛋白浓度作为评估对象,10K含有较高的颗粒数和蛋白浓度,但大部分蛋白质为细胞蛋白质,纯度最低的是SDGU。结合TEM结果,可以看出SEC+UC在提取小鼠bdEV过程中展现出优势。
外泌体5.png

4.灌注bdEV分离的影响
    鉴于小鼠bdEV制剂中依然能检测到细胞组分,所以作者分析了灌注是否会影响bdEV。但结果显示灌注除了降低GM130的含量,对CalnexinBip并无明显影响。
外泌体6.png

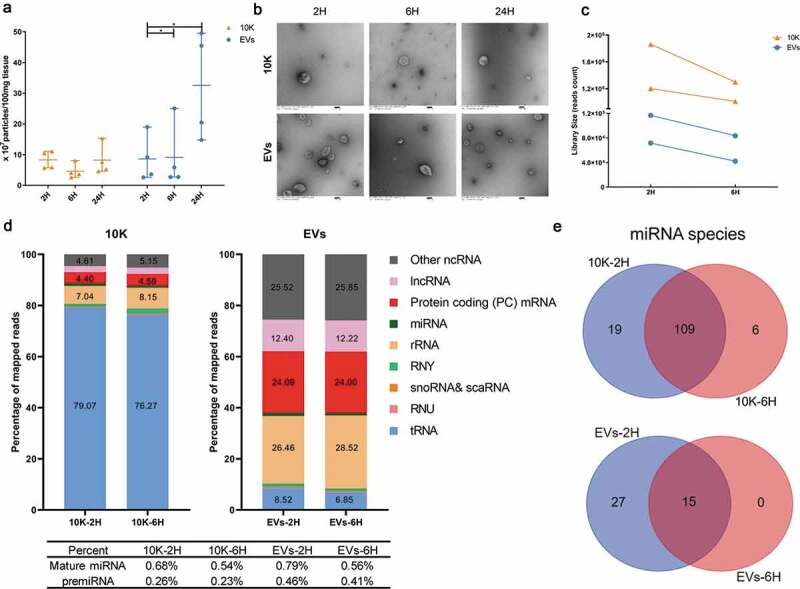
5.PMIbdEV分离bdEV中小RNA和蛋白质的影响
 将新鲜的猕猴枕叶分3份,以放在Hibernate-E培养基中浸泡2624hoursPMI,再通过SEC+UC方法提取bdEVPMI24时颗粒数最多,但随着PMI的增加,miRNA的多样性有所降低。虽然蛋白质的多样性会随PMI的增加而增多,但大部分蛋白质为细胞成分,说明PMI越长细胞破坏越多。
外泌体7.png

6.10K组分和EV中小RNA分析
经分析,10K组分和bdEVRNA存在差异,说明并非所有的小RNA都从细胞中均匀加载到EV中。 10K中的miRNA种类介于组织和bdEV之间,且与bdEV存在一定程度的重叠。 miRNAbdEV中虽占小RNA不到1%,但与10K和组织相比,有一些miRNA会在bdEV中高度富集,比如miR-423miR-186miR-146amiR-1180let-7b等等。
外泌体8.png

7. 10K组分和EV中蛋白质组学分析
  相比于bdEV,10K表现出更多的细胞内蛋白(如核蛋白)和较少的EV标志物(如CD81CD9FLOT1/2ANXA3/4/11RABACTN1等)。bdEV还携带中枢神经系统细胞类型的标志物,如神经元(ENO2)、小胶质细胞、少突胶质细胞和星形胶质细胞GLAST,同时还含有CNS过程有关的蛋白质。基于此,作者的数据可为神经系统疾病的生物标志物发现和机制研究提高条件,比如从外周样中分离bdEV有助于监测大脑中的神经病理学变化。
  外泌体9.png
 
讨论:
 SDGU相比,SEC可以将10,000xg离心后的操作步骤从3hours降低到15min,且SEC+UC能得到更纯度bdEV。但这种方法更适合人脑组织,对于鼠和猕猴,仍然会存在细胞成分,即便灌注能降低GM130,但依然改变不了细胞成分的存在。基于物种组织脆性差异,PMI对人bdEV中的RNA和蛋白无明显影响,但能显著影响猕猴bdEV中的RNA和蛋白质。bdEVmiRNA占比虽小,但有一些miRNA在其中高度富集,且含有与神经元功能和神经疾病相关的蛋白质。此研究将有利于了解EV在大脑中的调节作用,加快发现神经系统疾病的生物标志物。


【欢迎来电/邮件咨询】
电话:021-54376058

手机:18516646410/13917998048(微信同号)
邮箱:yanzaibio@yihaowan.cn, yanzaibio@163.com
地址: 上海市闵行区放鹤路1088号博济科技园6号楼109室

上一篇

Molecular Therapy:植物外泌体microRNA抑制外泌体SARS-CoV-2 Nsp12诱导的肺炎

下一篇

外泌体不同保存条件的影响研究

更多资讯

我的询价