研载生物科技(上海)有限公司

8

手机商铺

qrcode
商家活跃:
产品热度:
  • NaN
  • 0.5
  • 1.5
  • 0.5
  • 3.5

研载生物科技(上海)有限公司

入驻年限:8

  • 联系人:

    刘经理

  • 所在地区:

    上海 闵行区

  • 业务范围:

    细胞库 / 细胞培养、技术服务

  • 经营模式:

    生产厂商 科研机构

在线沟通

公司新闻/正文

文献解读:FTO通过调节MALAT1甲基化促进膀胱癌的进展

1999 人阅读发布时间:2022-05-07 15:37

       N6甲基腺苷(m6A)是真核生物RNA上常见的可逆性修饰,主要发生在RRACH序列中的腺嘌呤上,受writer、eraser和reader蛋白调控,脂肪量和肥胖相关蛋白FTO便是第一个被发现的去甲基化酶,已发现FTO在多种癌症中过度表达,刺激癌细胞代谢,进而诱导肿瘤的发生发展,但关于对FTO在膀胱癌中的作用及机制的了解仍有限。今天为大家带来一篇发表于CLin Transl Med.上的文章,详细介绍了FTO在膀胱癌中的作用及机制。
 外泌体1.png
文章链接:https://www.ncbi.nlm.nih.gov/pmc/articles/PMC7851431/
 
       30-50%的膀胱癌发生是由吸烟等致癌物或环境暴露诱发的,但在分子水平上对其致病原因的了解还有待完善,目前发现癌症的分子标志物,如lncRNA转移相关肺腺转录物1(MALAT1)与膀胱癌的预后相关,促进癌症转移;miR-384是肾癌的治疗靶点,能抑制细胞生长;mal T细胞分化蛋白2(MAL2)是促癌因子,但关于它们的作用机制仍未了解。本研究中,作者发现FTO能激活膀胱细胞活力,在体内外促进肿瘤细胞生长,其作用机制是通过调节MALAT1的甲基化和MALAT1/miR-384/MAL2轴促进膀胱癌的发生发展。
 外泌体2.png 
技术路线:
外泌体3.png 
 研究结果:
1.FTO是一种致癌基因,与膀胱癌预后相关
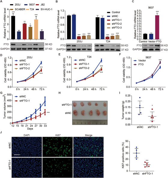
       生信分析显示eraser FTO和ALKBH5均与膀胱癌有关,但只有FTO在膀胱癌组织中高度表达,与膀胱癌的不良预后相关,因此作者对FTO做了进一步研究。通过组织IHC分析,相比于正常组织,膀胱癌组织中FTO表达增加,且FTO的表达与膀胱癌的各种临床病理特征密切相关。
 外泌体4.png
 
2.FTO通过调节MALAT1甲基化促进膀胱癌细胞活力和肿瘤生长
       Q-PCR和WB检测发现FTO在253J和T24细胞中表达最高,在5637细胞中表达最低,因此在253J和T24细胞敲低FTO,发现细胞活力会降低30%左右,而在5637细胞中过表达FTO能促进细胞活力。此外对253J小鼠肿瘤模型给予siFTO后,肿瘤重量和体积均降低50%左右,Ki67在肿瘤组织中的表达降低64.6%,表明FTO具有促癌作用。
外泌体5.png 
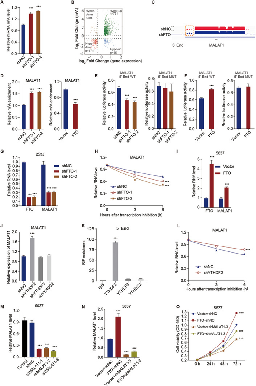
      为确认FTO的靶标,作者对FTO敲除和对照253J细胞进行m6A-seq和RNA-seq测序。结果显示敲除FTO的细胞内poly(A)RNA中的m6A水平增加了1.5倍。鉴于FTO可降低m6A,那么在FTO敲低细胞中具有m6A高甲基化峰的mRNA是其潜在目标,通过m6A-seq数据分析,MALAT1的m6A 修饰水平在FTO敲低后增加最显著,加上前期报道说MALAT1可能介导膀胱癌进展,因此作者对其进行进一步探究。
      沉默FTO后可上调MALAT1 5’-End的m6A水平,过表达FTO则降低其m6A水平。通过构建WT和mut MALAT1 5’-End双荧光素酶报告系统,发现敲低FTO后,WT MALAT1报告质粒中的荧光素酶活性降低,而无论FTO敲低或过表达,对突变MALAT1报告质粒中的荧光素酶活性均无影响。同时FTO的敲低能降低MALAT1的RNA水平和半衰期。
      reader YTHDF2敲低后能显著增加MALAT1的RNA水平和半衰期,RIP实验证明YTHDF2可结合MALAT1的5'端。此外敲低MALAT1后,可以显著阻断FTO诱导的5367细胞活力增加。说明FTO通过抑制MALAT1 5’端的m6A修饰,提高MALAT1 RNA半衰期和水平,从而促进膀胱癌细胞活力。
外泌体6.png
 
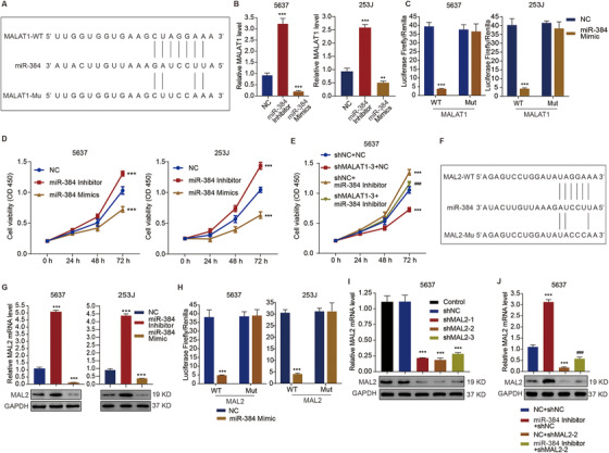
3.MALAT1和MAL2与miR-384相互作用以调节膀胱癌细胞活力
      生信分析结合starBase v2.0预测出miR-384和MALAT1之间能相互作用,细胞内转染miR-384 inhibitor和mimics后能上调或下调MALAT1的水平,结合双荧光素酶报告基因系统,证实了miR-384和MALAT1之间存在相互作用,同时敲低MALAT1可抵消miR-384 inhibitor对细胞活力的促进作用。同样通过PITA microRNA数据库预测miR-384能结合MAL2,按上述一样的体外实验证实了miR-384能与MAL2相互作用。表明MALAT1可能通过RNA海绵与miR-384相互作用,进一步调节MAL2的表达并促进膀胱癌的进展。
外泌体7.png​ 
 
4.FTO通过MALAT1/miR-384/MAL2轴促进膀胱癌细胞活力和肿瘤生长
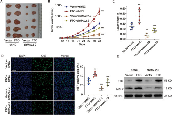
       为研究FTO在MALAT1/miR-384/MAL2轴中的作用,作者在细胞中敲低FTO,发现MAL2的表达显著下调,过表达FTO则能上调MAT2。敲低MALAT1则能抵消FTO诱导的MAL2的上调。miR-384 mimics和siMAL2均能抵消FTO过表达对5637细胞活力的促进作用。
外泌体8.png​ 
 
       在体内,沉默MAL2的5637小鼠肿瘤模型显示出更小体积的肿瘤,且抑制了FTO过表达促进肿瘤进展作用,FTO过表达的肿瘤组织中上调了MAL2的蛋白水平。表明FTO通过MALAT1/miR-384/MAL2轴促进膀胱癌细胞增殖。
​​​外泌体9.png


5.FTO、MALAT1、miR-384和MAL2在膀胱癌患者中具有临床意义
       对临床组织进行分析,发现MALAT1和MAL2在膀胱癌组织中高表达,且两者表达水平呈正相关。与正常组织相比,miR-384的表达水平在癌组织中下降了66.3%,与MALAT1和MAL2表达水平呈负相关。且MAL2蛋白表达与FTO的表达及膀胱癌患者的存活率、吸烟状况和病理分期显著相关。表明FTO、MALAT1、miR-384和MAL2都是膀胱癌临床相关的生物标志物。
外泌体10.png​ 
 
讨论:
综上所述,FTO被鉴定为参与膀胱癌发生的致癌基因,在癌组织中高表达,与临床病理特征相关,其致癌机制是基于其去甲基化能力和MALAT1/miR-384/MAL2轴调控的,提示FTO具有作为膀胱癌诊断或预后生物标志物的潜力。
 
 
附:
1.m6A含量测定
Trizol提取总RNA,使用GeneElute mRNA Miniprep Kit纯化Poly A RNA,使用m6A RNA甲基化检测试剂盒分析总RNA中m6A的含量。即将80ul结合液和200ng样品RNA加入到样本孔中,37℃孵育90min促进RNA结合,每孔用洗涤液洗3次,将50ul稀释的捕获抗体加入到孔中,室温孵育60min,加入增强液,室温孵育30min,加入显色液,室温避光孵育1-10min,再加入终止液,450nm波长下测定。
 
2.测定mRNA稳定性
   用转录抑制剂放线 jun素D处理膀胱癌细胞30分钟后用于收样,于0、3、6小时后收样提取总RNA,合成cDNA,QPCR分析mRNA水平
 
【欢迎来电/邮件咨询】
电话:021-54376058

手机:18516646410/13917998048(微信同号)
邮箱:yanzaibio@yihaowan.cn, yanzaibio@163.com
地址: 上海市闵行区放鹤路1088号博济科技园6号楼109室

上一篇

文献解读:LncRNA-HOTAIR通过miR-130a/ATG2B轴激活自噬并促进胃肠道间质瘤细胞耐受伊马替尼

下一篇

Theranostics:β-揽香烯和西妥昔单抗联合治疗通过诱导铁死亡和抑制EMT增强KRAS突变型结肠癌细胞敏感性

更多资讯

我的询价