研载生物科技(上海)有限公司

8

手机商铺

qrcode
商家活跃:
产品热度:
  • NaN
  • 0.5
  • 1.5
  • 0.5
  • 3.5

研载生物科技(上海)有限公司

入驻年限:8

  • 联系人:

    刘经理

  • 所在地区:

    上海 闵行区

  • 业务范围:

    细胞库 / 细胞培养、技术服务

  • 经营模式:

    生产厂商 科研机构

在线沟通

公司新闻/正文

文献解读:LncRNA-HOTAIR通过miR-130a/ATG2B轴激活自噬并促进胃肠道间质瘤细胞耐受伊马替尼

599 人阅读发布时间:2022-05-09 16:27

      自从细胞自噬获得诺贝尔生理学或医学奖后,对其研究大幅度提高,目前已发现自噬与多种生物过程,包括药物敏感性。研究表明在胃肠道间质瘤GIST中自噬参与了伊马替尼耐药LncRNA可调节癌细胞自噬,因此今天为您解读一篇LncRNA-HOTAIR在调节自噬和GIST耐伊马替尼过程中的作用。  
        GIST为消化道间叶源性肿瘤,发病机制与KITPDGFRA基因功能获得性突变有关,伊马替尼为一种酪氨酸激酶抑制剂,已广泛用于临床治疗GIST,但会有12-14%的患者对其耐药,40%患者会产生耐药,因此需要新的策略来控制伊马替尼耐药性。
        LncRNA-HOTAIRHOXC基因转录而来,其表达和功能在多种癌症中失调,且与miR-130a的水平呈负相关,据报道miR-130aATG2B3UTR内有结合位点,而LncRNA可能与miRNA竞争性结合来调节某些mRNA的表达同时作者前期研究中发现HOTAIR在复发性GIST中上调,因此作者在此深入探究了HOTAIR是否与伊马替尼耐药有关,及其作用机制。
 
技术路线:
外泌体2.png 
 
1. HOTAIR在复发性GIST组织中上调,与伊马替尼的药物敏感性有关
      作者前期研究发现HOTAIR在复发性GIST组织中上调,GEPIA数据库显示HOTAIR在多种癌症中高表达与患者生存率呈负相关,证实了研究HOTAIR的意义。为验证是否与GIST耐伊马替尼有关,首先对伊马替尼处理和未处理的GIST-T1GIST-882进行lncRNA表达谱分析后,发现HOTAIR在伊马替尼处理后的细胞中表达增加。在GIST-T1GIST-882细胞内过表达HOTAIR能降低伊马替尼的细胞毒性,沉默HOTAIR则相反。表明HOTAIR可以调节GIST对伊马替尼的敏感性。
外泌体3.png 
 
2. HOTAIR通过调节细胞自噬促使IST细胞耐伊马替尼
       据研究表明,自噬是一种自我保护机制,能影响癌细胞对药物的敏感性。推测HOTAIR通过调节自噬参与了GIST细胞的耐药性。
       在细胞内过表达或沉默HOTAIR后自噬相关蛋白P62Beclin1LC3I/II的水平随HOTAIR水平的变化而改变,同时,IFTEM结果显示自噬体数量在过表达HOTAIR的细胞中显著增加,沉默HOTAIR后则减少。说明HOTAIR可能调节细胞自噬。
       自噬抑制剂3-MA处理细胞后再过表达HOTAIR并不影响GIST细胞的药物敏感性。同样,在存在自噬诱导剂RAPA时,沉默HOTAIR也不再影响GIST细胞的药物敏感性。此外,HOTAIR的存在能减少伊马替尼诱导的GIST细胞凋亡。证实HOTAIR通过细胞自噬来调节GIST细胞对伊马替尼的敏感性,从而保护细胞免于凋亡。
外泌体4.png 
 
3. HOTAIRmiR-130aGIST中的表达水平呈负相关
       伊马替尼处理GIST-T1细胞后,HOTAIR从细胞核转移到细胞质中。在过表达HOTAIR或沉默HOTAIR的细胞中,参与细胞自噬的miR-130amiR-34amiR-21miR-30aHOTAIR表达水平呈负相关,借助TargetScan和双荧光素酶实验证明miR-130a可与HOTAIR结合。在GIST细胞内过表达/沉默HOTAIR,或在细胞内转然miR-130a mimics/inhibitor,均证明了在GIST细胞中HOTAIRmiR-130a 的表达水平呈负相关。
      与仅转染miR-130a inhibitorGIST细胞相比,共转siHOTAIRmiR-130a inhibitor后,不会进一步影响药物的敏感性,表明HOTAIR通过影响miR-130a的水平来调节GIST细胞对伊马替尼的敏感性。
外泌体5.png 
 
4. HOTAIR通过靶向miR-130a调节细胞自噬
       为研究HOTAIRmiR-130a表达差异对细胞自噬的影响。作者在GIST细胞内共转siHOTAIRmiR-130a inhibitor后,细胞内自噬相关蛋白表达改变,自噬体形成,siHOTAIR对自噬的影响被miR-130a inhibitor逆转,表明HOTAIR通过miR-130a调节细胞自噬。
外泌体6.png 
 
5.GSIT细胞中miR-130a靶向结合ATG2B
       据报道miR-130a靶向ATG2B可阻止白血病细胞自噬。在此作者通过借助双荧光素酶报告基因系统分析发现在GIST细胞miR-130a亦可靶向结合ATG2B。同时,细胞内miR-130a表达的上调或下调均会降低或增加ATG2B水平CCK8结果表明下调ATG2B增加GIST细胞对伊马替尼的敏感性。表明miR-130a通过ATG2B介导GIST细胞对伊马替尼的敏感性。
 外泌体7.png 
 
6. HOTAIR调节GIST细胞中ATG2B的表达
       作者在细胞内过表达或沉默HOTAIR后,ATG2B的蛋白质水平呈现上调或下调,与HOTAIR呈正相关。细胞内沉默ATG2B后,增加GIST细胞对伊马替尼的敏感性,细胞活力降低。表明HOTAIR通过海绵吸附miR-130a调节ATG2BGIST细胞的药物敏感性发挥作用。
外泌体8.png 
 
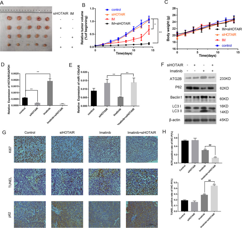
7. HOTAIR的下调增加体内GIST中伊马替尼的敏感性
      对小鼠GIST模型给予缓冲液、伊马替尼、siHOTAIR或伊马替尼和siHOTAIR处理14天,发现siHOTAIR对肿瘤生长无明显影响,但联合伊马替尼后,能显著抑制肿瘤生长,表明沉默HOTAIR可增强伊马替尼的疗效。
      Q-PCR证实siHOTAIR在体内成功干扰HOTAIR的表达后,WB发现siHOTAIR能抑制伊马替尼诱导的细胞自噬。对肿瘤组织进行Ki-67染色、TUNEL测定和免疫组化分析,进一步证实HOTAIR通过促进细胞自噬增加体内GIST细胞对伊马替尼的敏感性。
外泌体9.png 
 
讨论
总之,本研究发现HOTAIR通过直接靶向miR-130a/ATG2B,调节GIST细胞自噬,促进伊马替尼耐药,HOTAIR可能是伊马替尼耐药GIST患者的新分子标志物,为克服GIST对伊马替尼耐药提供新的途径。但miR-130a并不是HOTAIR调控的唯yi目标,因此还需要进一步探究HOTAIR在伊马替尼诱导GIST耐药过程中的作用。


【欢迎咨询】
电话:021-54376058

手机:18516646410/13917998048(微信同号)

上一篇

文献解读:从富含血小板的血浆中提取的外泌体通过激活YAP在糖尿病大鼠模型中促进慢性皮肤伤口的再上皮化

下一篇

文献解读:FTO通过调节MALAT1甲基化促进膀胱癌的进展

更多资讯

我的询价