研载生物科技(上海)有限公司

8

手机商铺

qrcode
商家活跃:
产品热度:
  • NaN
  • 0.5
  • 1.5
  • 0.5
  • 3.5

研载生物科技(上海)有限公司

入驻年限:8

  • 联系人:

    刘经理

  • 所在地区:

    上海 闵行区

  • 业务范围:

    细胞库 / 细胞培养、技术服务

  • 经营模式:

    生产厂商 科研机构

在线沟通

公司新闻/正文

文献解读:从富含血小板的血浆中提取的外泌体通过激活YAP在糖尿病大鼠模型中促进慢性皮肤伤口的再上皮化

2720 人阅读发布时间:2022-05-11 17:48

     慢性伤口已成为一种经济、社会和公共卫生负担,需要先进的治疗方法。富含血小板血浆(PRP)因含有丰富的血小板分泌的生长因子而被广泛应用于慢性创伤的治疗。PRP衍生的外泌体(PRP-Exos)已被证明封装了血小板的主要生长因子。本研究首次表明这些外泌体可能发挥PRP的功能。PRP-Exos可有效诱导内皮细胞和成纤维细胞增殖和迁移,改善慢性创伤血管生成和再上皮化。
外泌体1.png
 
 
技术路线:
外泌体2.png 
研究结果:
1.PRP-Exos的分离和鉴定
利用透射电子显微镜(TEM)、动态光散射(DLS)分析和Western Blotting对纯化的PRP-Exos进行表征。DLS系统跟踪,该系统的尺寸范围40-100nmTEM观察PRP-Exos,大多数呈杯状或球形态Western Blotting检测CD9CD63CD81等外泌体标志物和血小板标志物CD41的存在。数据都表明这些纳米颗粒是外泌体。同时证实了PRP-Exos中含有PDGFBBTGF-β (TGFB1)bFGF,且总蛋白水平相同时,PRP-Exos蛋白表达水平高于PRP-AS。此外,PRP-Exos中也含有VEGF
 外泌体3.png

 
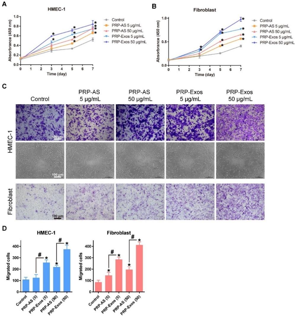
2.PRP-Exos促进成纤维细胞和HMEC-1细胞的增殖和迁移
不同浓度PRP-ExosPRP-AS成纤维细胞和HMEC-1细胞培养0135dCCK8结果表明,PRP-Exos培养的细胞增殖优于PRP-AS培养的细胞Transwell实验结果表明,PRP-Exos组的细胞迁移比PRP-AS组的细胞迁移远。在利用HMEC-1细胞测定促进血管生成方面,PRP-Exos的作用比PRP-AS更强
外泌体4.png 

 
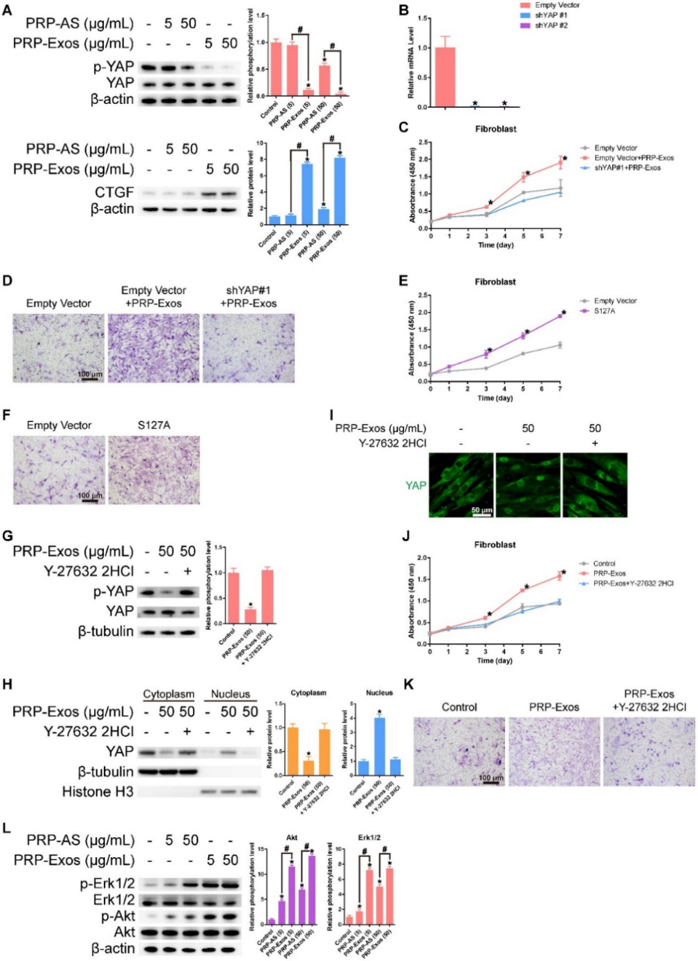
3. RhoA/YAP信号通路参与PRP-Exos诱导的成纤维细胞增殖和再上皮化反应
PRP-Exos处理成纤维细胞3小时后,进行Western Blotting检测YAP去磷酸化。为验证YAP是否是成纤维细胞增殖和迁移中PRP-Exos依赖性调节的关键中介,使用慢病毒shRNA敲低成纤维细胞中YAP的水平,发现PRP-Exos诱导的促进细胞增殖和迁移被阻断。转染过表达S127A,在成纤维细胞中产生本构性活性的YAP蛋白,发现细胞增殖和迁移被促进。结果表明,PRP-Exos诱导的成纤维细胞增殖和迁移可归因于YAP的激活。
在经PRP-Exos处理的成纤维细胞中添加Y-27632 2HCl(一种选择性ROCK抑制剂)可提高YAP的磷酸化水平,但YAP激活被阻断,结果表明PRP-ExosYAP的激活作用是通过Rho-ROCK轴来实现的。因此证明PRP-Exos对成纤维细胞增殖和迁移的促进作用主要是由于Rho-YAP信号通路的激活
外泌体5.png 

 
4. PI3K/AktErk1/2信号通路参与外泌体诱导的血管生成促进和增殖作用
PRP-AS相比Western Blotting检测PRP-Exos孵育HMEC-1细胞30min后, AktErk磷酸化显著增加。表明HMEC-1PI3K/AktErk信号通路被外泌体激活,是PRP-ExosECs发挥促血管生成和增殖作用的潜在机制
 
5. PRP-Exos在体内治疗创面的疗效评价
使用糖尿病大鼠皮肤缺损创面模型,实验分四组:未经治疗的伤口和使用PRP- ExosPRPSAH治疗的伤口,观察在03714天愈合的进展。结果表明PRP-Exos组伤口愈合快,第14天几乎愈合。虽然PRP-Exos提供了比PRP更好的伤口闭合,但在第14天,两组之间没有显著差异。
 外泌体6.png

 
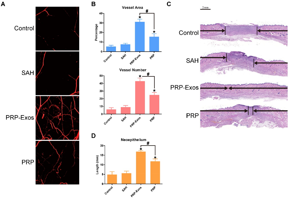
6. 显微CT创面愈合评价
术后14天,对经PRP-ExosPRPSAH处理的创面和未经处理的创面进行显微ct检查。重建的三维图像显示,经PRP-Exos处理的创伤处的血管密度比其它组高;新形成的血管定量显示,经PRP-Exos处理的创伤处的血管面积和数量明显高于其他组。
外泌体7.png 
 
7. 组织学,免疫组化和IF分析
HE染色切片的光显微图像表明,经PRP-Exos处理的创面在术后7 d整个上皮明显好于未处理创面,14 d时愈合的上皮明显长于未处理创面。Masson染色切片结果分析表明,伤口修复再深度上PRP- Exos处理后的创面有大量的胶原沉积,胶原纤维排列在一个组织良好的基质中,类似于正常皮肤。表明PRP-Exos对胶原重塑和上皮再生有促进作用。CD31的免疫组化染色及CD31α-SMAIF染色显示,四组成熟血管密度均在术后7d14d有所增加,但低于新生血管密度。术后14dPRP-Exos处理的创伤处成熟血管数量明显高于其他组。
外泌体8.png 

外泌体9.png 

 
总结:
在本研究中,我们证明了外泌体可以成功地从人PRP中分离和纯化。PRP-ExosPRP更能促进HMEC-1细胞和成纤维细胞的增殖和迁移。此外,外泌体含量的初步分析显示,PRP-Exos包裹了bFGFPDGF-BBVEGFTFG-β。我们的研究结果表明,PRP释放的外泌体可能通过激活ErkAkt信号通路参与PRP诱导的血管生成,并提示,PRP诱导的再上皮化可能通过激活YAP触发
 
【欢迎来电/邮件咨询】
电话:021-54376058

手机:18516646410/13917998048(微信同号)

上一篇

人血管类器官穿透人脑类器官形成血管样系统

下一篇

文献解读:LncRNA-HOTAIR通过miR-130a/ATG2B轴激活自噬并促进胃肠道间质瘤细胞耐受伊马替尼

更多资讯

我的询价