研载生物科技(上海)有限公司

9

手机商铺

qrcode
商家活跃:
产品热度:
  • NaN
  • 0.7999999999999998
  • 1.7999999999999998
  • 0.7999999999999998
  • 3.8
文献支持
血管生成实验
询价

研载生物科技(上海)有限公司

入驻年限:9

  • 联系人:

    刘经理

  • 所在地区:

    上海 闵行区

  • 业务范围:

    细胞库 / 细胞培养、技术服务

  • 经营模式:

    生产厂商 科研机构

在线沟通

公司新闻/正文

人血管类器官穿透人脑类器官形成血管样系统

775 人阅读发布时间:2022-05-16 11:22

​     二维培养不适合维持人体组织的结构和功能,因此近几年来类器官被开发并应用于药物发现和再生医学的研究,但随着类器官体积的增加,缺氧及代谢废物会导致组织坏死,因此类器官血管化在类器官研究过程中至关重要,此次为大家带来一篇关于人脑类器官血管化的研究。
 类器官1.png
 
以期的研究用培养的内皮细胞EC在皮质类器官中建立血管结构,但培养的EC缺乏小管发生和组织特异性,使其不太可能发育成血管,此外仅EC不能建立完整的血管结构。然而研究表明人类干细胞来源的人类血管类器官hBVO可以重建人类血管的结构和功能,但未研究其与其他细胞类型之间的相互作用,在此文章中,作者将hBVO解离成小团块,与皮质类器官共培养,以模拟胚胎神经血管的发育,结果显示hBVO在神经细胞系中具有血管化能力。
 
技术路线:
类器官2.png 
 
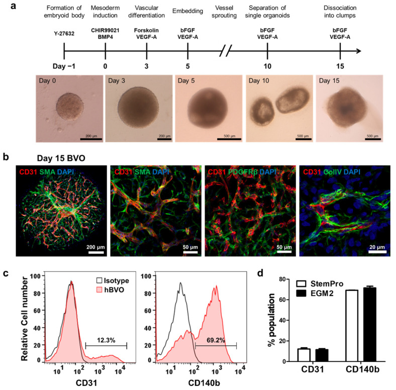
1. hBVOs的制备
        用CHIR99021 BMP4hiPSC诱导成中胚层后,用VEGF-Aforakolin诱导其分化成血管细胞,在第5天,将其被嵌入到含有VEGF-AbFGFCollagen I/Matrigel 溶液中。血管发生后,将hBVO分离成单个类器官。Confocal显示hBVO 中有网状CD31内皮网络包裹在SMA+ SMC 或 PDGFRβ+ PC中,同时有collagen IV+ 基底膜。表明,2周内hiPSCs可分化成hBVOs,且由典型的血管细胞类型和细胞外基质组成。
       在人大脑的血管中,PCEC的比率是1:1,以维持BBB的完整性。但hBVO12.3±1.8% EC69.2±0.38% PC组成,PC大约是EC5倍。为了增加 EC 的比例,作者通过将StemPro34培养基换为 EGM-2,但细胞比例没有改变。
类器官3.png 
 
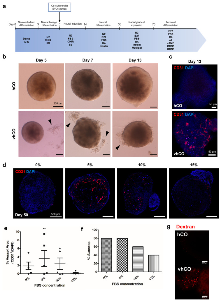
2. 脑类器官的血管化
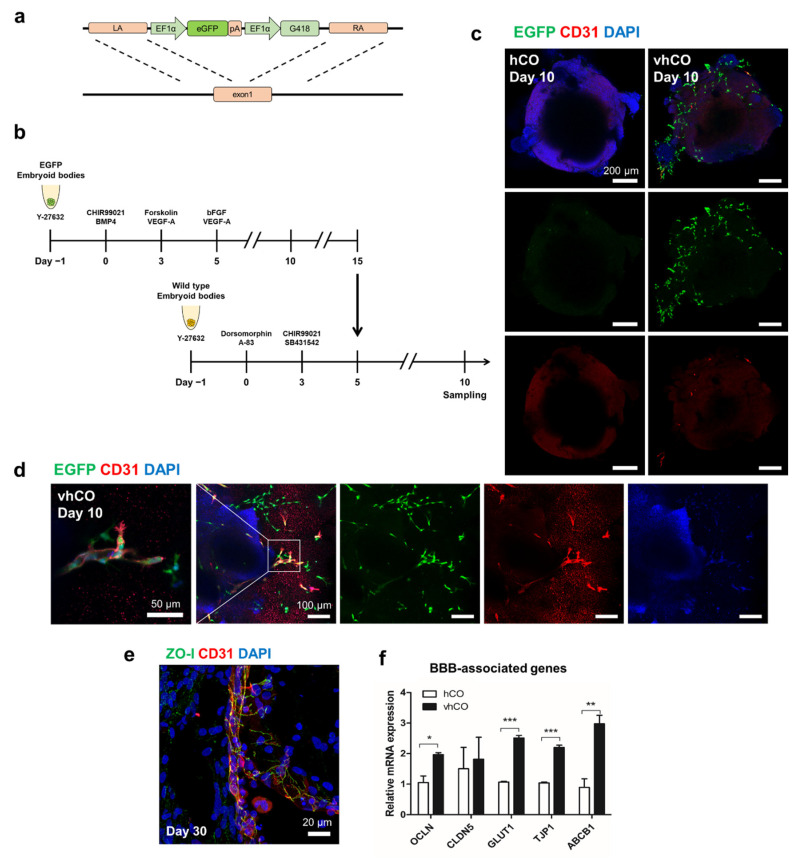
       为验证hBVO是否可使脑类器官血管化。作者首先用accutase解离人脑类器官hCOshBVOs,用血细胞计数器计数后,将15天的hBVO被解离成团块,以1:10的比例添加到5天的hCOs,在培养基中维持一段时间嵌入到培养基稀释的基质胶中。培养到第13天后,将类器官转移到摇床培养。第13天的类器官表面即可检测到CD31血管样细胞。说明hBVOshCOs的共培养形成 vhCOs
       接者,作者优化了培养基中FBS 浓度。发现与其他浓度相比,5% FBS培养基中的 vhCOs 显示出更多的血管样网络。在0%5% FBS条件下,80%vhCOs在第50天成功形成CD31+ 内皮样网络。表明5% FBShCOs的血管化是最佳的。通过葡聚糖灌注实验,发现vhCOs中的管状结构清晰可见,而hCOs没有荧光信号,证明了在vhCOs中存在可灌注的血管网络。但这并不意味着vhCOs中的血管样结构具有血脑屏障BBB样通透性。
类器官4.png 
 
3. vhCO的鉴定
为了确定vhCO中的血管样管是否表现出血管的典型结构,在第30天对其进行了免疫荧光染色,发现内皮样管富含SMA + SMC样细胞,在其外围检测到PDGFRβ+ PCcollagen IV+ 基底膜。CD144+KDR+内皮祖细胞样细胞也存在于vhCOs的血管样结构中。结合Confocal呈现的TUJ1+神经元细胞和CD31+ECs,表明vhCO一个由神经细胞和血管样结构组成的复杂系统。说hBVOvhCOs中形成了典型的血管样结构,并与神经样网络共存50天。
类器官5.png 
       为确定EC是源自hBVO,作者将表达EGFPiPSC诱导分化为hBVO,与hCOs培养3天后,EGFP+细胞存在于vhCOs的表面,但不存在于 hCOs 的表面。鉴于CD31+ECs均表达EGFP,而部分EGFP+细胞表达 CD31,该结果表明 vhCOs 中的血管网络来源于 hBVOs
30ZO-1+紧密连接蛋白位于vhCO中的ECs之间。同时RT-qPCR显示,与hCO相比,紧密连接相关基因(Occludin、葡萄糖转运蛋白1ABCB1ZO-1)的表达水平在 vhCO 中显着上调。而GFAP+星形胶质细胞样细胞没有像体内神经血管系统一样覆盖 vhCOs 中的 CD31+内皮管。尽管vhCOs表达了与 BBB相关的紧密连接蛋白,但它没有显示出类似内形态表型
类器官6.png 
 
讨论:
作者的研究表明,hBVO可以渗入hCO形成血管化人脑类器官,vhCOs可以作为研究人类皮质发育和神经血管疾病的模型,亦可作为药物筛选和脑血管药效学的替代物。


【欢迎来电/邮件咨询】
电话:021-54376058

手机:18516646410/13917998048(微信同号)
邮箱:yanzaibio@yihaowan.cn, yanzaibio@163.com
地址: 上海市闵行区放鹤路1088号博济科技园6号楼109室

 

上一篇

文献解读:蜂花粉、蜂蜜和蜂王浆外泌体研究

下一篇

文献解读:从富含血小板的血浆中提取的外泌体通过激活YAP在糖尿病大鼠模型中促进慢性皮肤伤口的再上皮化

更多资讯

我的询价