研载生物科技(上海)有限公司

8

手机商铺

qrcode
商家活跃:
产品热度:
  • NaN
  • 0.5
  • 1.5
  • 0.5
  • 3.5

研载生物科技(上海)有限公司

入驻年限:8

  • 联系人:

    刘经理

  • 所在地区:

    上海 闵行区

  • 业务范围:

    细胞库 / 细胞培养、技术服务

  • 经营模式:

    生产厂商 科研机构

在线沟通

公司新闻/正文

文献解读:蜂花粉、蜂蜜和蜂王浆外泌体研究

946 人阅读发布时间:2022-05-18 15:45

​       外泌体作为细胞间信息传递的关键因素之一被发现以来,其研究已成为一个新兴的科学领域。越来越多的文献研究体液(包括唾液、血液、尿液)、动植物中分离出的外泌体。
       此次为大家带来的研究是从蜂花粉、蜂蜜和蜂王浆中分离得到的外泌体样囊泡,通过研究它们被哺乳动物细胞吸收并在伤口相关菌株中进行抗菌特性表征检测,揭示它们的生理和临床相关性。
文章链接:http://jeb.biologists.org/lookup/doi/10.1242/jeb.208702
外泌体1.png 
       蜂蜜和蜂王浆RJ由工蜂的下咽腺通过不同的机制直接产生。花粉从植物中采集,用唾液和花蜜压实,由细菌和酵母进行多阶段发酵从而得到蜂花粉BP大量研究说明,BP、蜂蜜和RJ已显示出显著的抗菌和促进再生的特性。考虑到腺分泌中存在外泌体样囊泡ELVs)该研究假设ELVs存在于意大利蜜蜂下咽腺产物BP、蜂蜜和RJ中。此外,研究推测这些ELVs参与了它们已知的抗菌和促进再生的作用。
技术路线:
外泌体2.png 
研究结果:
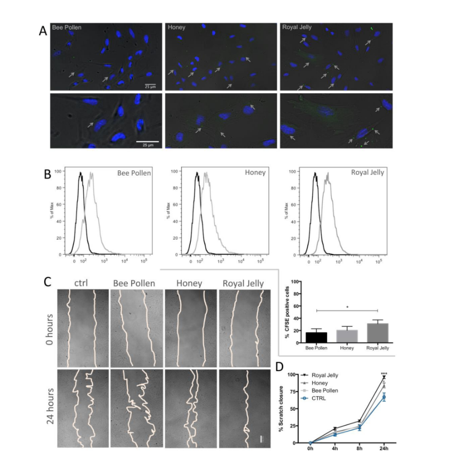
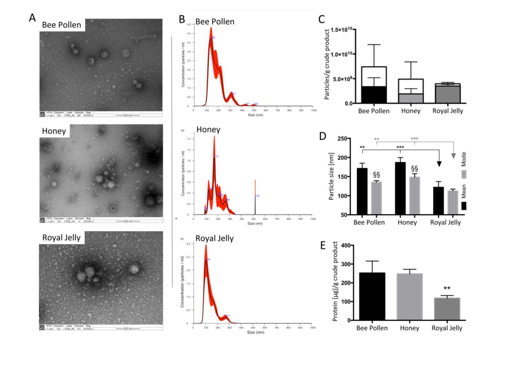
1. 分离和表征BP蜂蜜和RJ的ELVs
外泌体4.png 
分离BP、蜂蜜和RJ外泌体样囊泡示意图
        利用TEM和NTA验证了BP、蜂蜜和RJ分离成分中存在囊泡。三种蜂产品均含有外泌体大小范围内的囊泡。平均粒径BP为171.1nm(±13.9nm),蜂蜜为186.5nm(±14.2nm), RJ为121.7nm(±15.1nm)。外泌体样颗粒的样品内纯度最高的是RJ,其平均粒径与颗粒模式变化不明显(112.2±4.9nm),其次是BP(135.2±4.4nm)和蜂蜜(148.05±10.9nm),BP (7.43x109±4.5x109)和蜂蜜(4.9x109±3.5x109)的颗粒数明显高于RJ (3.9x109±3.4x108)。
 ​外泌体3.png
2. 蜂源ELVs抗菌作用
       为了分析蜂源ELVs对金黄se葡萄球菌的抗菌作用和生物膜抑制作用,测定了其对金黄se葡萄球菌的最低抑菌浓度(MIC最低杀菌浓度(MBC 生物膜抑制浓度(MBIC)。
       结果表明,与蜂蜜和BP相比,RJ对溶液中细菌(MIC)的生长和表面生物膜的形成具有更强的抑制能力。有趣的是,每一活菌小于1个囊泡的RJ金黄se葡萄球菌细胞显示出抑菌和杀菌作用,能够减少约50%的生物膜的形成。BP、蜂蜜和RJ中的提出的ELVs在没有其他因素的情况下有助于这些蜜蜂衍生产品的抗菌效果。在体外模型中,蜂源ELVs也可以抑制生物膜的形成。
 外泌体5.png外泌体6.png 
 
3. 蜂源ELVsHMSC内化
       CFSE染色ELVsHMSC共孵育,通过共聚焦成像观察BP、蜂蜜和RJ来源的ELVsHMSC质膜中的均处于定位状态流式细胞仪定量分析证实HMSC摄取。与蜂蜜和BP相比,RJELVs被内化的明显更多RJ 31.33% ±5.2% >> Honey 20.31% ±5.8% > BP 18.32% ±4.1%CFSE阳性细胞)。
外泌体7.png 
4. 蜂源ELVs促进细胞迁移
         通过细胞划痕实验评估蜂源ELVs对细胞迁移的影响。BP-ELVsMSC迁移无影响BP: 38.4% ±4.0%只有2%蜂蜜-ELVs被MSCs内化,并显著增加细胞迁移(84.7%±4.3%),RJ-ELVs表现出最明显的迁移效应96.1%±2.1%)。

结论:
     研究发现在BP、蜂蜜和RJ中一种新的活性化合物ELVs这些ELVs参与了抗菌,并被HMSC内化,影响了细胞的迁移。蜜蜂衍生的ELVs对金黄se葡萄球菌的抗菌和生物膜抑制作用以及细胞的迁移活动,可被用于改善临床伤口愈合的治疗。当前还需要进一步的研究来评估BP、蜂蜜和RJ衍生的ELVs运载和功能上的差异,以充分了解它们在这些物质的生物效应中的作用。
 

上一篇

一种新的tRNA衍生片段AS-tDR-007333通过HSPB1/MED29和ELK4/MED29轴促进NSCLC的发展

下一篇

人血管类器官穿透人脑类器官形成血管样系统

更多资讯

我的询价