研载生物科技(上海)有限公司

8

手机商铺

qrcode
商家活跃:
产品热度:
  • NaN
  • 0.5
  • 1.5
  • 0.5
  • 3.5

研载生物科技(上海)有限公司

入驻年限:8

  • 联系人:

    刘经理

  • 所在地区:

    上海 闵行区

  • 业务范围:

    细胞库 / 细胞培养、技术服务

  • 经营模式:

    生产厂商 科研机构

在线沟通

公司新闻/正文

文献解读:间充质干细胞来源的细胞外囊泡改善肾缺血再灌注损伤线粒体功能的体内追踪

2226 人阅读发布时间:2022-05-26 18:53

​     间充质干细胞(MSCs)释放的细胞外囊泡(EVs)在缺血-再灌注(I/R)急性肾损伤(AKI)动物模型中显示了再生能力, MSC-EVs由于其较高的安全性和较低的免疫原性等天然优势,被认为是MSC治疗的理想替代品。该研究表明,I/R损伤时MSC-EVs在肾小管内积聚,通过激活Keap1-Nrf2信号通路,增强肾近端小管上皮细胞(TECs)线粒体功能,促进肾功能恢复。具有聚集诱导发射(AIE)特征的DPA-SCP使MSC-EVs在肾脏修复中的无创和精确的体内显示成为可能。
 
​文章链接:https://dx.doi.org/10.1021/acsnano.9b08207 
外泌体1.png 
 
技术路线:
外泌体2.png 外泌体3.png
研究结果:
1. MSC-EVs的体外标记
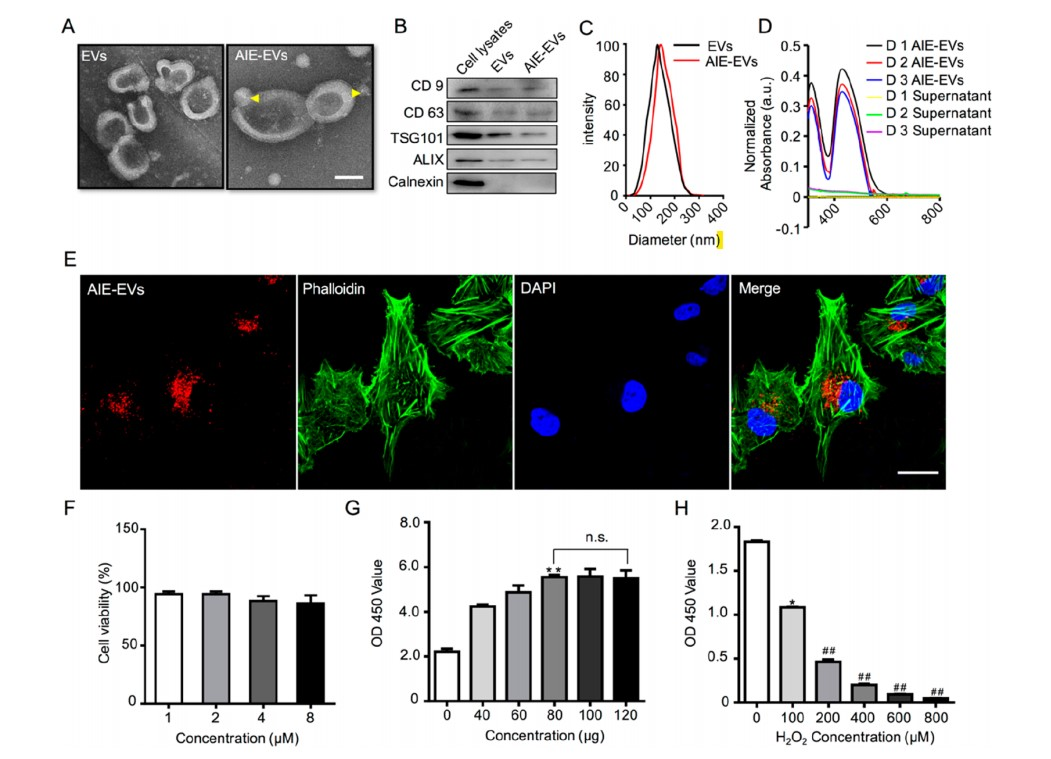
         通过超离技术从人胎盘源MSCs (hPMSCs)上清中分离出EVs,将分离的EVs与DPA-SCP孵育进行标记,形成具有AIE特性的DPA-SCP。 
         透射电镜(TEM)结果显示EVs和AIE-EVs均为典型的圆形至椭圆形囊泡,囊泡由双层膜包裹,直径约为120nm,DPA-SCP在EVs表面成功附着。Western Blot结果表明EVs细胞质蛋白(TSG101和ALIX)和表面标记(CD9和CD63)的存在。动态光散射(DLS)检测表示AIE-EVs与EVs尺寸相当。Zeta电位测量表明,两个EVs都带负电荷,EVs(-33.48 mV)和AIE-EVs (-28.74 mV)。紫外分光光度法不同时间间隔检测到EVs和AIE-EVs是紧密结合的。
        通过共聚焦激光扫描显微镜在488nm激光激发下,AIE-EVs的红色荧光信号与Phalloidin染色的细胞骨架的绿色荧光信号共定位,证明了AIE-EVs的内化。使用不同浓度AIE与TEC共孵育48h后,通过细胞增殖实验得知,TEC活力与AIE-EVs的浓度有关,峰值为80 μg。以上结果可知DPA-SCP具有更可控的尺寸和更容易的表面修饰,可以在不改变EVs的结构、组成和功能的情况下直接标记EVs。
外泌体4.png

2.肾I/R损伤模型中MSC-EVs的体内成像
       使用AIE-EVs AIEgens静脉注射AKI小鼠,采用无创荧光成像技术跟踪MSC-EVs在指定时间点的分布,AIE-EVs注射后2h I/R肾荧光信号明显,12h达到峰值,之后下降,而注射AIEgens无荧光。对重要器官的离体荧光生物分布进行观察并对I/R肾定量分析,结果显示,AIE-EVs组的荧光信号分别比AIEgen组高约1.65、6.55和4.44倍。
       PKH26标记的MSC-EVs,体内成像实验发现,PKH26无法实现I/R AKI小鼠MSC-EVs的实时可视化和监测。数据表明AIEgens对商业PKH26在肾I/ R损伤小鼠模型中的MSC-EVs具有更好的标记效力和跟踪能力。DPA-SCP在体内具有较深的组织渗透性、较低的生物背景干扰和较高的生物安全性。
       为进一步验证DPA-SCP在甘油诱导的AKI小鼠模型中的跟踪能力,给药后24,72h,收获并切片肾组织用于CLSM观察。AIE-EVs很容易被标记为用莲花四叶凝集素(LTL)染色的大量近端小管的点状物,表明DPA-SCP具有良好的EVs标记能力。AIEgens在体内I/R诱导和甘油诱导的AKI模型中对EVs的精确和定量跟踪显示了良好的可行性。)
外泌体5.png

 
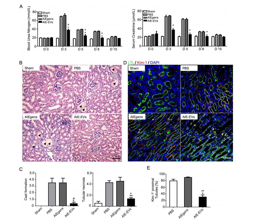
3.MSC-EVs对AKI小鼠肾功能的恢复作用
      从较低的BUN (血尿素氮)和肌酸酐(Cr)水平可以看出,AIE-EVs移植后肾功能有显著改善。用免疫染色Kim-1(肾损伤分子-1)和荧光标记LTL来评估近端小管的损伤,结果显示AIE-EVs治疗后近端小管Kim-1明显下调,MSC-EVs治疗后肾损害有限。第7天免疫染色,同时进行实时定量聚合酶链反应(RT-qPCR)检测4个促炎基因的mRNA水平,结果显示,AIE-EVs组TNF-α表达水平明显低于其他组。Western Blot结果显示,AIE-EVs处理组细胞凋亡基因caspase 8的蛋白水平较其他各组下调,与nf-kb、caspase 9、bax等细胞凋亡基因mRNA表达水平一致。这些数据表明AIE-EVs可以通过调节炎症和抑制细胞凋亡有效地保护肾小管,恢复肾功能。此外,AIEgens不影响MSC-EVs在肾脏中的治疗效果和再生能力。
 外泌体6.png


 
4.MSC-EVs保护TEC线粒体
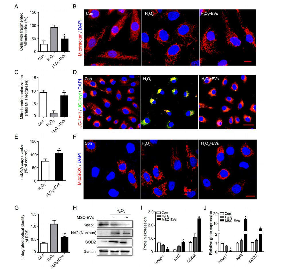
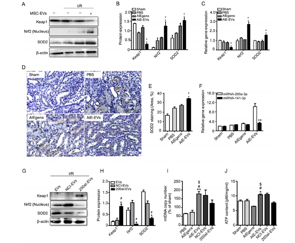
       利用H2O2体外模拟氧化应激来探讨MSC-EVs是否靶向并保护线粒体功能。分别与MSC-EVs孵育24h,再与100μM H2O2孵育2h。首先检测线粒体的结构完整性。约80%氧化损伤的TECs在24h时出现严重的线粒体断裂。然后,用JC-1的敏感荧光传感器评估线粒体膜电位(Δψm),氧化损伤导致H2O2处理后24h线粒体去极化严重。与msc - EVs共培养可显著恢复线粒体。RT-qPCR的结果一致。继续使用O2•-传感器MitoSOX检测TECs中的ROS水平。H2O2引起了TECs中ROS的增加。msc - EVs降低ROS水平,表现出抗氧化。Western Blot和RT-qPCR结果显示,MSC-EVs处理显著提高了氧化应激时TECs中Nrf2的mRNA和蛋白表达水平,而降低了Nrf2负调控因子Keap1的表达。MSC-EVs也上调了H2O2处理后TECs中SOD2的表达,表明 MSC-EVs可能通过激活Keap1-Nrf2信号通路来保护线粒体免受氧化损伤。
外泌体7.png
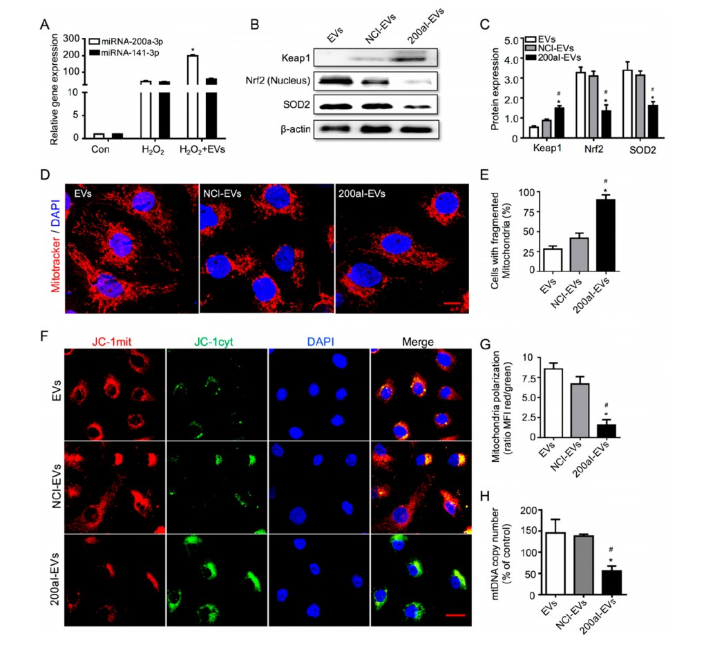
5.miRNA-200a-3p诱导AKI小鼠Keap1-Nrf2信号通路
      由于EVs转移的microRNA在调节线粒体功能障碍中发挥着关键作用,于是测量了两种抗氧化microRNA: miRNA200a-3p和miRNA-141-3p在术后3天肾组织中的表达水平。MSC-EVs处理显著提高了损伤肾脏中miRNA-200a-3p的表达水平。使用阴性对照抑制剂(NCI)或miRNA200a-3p抑制剂(200aI)转染hPMSCs,从hPMSCs培养的上清中纯化EVs。200aI恢复了MSC-EVs诱导的AKI小鼠模型中下调的Keap1表达,而抑制了MSC-EVs组上调的Nrf2和SOD2表达。
      在I/R诱导的肾损伤后200aI显著降低了AKI小鼠mtDNA的拷贝数(评价线粒体功能)。MSC-EVs显著提高了AKI小鼠的ATP含量,而200aI-EVs降低了上调的ATP水平。
 外泌体8.png
 
6.MSC-EVs通过miRNA-200a-3p调节线粒体功能
        MSC-EVs处理显著增加了TECs中miRNA-200a-3p的水平。经H2O2处理后,miRNA-200a-3p抑制剂抑制了MSC-EVs诱导的Keap1表达下调,而Western Blot检测miRNA-200a-3p抑制了MSC-EVs组Nrf2和SOD2表达上调。200aI的存在下,MSC-EVs无法在氧化损伤条件下保存TECs的线粒体结构完整性和膜电位。此外,当细胞暴露于H2O2时,200aI也大大降低了mtDNA的拷贝数。总之,基于体外和体内实验,我们得出结论,miRNA-200a-3p通过MSC-EVs穿梭到TECs,靶向Keap1-Nrf2信号通路,并在肾修复中保留了TEC的线粒体功能。
 外泌体9.png


总结:
      该研究表明,这种AIEgen DPA-SCP,可以无创、准确、安全地检测肾I/R损伤模型中MSC-EVs的行为。DPA-SCP对PKH26表现出卓越的时空分辨率和卓越的灵敏度。MSC-EVs传递的miRNA-200a-3p激活TECs中的Keap1-Nrf2信号通路,发挥抗氧化作用,通过调节线粒体结构和功能帮助恢复肾功能。此外,AIE标记方法安全有效,AIE-EVs通过抑制炎症反应和抑制细胞凋亡促进肾脏修复。

【欢迎来电/邮件咨询】
电话:021-54376058
手机:18516646410/13917998048(微信同号)
邮箱:yanzaibio@yihaowan.cn, yanzaibio@163.com
地址: 上海市闵行区放鹤路1088号博济科技园6号楼109室 

 

上一篇

6分+综述! 看外泌体miRNAs和氧化应激如何影响骨质疏松?

下一篇

综述:外泌体表面功能化用于靶向传递和体内成像跟踪

更多资讯

我的询价