研载生物科技(上海)有限公司

9

手机商铺

qrcode
商家活跃:
产品热度:
  • NaN
  • 0.7999999999999998
  • 1.7999999999999998
  • 0.7999999999999998
  • 3.8

研载生物科技(上海)有限公司

入驻年限:9

  • 联系人:

    刘经理

  • 所在地区:

    上海 闵行区

  • 业务范围:

    细胞库 / 细胞培养、技术服务

  • 经营模式:

    生产厂商 科研机构

在线沟通

公司新闻/正文

【APS】你知道蓝莓外泌体能治疗脂肪肝吗?

1729 人阅读发布时间:2022-06-01 18:31

非酒精性脂肪性肝病(NAFLD)是世界上最常见的慢性肝病,线粒体功能障碍和氧化应激在NAFLD的发生和发展中发挥着关键作用。蓝莓具有抗氧化、抗炎、抗肿瘤等活性,可改善代谢功能和认知能力。研究筛选了蓝莓来源的外泌体样纳米颗粒(BELNs)发现BELNs具有抗氧化活性,通过减轻线粒体氧化应激改善非酒精性脂肪肝可用于NAFLD的治疗。文章发表于Acta pharmacologica Sinica期刊,影响因子: 6.15 (1Q1)
 
文章链接:https://doi.org/10.1038/s41401-021-00681-w 
1.png 
技术路线:
2.png 
研究结果:
1. 蓝莓类外泌体纳米颗粒的筛选和表征
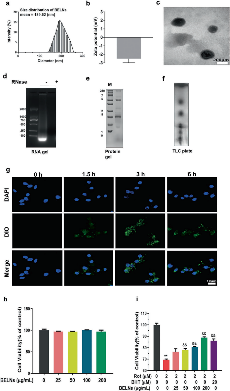
实验收集和筛选了14种可食用植物来源的类外泌体纳米颗粒,通过MTT试验,显示在H2O2处理的人HepG2肝细胞中,BELNs显著提高细胞活力。接着对BELNs进行表征,结果显示:BELNs的尺寸在150~250nm范围内,平均直径为189.62nmzeta电位为-2.52mVBELNs以单个外泌体样纳米颗粒的形式出现,具有球形形态;在BELNs中存在RNA,且大多为小尺寸RNA;蛋白的质量在10~250kDa之间;BELNs中含有一系列脂质。
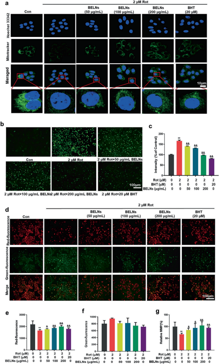
Dio标记BELNs观察发现HepG2细胞对BELNs摄取有时间依赖性。用鱼藤酮诱导HepG2人肝母细胞瘤细胞模型来评估抗氧化活性。MTT结果显示,在50~200μg/mL范围内,BELNsHepG2细胞活力无明显影响。
3.png 


2. BELNs可减轻鱼藤酮诱导的HepG2细胞氧化应激
在鱼藤酮处理的HepG2细胞中,BELNs以剂量依赖的方式显著增加线粒体的含量并抑制ROS的产生。JC-1染色显示鱼藤酮处理的HepG2细胞线粒体膜电位(MMP)显著降低,与BELNs预孵育可有效阻止鱼藤酮对HepG2的影响。
 4.png
 
3. BELNs抑制鱼藤酮诱导的细胞凋亡
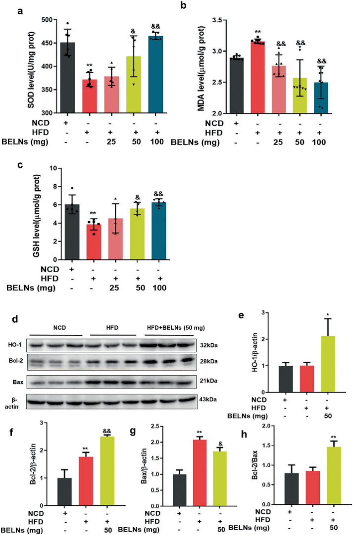
Western blot检测鱼藤酮处理的HepG2细胞中凋亡相关蛋白的表达,包括Bcl-2BaxHO-1。结果显示:鱼藤酮处理降低HepG2Bcl-2HO-1蛋白水平,提高Bax蛋白水平。BELNs处理则可以剂量依赖的方式阻止鱼藤酮对HepG2细胞中Bcl-2BaxHO-1蛋白水平的影响。TUNEL染色证实,BELNs预处理可明显减弱鱼藤酮诱导的HepG2细胞凋亡。
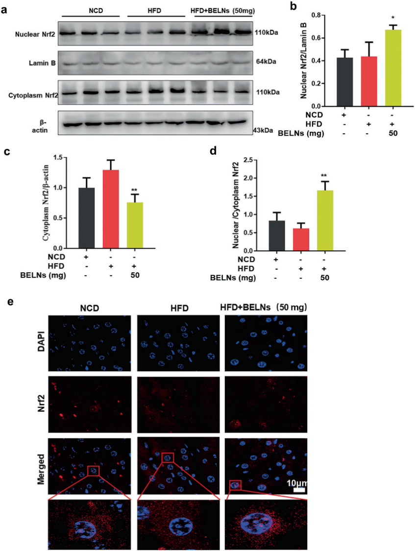
Western blot检测了Nrf2在鱼藤酮处理的HepG2细胞质和细胞核中的分布,结果显示:鱼藤酮处理后,细胞核中Nrf2含量明显降低,胞质中Nrf2含量明显增加。鱼藤酮对Nrf2分布的影响显著,并加速了Nrf2从细胞质向细胞核的转运
 5.png
4. HFD喂养的小鼠中,BELNs改善胰岛素抵抗
使用DIR标记BELNs,研究胃内给药后的摄取和分布,表明C57BL/6小鼠可吸收BELNs,并可迅速分布在小肠、肝脏和脾脏等细胞器中。然后,评估BELNsHFD喂养的小鼠的影响。结果显示:BELNs处理4周对体重或食物摄入量没有显著影响,但明显改善胰岛素抵抗、降低空腹血糖和胰岛素含量
 6.png
 
5. BELNs改善HFD喂养小鼠的肝功能障碍
H&E染色显示,HFD喂养的小鼠肝脏中有许多液泡,补充BELNs可防止液泡形成;油红染色显示,给药BELNs后的小鼠肝脏中脂滴的积累和肝脏重量也显著减少。qRT-PCR结果得,BELNs降低了HFD喂养小鼠肝脏中FASACC1HFD喂养小鼠肝脏中脂肪从头生成的两个关键转录因子)的mRNA水平
7.png 
 
8.png 


6. HFD喂养小鼠肝脏中,BELNs减轻氧化应激并调节凋亡相关蛋白的表达
研究测定连续四周给药BELNsHFD饮食喂养的小鼠肝脏中抗氧化酶的活性。结果表明添加BELNs能有效降低HFD喂养小鼠肝脏中MDA的含量,提高SODGSH(两个重要抗氧化的酶)的活性。接着测定了Bcl-2BaxHO-1BELNs给药的HFD小鼠中的表达。Western blot结果显示BELNs处理Bcl-2HO-1蛋白水平上升,Bax蛋白水平下降。
测定Nrf2HFD喂养小鼠肝细胞中的分布。Western blot结果显示,HFD诱导Nrf2在肝脏细胞质中轻微增加,但添加BELNs加速了Nrf2从细胞质向细胞核的转运。免疫化学结果进一步证实了BELNsHFD喂养小鼠肝脏中Nrf2分布的影响
9.png 


 
10.png

 
总结:
蓝莓来源的可食用纳米颗粒BELNs可被HepG2细胞和C57BL/6小鼠吸收,并迅速穿透肠道粘液屏障进入肝脏和脾脏通过其抗氧化活性降低鱼藤酮诱导的HepG2细胞凋亡,降低FASACC1HFD喂养小鼠肝脏中的表达,从而作为一种新型抗氧化剂用于治疗非酒精性脂肪肝
 

上一篇

【Biomaterials】12分+,强势围观!一种靶向治疗胶质瘤的中性粒细胞外泌体载药系统

下一篇

6分+综述! 看外泌体miRNAs和氧化应激如何影响骨质疏松?

更多资讯

我的询价